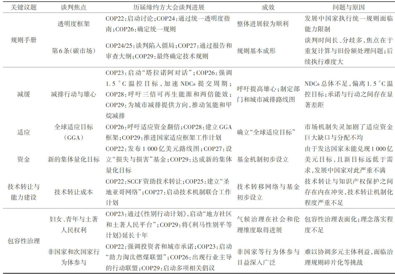
摘要2015年《巴黎协定》的达成具有极为深远的全球治理意义,已成为多边气候治理进程中的重要里程碑。《巴黎协定》不仅继承了《联合国气候变化框架公约》体系下全球气候治理的基本原则和理念,还通过构建“自下而上”的减排路径和弹性架构、融合法律约束力与渐进强化机制,推动了多元共治与包容性参与,构建了国际气候合作的新范式。 + 年来的缔约方大会谈判在普遍包容性参与、完善运作机制、能源范式转型等方面取得进展,但其进程也呈现诸多不足: ① 推动全球减排行动的能力有限; ② 发展中国家关注的资金和技术问题持续未得到解决; ③ 气候公正原则被模糊化; ④ 机制应对外部冲击的能力不足。这些缺陷导致全球气候治理进程受阻,绿色转型乏力。作为国际气候治理的首要机制,巴黎气候进程未来面临前所未有的不确定性:一是美国气候政策倒退及其连锁影响;二是地缘政治竞争对全球绿色产业发展及供应链稳定的破坏;三是领导力赤字及其造成的集体行动上的困境;四是替代性机制带来的冲击与挑战。一直以来,中国积极参与和引领全球气候治理,不断稳定和强化《巴黎协定》及其进程在全球气候治理中的核心作用,这些做法符合中国国家利益和高质量发展国家战略。在“双碳”目标下,中国应进一步加快国内清洁能源转型,维护以联合国机制为核心的国际气候治理进程,推进国际气候机制的公平性改革,深化应对气候变化的“全球南方”合作,为全球气候治理贡献积极力量。
摘要中国风电装机省际配置决策涉及经济性、安全性和清洁性的权衡,是一个典型的能源三元目标优化问题。现有单目标优化方案无法统筹三元目标之间的冲突及协同关系,难以得到最优的省际装机配置方案。鉴于此,该研究采用多目标优化方法,构建基于能源三元目标权衡的风电装机容量省际配置优化模型,得到兼顾经济性、安全性和清洁性的优化配置方案。结果表明: ① 三元目标权衡方案能够实现经济性、安全性和清洁性的协同优化,风电运营投资2050年回报率提升至 7.67% ,发电量最高可满足 64% 的电力需求,年均碳减排贡献量约为17.75亿t。 ② 在三元目标权衡中,安全性权衡最为强烈,提升安全性需要以显著牺牲经济性或清洁性为代价。与安全性最优方案相比,实现经济性最优会增加 18.7% 的剩余电力需求,实现清洁性最优会增加19. 1% 的剩余电力需求。③ 三元目标权衡方案呈现出依赖资源禀赋的空间分布格局,2050年累计装机容量超500GW的省份包括内蒙古和新疆,累计装机容量超100GW的省份包括甘肃、青海、西藏和黑龙江。 ④ 清洁自标最优方案的快速扩张期在2028年之前,倾向于配置在风能资源富集的西北地区;经济目标最优方案的快速扩张期在2028—2038年,倾向于配置在高压电网密集的华北地区;安全目标最优方案的快速扩张期在2039一2050年,倾向于配置在利用小时数较高的西南地区。基于以上结论,提出政策建议: ① 未来风电装机扩展规划应将安全性作为优先目标。 ② 通过推广灵活性技术、电网智能化升级、完善绿电交易市场机制等方式促进风电高效消纳。 ③ 建立风电装机容量预警机制以防范产能过剩风险。
摘要光伏产业作为能源转型升级的重要新兴产业,保障其产业链安全及韧性至关重要。随着世界地缘博弈、贸易单边保护主义行为频频发生,全球光伏产业链供应存在极大不确定性,产业链在突发事件冲击下面临断链风险。该研究基于生产和贸易关系,从生命周期角度构建了全球光伏产业链多层网络模型,刻画了考虑平复性贸易情绪和恐慌性贸易情绪下的产业链断链风险传导结合机制,识别了动态时空风险传导路径,并测度了不同等级贸易情绪下的产业链韧性。研究发现: ①2012-2021 年,全球光伏产业链贸易格局呈现逐渐紧密的趋势,光伏产业链中游和下游贸易的“小集群”现象越发明显。 ② 光伏产业链中各环节贸易在面临不同断链风险时,在风险扩散的空间和时间维度上表现各不相同。来自产业链上游的断链风险虽然扩散速度较慢,但破坏性最强,传导范围也最广。来自产业链中游的断链风险传导速度比上游更快,断链风险在中游贸易内部传导能力较强,但产业链跨环节传导能力较差。来自下游的断链风险虽然传导范围较小,但其扩散速度最快。此外,断链风险在光伏产业链各环节的传导中均存在关键路径,上游贸易中“中国一巴西/澳大利亚一德国/法国”,中游贸易中“中国一日本/韩国一德国/美国”,下游贸易中“中国一德国/韩国一美国/日本”。 ③ 光伏产业链贸易在面临断链风险时,风险爆发初期的产业链韧性强于风险扩散后期。 ④ 贸易情绪越强烈或产业链各环节距离风险爆发区域越近,则产业链环节的韧性越强。恐慌性情绪会扩大断链风险影响范围并加快断链风险的传导速度。平复性情绪对于断链风险有较好抑制作用,可以将大国间的贸易冲突局限于产业链单一环节。该研究为全球光伏产业链风险防控政策制定及产业链韧性提升策略提供了量化依据。
摘要提升蓝色粮仓气候适应性既是气候风险领域的重大问题,也是大食物观下保障粮食安全的必然要求。该研究基于在险增长框架,选取2000—2022年中国沿海省级面板数据作为研究样本,测度中国蓝色粮仓在险产量水平,构建双向固定效应、中介效应与门槛效应模型,分析气候风险对中国蓝色粮仓在险产量的影响及其作用机制,并对其异质性进行考察。研究结果表明: ① 气候风险降低了中国蓝色粮仓的在险产量,这一结论在经过一系列稳健性检验后依然成立。 ② 气候风险对蓝色粮仓在险产量的影响存在异质性,黄渤海地区、蓝色粮仓产业规模较小地区以及渔业数字化水平较低的地区更容易受到气候风险冲击。 ③ 从外部冲击看,气候风险通过提高渔业灾害损失程度,降低了中国蓝色粮仓在险产量。 ④ 从内部结构看,空间优化和产业升级在气候风险影响蓝色粮仓在险产量过程中发挥负向调节作用,优化蓝色粮仓空间结构、促进蓝色粮仓产业升级,可有效减缓气候风险对其造成的不利影响。 ⑤ 气候风险影响中国蓝色粮仓在险产量过程中存在单门槛效应,其中碳排放强度的门槛效应表现为先促进后抑制,而海水养殖多样性表现为先抑制后促进,适当降低碳排放强度和提高海水养殖多样性将有助于缓解气候风险的不利影响。基于以上结论,提出以下建议: ① 推进蓝色粮仓领域气候风险研究,完善蓝色粮仓气候风险防治体系。 ② 健全蓝色粮仓灾害预警响应机制,完善蓝色粮仓灾害保险体系。 ③ 优化蓝色粮仓空间结构,加快深远海养殖建设,推进蓝色粮仓产业升级,发展海洋牧场、碳汇渔业,多措并举加强中国蓝色粮仓气候风险管理。
摘要碳汇保险是对冲海洋灾害风险的有效手段,然而其面临着需求不足、勘灾定损困难等问题。为了探究数字化技术对碳汇保险的赋能路径,该研究构建了由蓝碳供应者、保险公司以及碳需企业组成的海洋碳汇供应链运营决策模型,分别求解了普通和数字化保险机制下海洋碳汇CCER和碳普惠项目最优种植量决策和最优保险价格决策,探究了数字化技术对各方运营决策与收益的影响,并分析了碳普惠价格劣势增强和碳价格提高时的数字化保险设计策略。研究显示: ① 数字化保险提升了保险公司的期望利润,但对蓝碳供应者的期望效用具有正反两方面影响。当技术成本控制在合理阈值内,且“遥感数据 + AI"技术提高定损精度的作用超过沉浸式交互技术提高感知风险水平的作用时,蓝碳供应者和保险公司同时受益于数字化保险。 ② 当碳普惠项目价格劣势增强时,采用数字化保险且沉浸式交互技术提高感知风险水平超过一定阈值,能够减缓碳普惠价格劣势增强给双方造成的负面影响。 ③ 当碳汇价格提高时,采用数字化保险且“遥感数据+AI”技术提高定损精度超过一定阈值,能够增强碳汇价格提高对双方的积极影响。该研究旨在为蓝碳供应者的风险管理策略和保险公司的数字化保险设计策略提供理论参考。
摘要提升农业碳排放效率是推动农业高质量发展、助力美丽中国战略的重要抓手,资金保障是农业碳排放效率有效提升的首要着力点。依托数字技术成长起来的数字普惠金融逐步成为农村金融服务的主力军,为提升农业碳排放效率提供新思路。依据2011一2022年省级面板数据和北京大学数字普惠金融指数,系统剖析数字普惠金融对农业碳排放效率的影响及作用机制。研究结果表明:① 数字普惠金融对农业碳排放效率具有显著正向影响。在通过工具变量法进行内生性处理,更换回归模型、改变因变量测算方法、剔除特殊样本、数据缩尾处理等进行稳健性检验后,所得结论依然成立。 ② 分维度层面,数字化程度和覆盖广度对农业碳排放效率的影响较显著,使用深度对农业碳排放效率的影响不显著。 ③ 数字普惠金融对农业碳排放效率的影响存在显著时空异质性。时间层面,2016年及以后的数字普惠金融影响效果较2016年以前更显著;空间层面,东部地区的数字普惠金融影响效果较中西部地区更显著。 ④ 就影响渠道机制而言,数字普惠金融可通过农业技术创新与农业土地流转间接影响农业碳排放效率,即二者在数字普惠金融对农业碳排放效率影响中均发挥部分中介效应。 ⑤ 就影响依赖机制而言,数字普惠金融作用的有效发挥依赖于农村数字基础设施和农村传统金融水平,即二者在数字普惠金融对农业碳排放效率影响中发挥门槛效应。鉴于此,从优化数字普惠金融顶层设计、强化金融的农业技术与土地流转杠杆效应、完善农村数字基础设施、提升农村传统金融水平等角度提出提升数字普惠金融对农业碳排放效率正向影响的政策建议。
摘要该研究基于2010—2022年中国216个地级及以上城市的面板数据,采用双固定效应模型、系统广义矩估计、空间杜宾模型等方法,实证检验了政府土地配置行为对城市碳排放效率的影响,并基于经济增长和环境双目标约束视角进行了再检验。研究结果发现: ① 政府土地配置行为失当对碳排放效率具有显著的负向影响,不利于碳排放效率的提升。机制分析表明,政府土地配置行为失当分别在结构效应、技术创新效应及空间效应3个维度上,通过阻碍产业结构优化升级、抑制绿色技术创新、加剧城市蔓延等渠道对碳排放效率产生负向影响。 ② 城市土地配置行为失当不仅会抑制本地碳排放效率的提升,还会对邻近城市碳排放效率提升产生不利影响。土地资源错配程度的加深对本地区碳排放效率的抑制作用大于对周边邻近地区的抑制作用。 ③ 政府土地配置行为具有地区、城市规模和资源禀赋异质性,其对碳排放效率的影响在东中部地区、大中型城市以及资源型城市中较为明显。 ④ 经济增长和环境目标约束分别强化和弱化了政府土地配置行为失当对城市碳排放效率的抑制影响。为进一步提高城市土地要素配置精准性、提升城市碳排放效率,地方政府应通过创新和完善体制机制建设,渐进式推进土地要素市场化改革,充分发挥土地治理中的协同性和整体性作用,以此制定符合地方发展实际的土地资源配置策略,以更加有效地推动城市和区域经济社会发展全面绿色转型,助力中国经济实现高质量发展。
摘要绿色消费政策是推动社会经济发展范式转型与实现可持续发展战略目标的重要引擎,其实施成效直接关联生态文明建设的整体布局与人类命运共同体的长远福祉。然而,当前绿色消费政策面临理论设计与执行逻辑脱节的困境,呈现出“有界性失效”的现象。为深入剖析这一现象的内核逻辑、形成机理及优化路径,该研究从“规制”和“立场”双重视角出发,结合政策执行理论与嵌入性理论,构建了绿色消费政策“有界性失效-嵌入式统合”的理论分析框架。研究发现: ① 多层级规制体系的内在失序与行为主体间的多元立场分化,分别构成绿色消费政策执行失效的客观诱因与主观动因; ② 在纵向规制维度,绿色消费政策执行中存在协同碎片化、权责界限模糊、部门利益冲突以及反馈机制缺失等问题,导致绿色消费政策链条运转低效; ③ 在横向立场维度,中央政府、部委部门、地方政府与社会主体之间,以及各主体内部之间的价值基点分歧和利益诉求差异,显著影响各主体对绿色消费政策的响应与执行行为; ④ “规制失序-信任流失-立场分立”以及“立场分立-诉求分歧-规制失序”的双向负反馈动态回路,进一步加剧了绿色消费政策执行中的逻辑错位。基于此,该研究引入嵌入性理论框架,从行政嵌入、结构嵌入、关系嵌入与认知嵌入4个维度提出整合路径,旨在实现绿色消费政策“规制-立场”的逻辑统合与效能优化。该研究不仅丰富了绿色治理研究的理论体系,也为促进绿色消费政策体系的不断完善和高效执行提供了理论支撑与实践启示。
摘要行政机关对相对人所实施的行政行为,是认定环境犯罪是否成立的关键要素。当行政行为以违反环境行政法的形式作出时,违法事实将对环境犯罪的认定产生何种影响,成为理论与实践的共通性疑难问题。对于这一问题的回应,决定着环境犯罪治理的质量与成效。基于此,从对司法裁判的实证考察结论出发,运用刑法教义学的类型化思维、比较研究方法与规范分析范式,可得出结论: ① 当违法行政行为表现为许可、处罚等犯罪构成要素时,应否定其构成要素的适格性,使行政行为丧失原有的出罪或入罪功能。这是因为违法授权无法“确保环境开发利用行为带来的公共利益不小于可能造成的生态环境损害”;违法处罚不能“借助行为人逆反环境法的行为无价值,填补生态环境受损这一结果无价值在入罪上的欠缺”。但对于违法授权的情形,则仍需在相对人无过错的情况下,出于信赖利益保护的需要,否定犯罪故意的证立。 ② 当违法行政行为表现为对许可或处罚的不作为时,其中,对于许可应授未授的情形,应基于实质上的法益侵害阻却,通过适用《中华人民共和国刑法》第13条出罪;而对于处罚应罚未罚的情形,只能依缺乏构成要件符合性出罪,不能以实质符合入罪条件为由,尝试突破规范语义所框定的最大入罪边界。 ③ 当违法行政行为表现为告知、指导、容忍等决定犯罪构成要素能否得到证明的事实因素时,鉴于环境犯罪的去损化与道德中立的立法设计,使违法性认识无法借助对物理意义的法益侵犯结果的感受而自然生发。此时,行政机关又通过违法行政行为传递出相对行为合法的错误信息。因此,需承认会由此阻却相对人的行政违法性认识,进而使犯罪故意无法得到证明。
摘要应国家生态安全战略与时代需求,吁求构建流域共同体理论体系,试图以其宏阔的认知视域和系统全面的理论体系指引流域一体化保护与系统治理,以缓解区域人地矛盾关系和响应生态文明建设。该研究以共同体理念为主导,借鉴地理学、生态学等学科理论,从中国传统生态伦理思想、马克思主义生态观、生态整体主义思想、人地关系地域系统等理论思想出发,构建了流域共同体理论体系,并在流域共同体理论视域下构建了干旱区内陆河流域一体化保护与系统治理框架。流域共同体是指在某一特定流域生态系统内各生命体与非生命体在自由发展的过程中自觉地遵循自然和社会法则,相互之间交互共生、和谐共处以维持整个流域生态系统的平衡,是将人类多元主体决策机制、社会经济系统可持续发展以及国土空间要素持续稳定紧紧联系在一起的有机整体。流域共同体由人类主体、社会经济和自然生态等多元要素构成,具有整体性、系统性、地域性、开放性、动态性、适应性、异质性、协同性、公共性和责任性等特征。流域共同体视域下的内陆河流域一体化保护与系统治理框架适应新时期国土空间治理现代化和社会经济可持续发展的需求,其核心是超越单纯的要素治理或空间治理逻辑,坚持系统思维和整体观念,统筹考虑要素关联的系统性、空间尺度的整体性、治理过程的适应性和多元主体的协同性,构建了“要素-空间-过程-主体”四位一体的内陆河流域一体化保护与系统治理新逻辑。该研究以期为我国新时代生态文明建设、美丽中国建设以及流域生态保护与高质量发展提供一定的科学指引。
摘要该研究以如何制定更高效发展生态生产力的法律制度为研究目的,在研究思路和方法上: ① 生态生产力区域整体性特征是该研究得以架构的逻辑主线; ② 马克思生产力三要素理论是建构生态生产力制度体系的主要依据; ③ 生态生产力与传统生产力的对比与制度升级是创新制度设计的主要视角。研究发现: ① 生态生产力以生态建设为中心,是新质生产力的重要构成部分,其在生态系统、与区域内外的社会经济联系以及人与自然关系等方面都体现出强烈的区域整体性特征。 ② 区域整体式生产资料增益制度对应生产资料要素和劳动对象要素,区域整体式劳动者激励制度对应劳动者要素,而区域整体式管理者问责制度则体现了法律制度所具有的强制特性,与前两者共同构成发展生态生产力的制度体系。 ③ 与传统生产力发展模式不同,区域整体式生产资料增益制度将生态环境作为生产资料进行保护而非仅作为劳动对象进行开发、对生态环境进行区域整体保护而非仅择其要素分别调整;劳动者利益调整机制是生产关系的核心内容,对生产力发展有着重要的影响,区域整体式劳动者激励制度对生态保护者采取利益激励而非权利限制、按区域生态贡献进行整体补偿而非仅按生态损害要求个体赔偿;管理者问责制度也因其主体性质而天然地具有区域整体式制度属性。研究结论是:区域整体性制约了发展生态生产力的制度方向和样态,马克思生产力三要素理论则框定了发展生态生产力的制度内容和体系;在制度建构上,中国应该加紧完善《国家公园法》领衔的各级自然保护地制度体系,同时,以生态补偿为内容的生态劳动者激励制度也应从分类生态保护补偿进阶到区域整体式生态保护补偿形态,并在条件成熟时逐步完善区域生态环境管理者的问责制度。
摘要完善耕地生态补偿制度是支撑“藏粮于地”战略、实现耕地可持续目标的重要措施。然而,依赖财政转移支付的纵向耕地生态补偿会降低空间瞄准性和支付效率。因此,必须构建区域横向耕地生态补偿市场化机制,利用平台交易模式改进生态补偿的有效性。首先,该研究以陕西省为例,根据区域耕地生态系统平衡的原则识别了生态补偿平台交易的主体和客体;其次,运用时变随机前沿分析估计不同县(市、区)耕地生态补偿的基准价格;最后,根据耕地生态产权动态均衡交易模型模拟平台交易的均衡价格和社会福利的改进程度。研究表明:陕西省耕地生态足迹的增加可以提高耕地产值,耕地生态足迹的平均产出弹性系数为0.219,总体呈现“北高南低”的特点。2020年,陕西省耕地生态补偿的平均基准价格达到0.438万元 /hm2 ,年均增长率为 9.681% ;耕地生态补偿基准价格虽然整体稳步增长,总体保持“中间高、南北低”的空间格局,但空间异质性随着时间变化在逐渐增加。经检验,耕地生态产权动态均衡交易模型具有很高的可靠性和有效性,可以识别不同空间单元的交易优先序,并且能够提高耕地生态补偿市场交易效率。经模拟,2020年陕西省基于平台交易机制的耕地生态补偿均衡价格和数量分别为0.392万元 /hm2 和30.366万 hm2 ,最终实现11.34亿元的社会福利改善。研究表明平台交易机制在价格透明度和信息对称性方面更具优势,可促进耕地资源优化配置和社会福利改善,形成生态与经济双赢的交易空间网络。为了推动区域横向耕地生态补偿平台交易机制的高效运行,建议从构建交易平台、完善交易制度、推广数字技术、强化资金支持和提升公众参与等方面着力推进。
摘要高标准农田建设对于提高农户粮食生产韧性、保障粮食安全具有重要价值。该研究利用课题组在黄河流域中上游地区的调研数据,基于社会-生态系统框架构建农户粮食生产韧性指标评估体系,通过双层回归模型探究高标准农田建设对农户粮食生产韧性水平的影响及作用机制,并进一步实证分析高标准农田建设对农户粮食生产韧性结构的影响。结果表明: ① 高标准农田建设能够提高农户粮食生产韧性水平,在控制内生性问题后,结论仍然成立。 ② 机制分析表明:高标准农田建设通过提高农业生态环境水平和农户农业机械社会化服务购买程度提升农户粮食生产韧性水平。 ③ 特征异质性:进行土地平整工程、灌溉与排水工程、田间道路工程或农田防护与生态环境保护工程均会显著提高农户粮食生产韧性水平,但与田间道路工程和农田防护与生态环境保护工程相比,土地平整工程建设和灌溉与排水工程对提高农户粮食生产韧性水平的影响最大。 ④ 情景异质性:与粮食主产区相比,非粮食主产区进行高标准农田建设对农户粮食生产韧性水平的影响更大;与其他类型村庄相比,城郊融合类村庄进行高标准农田建设不一定会提高农户粮食生产韧性水平。 ⑤ 样本农户的粮食生产韧性结构处于较低耦合协调状态,但高标准农田建设可以提高农户粮食生产韧性的耦合协调度。根据研究结论提出以下建议: ① 基于社会-生态系统理论,多措并施协同提升高标准农田建设对农户粮食生产韧性的积极影响。 ② 积极探索发挥高标准农田建设的正外部效益,助力培养新型职业农户,推动农业现代化发展。 ③ 因地制宜实施不同高标准农田工程建设模式。 ④ 基于结构性视角制定农户粮食生产韧性提升措施。
摘要粮食安全是国家安全的重要战略基石,高标准农田建设是夯实这一战略基石的重要组成部分。中央政府与地方政府高标准农田建设支持政策的有效协同有助于高标准农田建设政策的高效运行,促进全国高标准农田建设可持续发展。该研究基于PMC指数模型对中央政府与地方政府近十二年发布的1338份高标准农田建设支持政策文本进行分析。研究结果表明 ①2012-2023 年,中央政府和地方高标准农田建设支持政策的发文数量呈波动上升趋势,政策数量和政策质量均有提升,但各地方与中央高标准农田建设支持政策不完全同步。 ② 从高标准农田建设支持政策协同状态看,地方政策的协同广度和政策PMC指数总体较高,但政策协同深度和政策协同度较低。 ③ 从高标准农田建设支持政策协同过程看,中央高标准农田建设支持政策表现出阶段性变化特征,地方政策没有表现出与中央政策一致的阶段性变化特征,地方高标准农田建设支持政策协同存在滞后性。 ④ 不同政策协同状况下地方政府与中央政府的高标准农田建设支持政策内容存在一定差异。为提高地方与中央政府高标准农田建设支持政策协同性,中央政府应强化宏观指导作用,明确高标准农田建设支持政策目标,同时赋予政策弹性;引导地方政府根据实际情况制定差别化的政策执行措施。地方政府需积极响应中央政策,遵循因地制宜原则,有效推进;通过完善政策反馈机制,将地方高标准农田建设支持政策实施效果及时反馈至中央,提高地方政策敏感度和响应速度,减少地方政策的协同滞后性。
摘要农地流转市场化是优化农地要素配置、发展农业新质生产力的重要路径。然而,农地流转价格过快且不合理上涨正在加快农业生产成本的增加,严重影响了农业可持续发展。该研究利用2015—2023年中国家庭金融调查村庄数据,考察了农地流转价格与农地利用的关系。研究结果表明,农地流转价格与农地“非粮化”整体上具有正相关关系,但二者也存在倒“U”形关系。其原因在于,农地流转价格与农地闲置比例存在“U”形关系,即在拐点后农地闲置比例开始提高。换言之,农地流转价格的上涨在最初阶段会促进农地“非粮化”,但在达到拐点后,流转价格的持续上涨将开始加剧农地闲置,并诱发“谁来种地”的紧迫问题。进一步证据显示,农地流转价格上涨正在损害农民的种粮积极性,即农民在流转价格上涨过程中会转出农地并在剩余农地上进行多元化种植。而且,农地流转价格与农村外出务工劳动力比例呈“U”形关系,这一现象的形成原因在于,在拐点之前,新型农业经营主体对农村劳动力的农业就业具有一定的带动作用,而在拐点之后,流转价格上涨引发的农地转入主体退出和农地闲置降低了本地农业雇工需求,从而促使农村劳动力向非农产业转移。为应对农地流转价格过度上涨引发的系统性风险,应该统筹规划补贴政策、产品价格政策和要素价格政策,并加快建设政府主导型和战略后备型农业经营体系,着力培育保障国家粮食安全和重要农产品稳定安全供给的“国家队”,筑牢防范农地“非粮化”和“无人种地”的最后一道防线。
摘要国家现代农业示范区作为中国式农业现代化改革的“试验田”,对实现农业现代化发展在点上突围、面上整体推进具有重要意义。该研究基于“中国乡振兴综合调查数据库"(Chinaruralrevitalizationsurvey,CRRS)数据,运用加入非期望产出的EBM(epsilon-basedmeasure)模型测算全国10省份2112户农户家庭的绿色生产效率,采用FractionalProbit模型分析国家现代农业示范区对农户绿色生产效率提升的带动效应,结合工具变量IVFractionalProbit模型与分位数回归模型进行内生性与异质性讨论,并从农户家庭层面的资源-能源-环境3要素视角,进一步探讨国家现代农业示范区对农户绿色生产效率提升的作用机制。研究结果表明: ①2021 年全国10省份农户家庭的绿色生产效率整体水平不高,集中在中等水平 (0.4,0.6] 该等级段的全样本农户占 88.466% ,国家现代农业示范区农户占 94.457% ,非示范区农户占 86.897% 。国家现代农业示范区农户绿色生产效率均值为0.474,非示范区农户绿色生产效率均值为0.459,即国家现代农业示范区农户绿色生产效率水平整体上高于非示范区。 ② 国家现代农业示范区对农户绿色生产效率的提升具有显著带动效应,带动农户绿色生产效率提升2. 600% ,且对不同效率梯度的农户边际贡献存在异质性,对低效率梯度的农户边际贡献最大,产生更强的边际改进效应,带动效率提升 1.200% ,有利于缩小效率水平差距。 ③ 国家现代农业示范区主要通过降低农户家庭的单位农业面源污染量和单位农业碳排放量来带动农户绿色生产效率的提升。基于实证检验结果提出政策建议:应科学有序拓展国家现代农业示范区政策覆盖版图、持续推动国家现代农业示范区实现农业用水高效节约、重点关注国家现代农业示范区农用能耗降低与高效利用等。
摘要新质生产力是推动高质量发展的内在要求和重要着力点,数字经济与绿色金融共同主导的数字化与绿色化融合转型(以下简称数绿融合),不仅为新质生产力的加速形成奠定了更加前沿的科技创新基础,同时开辟了全新的领域和发展赛道。该研究基于2010—2022年中国城市面板数据,结合改进合成控制法思想,考察了数绿融合对新质生产力的协同增效作用及其内在机制。研究结果表明: ① 数绿融合对新质生产力产生了明显的协同增效作用,且政策效应逐年增强。该结论在经过时间安慰剂检验以及替换Lasso方法、替换信息准则、替换处理城市、基于双重机器学习的因果推断、剔除实施单一政策城市等一系列稳健性检验后依然成立。 ② 从作用机制来看,数绿融合主要通过推动颠覆式创新、促进产业结构升级与加强新型人才集聚等渠道对新质生产力产生协同增效作用。 ③ 进一步分析表明,单一数字经济政策或单一绿色金融政策虽能提升新质生产力,但其效果显著低于数绿融合的综合作用,数绿融合产生了“ 1+1>2 的协同增效效应而非替代效应。鉴于此,政策制定主体应聚焦“数字化+绿色化”融合模式,稳步有序扩大试点范围,确保成功经验能够在更广泛的地区发挥作用。同时加大对前沿技术研发的资金投入,引导产业结构优化升级,制定系统化的人才引进和培养政策,畅通数绿融合对新质生产力的协同增效路径,从而促进新质生产力加速形成。该研究从政策协同视角拓展了促进新质生产力加速形成的工具箱,为政府部门制定差异化、动态化的政策组合提供了决策依据。
摘要随着数字技术的快速演进以及与社会经济发展的深度融合,数字经济的普惠性与扩散性持续增强,由此催生的数字普惠金融正逐步成为推动区域经济转型升级与实现高质量发展的重要驱动力。该研究基于2014—2022年全国2383个县级行政单位的面板数据,构建县域经济高质量发展评价指标体系,从机制传导视角系统剖析了数字普惠金融对县域经济高质量发展的影响及其作用路径。研究发现: ① 数字普惠金融显著促进了中国县域经济高质量发展,且在排除内生影响以及一系列稳健性检验后,研究结论仍然成立。 ② 作用机制方面,数字普惠金融通过提高金融服务的可及性与便利性,增强了金融包容性;同时,通过拓宽融资渠道、改善创业环境,有效激发了实体经济的创业活力,推动了县域经济的高质量发展。 ③ 异质性分析结果表明,数字普惠金融在中西部地区及中低度农业劳动力依赖地区的促进作用更为显著,而在经济基础较强、传统金融服务已较为完善的东部地区,其边际效应相对较弱。鉴于此,政策制定主体应因地制宜制定数字普惠金融发展战略,加大对中西部和农业主导县域的基础设施投入,优化金融资源配置结构;政策传导主体应推动技术驱动的金融产品创新,提升对创业群体特别是小微企业的精准服务能力;政策反馈主体应重视农业劳动力金融素养培育,提升基层居民的数字金融参与能力与风险识别能力,切实扩大政策覆盖人群与服务深度。该研究在理论上深化了县域金融机制与区域发展质量之间的内在关系,在实践上为推动数字普惠金融赋能县域经济高质量发展提供了有力的微观证据与政策参考。