摘要:以牛骨蛋白为研究对象,以其含量、结构特征为指标,考察6种不同蛋白酶对牛骨蛋白酶解效果的影响,以确定最佳酶种;进一步利用单因素实验和响应面法优化其酶解工艺参数,评价牛骨蛋白酶解物(BBPH)的功能特性。结果表明,扫描电镜下牛骨蛋白和酶解物胶原蛋白结构受损,纤维化增加,表面结构变得疏松;在 220nm 附近出现最大紫外吸收峰,出现酰胺A、B、I、II、Ⅲ带。经综合评价选出胃蛋白酶为最佳酶种。经响应面法得到最优酶解工艺条件为酶解时间 加酶量 2.5%.pH 值2、酶解温度 35°C ,此条件下水解度、蛋白含量和DPPH·清除率分别达 36.32%.41.44%.45.21% 。牛骨蛋白酶解物的等电点在pH值为6左右,溶解性最低,持油性为 18.65g/g ,持水性和乳化稳定性在 pH 值为10时最佳。研究结果表明牛骨中富含功能性蛋白质,文章将为牛骨资源的综合利用及相关产品的研发提供理论依据。
摘要:为研究短期冻藏对烤制大口黑鲈品质的影响,在 -18°C 冻藏4周,比较不同冻藏时间对鱼肉的总挥发性盐基氮(TVB-N)值、硫代巴比妥酸反应物(TBARS)值、质构、离心失水率、色度、风味、感官品质的影响。结果表明,随着冻藏时间的增加,TVBN值、TBARS值、离心失水率 ?a* 值 ?b? 值均呈上升趋势,TVBN值和TBARS值分别由第0天时的 6.65mg/100g 和 0.3978mg/kg 增加至第 28天时的 10.20mg/100g 和 0.7644mg/kg;L* 值、W值、质构、感官评分均呈下降趋势,硬度从 4366.70g 下降至 2964.59g ,感官评分从97.13分下降至83.63分;电子鼻检测结果显示烤制鲈鱼的氮氧化物、硫化物、碳氢类化合物的含量升高,氨和芳香化合物的含量降低。相关性分析表明,鱼肉蛋白质氧化降解和脂质氧化程度与离心失水率、色度、质构均呈极显著相关性( P<0.01 。该结果为研究短期冻藏对烤制大口黑鲈产品品质的影响提供了技术依据,具有较好的意义。
摘要:藜麦和燕麦的营养丰富,且其含有的多酚对人体有益,但多酚的含量较低且大多以结合态形式存在,不易被人体利用。为提高多酚含量,该研究分别以藜麦和燕麦为原料,采用植物乳杆菌(Lactiplantibacillusplantarum)、德氏乳杆菌乳亚种(Lactobacillus delbrueckii subsp.lactis)、德氏乳杆菌保加利亚亚种(Lactobacillus delbrueckii subsp.bulgaricus)进行多菌种发酵,以多酚含量为响应值,利用单因素试验和响应面优化试验得到最优发酵工艺。结果表明,发酵藜麦的最佳条件为发酵时间 33.8h 、发酵温度38.7°C 、接种量 3.3% 、料液比 1:10.5 ;发酵燕麦的最佳条件为发酵时间 51.1h 、发酵温度 37.2°C 、接种量 3.0% 、料液比 1:9.7 。在该条件下,藜麦和燕麦的多酚含量分别为 (4.137±0.028),(1.471±0.008)mg/g 分别提升了 51.59% 和 55.01% 。另外,发酵藜麦的DPPH自由基清除能力、ABTS自由基清除能力、铁离子还原能力和羟基自由基清除能力分别提升了 96.49%.53.07%.15.51%.133.69%; 发酵燕麦的DPPH自由基清除能力、ABTS自由基清除能力、铁离子还原能力和羟基自由基清除能力分别提升了 123.76% 、 48.60% 、13.50%.83.06% 。发酵后的藜麦和燕麦可用于功能性食品的开发,以期为我国全谷物产业发展提供参考。
摘要:为了探究鱼糜粉的干燥特性,以鲷鱼鱼糜为研究对象,分析了微波联合烘箱干燥(microwavecombined oven drying,MCOD)、热风干燥(hot-air drying,HAD)、冷风干燥(cold-air drying,CAD)和红外干燥(infrared radiation drying,IRD)4种干燥方式对干燥鱼糜粉的水分比、干燥速率的影响,构建了干燥动力学模型并对干燥鱼糜粉的货架期进行了预测。结果表明,IRD的干燥速率最快、干燥时间最短,MCOD次之,CAD的干燥速率最慢、干燥时间最长;IRD、MCOD、HAD、CAD干燥鱼糜粉的有效水分扩散系数分别为 1.23×10-9,9.14×10-10,8.49×10-10,5.52×10-10m2/s ,与干燥速率一致。Page模型中HAD、CAD和IRD的干燥过程拟合效果较好,CAD的拟合度最高,具有较高的 R2 值0.9989及较低的 χ2 值 1.03×10-4 和RMSE值 0.006 9 。测定在3种不同温度 (37,45,55°C )下贮藏的干燥鱼糜粉TVB-N值的变化,结合一级反应动力学方程可以得到3种温度下干燥鱼糜粉的货架期分别为105,20,4d 。通过一级反应动力学方程和阿伦尼乌斯(Arrhenius)方程预测鲷鱼鱼糜粉在 25°C 下的货架期为 108d (204号
摘要:在固态发酵过程中添加 ZnSO4 ,发现 ZnSO4 的添加导致红曲霉生物量明显降低,抑制烟灰色红曲霉(Monascus fuliginosus)AQB2的生长,有利于次级代谢产物MonacolinK的产生。当添加 0.1% (204 ZnSO4 时,MK产量最高,达到 29.56mg/g ,较未添加 ZnSO4 提高了2.18倍。进一步研究发现 ZnSO4 的添加有利于形成酸式MK,且 pH 会影响酸式MK产生, pH 升高,酸式MK产量也增加。当添加 0.1% (204号 ZnSO4 时,酸式MK产量为 23.98mg/g ,是未添加 ZnSO4 时酸式MK产量的1.94倍,MK开环率为 81% 。 ZnSO4 在提高MK总产量的同时也保持了较高的开环率,为工业化红曲霉固态发酵调控高产酸式MK提供了参考。
摘要:为探讨空心油炸鱼丸的品质并建立评价体系,该研究选取7种空心油炸鱼丸,对其色泽、食用品质、物性指标、吸水率、感官评价、气味品质和滋味品质7个方面的指标进行测定分析,考察不同空心油炸鱼丸各项品质指标之间的差异性和相关性,筛选能够代表空心油炸鱼丸品质的关键指标,同时采用主成分分析法对空心油炸鱼丸品质进行综合评价并建立品质评价模型。结果表明,7种空心油炸鱼丸各指标的变异系数范围为 4.73%~289.69% ,色泽的变异系数范围为 6.84%~82.78% ,吸水率的变异系数为 40.50% ,食用品质(蛋白质含量、脂肪含量、水分含量)的变异系数范围为 22.8%~50.94% ,物性指标的变异系数范围为 6.04%~57.59% ,感官评价的变异系数范围为 6.23%~16.87% ,气味品质的变异系数范围为 4.73%~ 60.31% ,滋味品质的变异系数范围为 14.87%~289.69% 。将指标进行分析,筛选出21个核心评价指标进行主成分分析,提取出4个主成分,4个主成分的累计贡献率为 89.174% 。建立的数学模型能够较客观地反映空心油炸鱼丸的品质,具有一定的可行性。
摘要:为探究低温真空长时煮制工艺对猪肉品质的影响,选择猪背最长肌进行低温真空长时煮制,测定样品的色度值、蒸煮损失率、剪切力和挥发性风味化合物,并结合主成分分析和聚类分析评估不同煮制时间对猪肉品质的影响。结果表明,不同煮制时间对猪肉的色度值、蒸煮损失率、剪切力和挥发性风味化合物具有显著影响 (P<0.05) 。随着煮制时间的增加,猪肉的 L* 值呈上升趋势, b* 值呈先上升后下降的趋势, α* 值呈下降趋势,蒸煮损失率和剪切力随着煮制时间的增加整体呈先升高后降低的趋势,煮制 45min 时的猪肉具有较好的色泽、嫩度和较低的蒸煮损失率。猪肉的挥发性风味化合物的种类和含量随着煮制时间的增加而增加, D60 组挥发性风味化合物在种类和含量上显著优于其他组,结合OAV、主成分分析和聚类分析,关键风味化合物与 D45 组无显著性差异。因此,煮制时间为 45min 的猪肉具有适宜的色泽、最低的蒸煮损失率和较好的嫩度与风味,为低温真空长时煮制工艺在肉类熟制调理产品中的应用和产品开发提供了理论依据。
摘要:为探究产细菌素的乳酸菌在食品保鲜中的效果,该实验将产细菌素的乳酸菌戊糖片球菌SU-1(P.pentosaceus SU-1)接种于小型独立发酵菜模型中,测定理化性质,并通过高通量测序进行防腐功能研究;进一步将该菌的无细胞发酵上清液(CFS)应用于葡萄保鲜研究。结果表明,由高通量测序可知,接种发酵的物种丰富度降低,在接种 P .pentosaceusSU-1的小型独立发酵抑菌模型中,沙雷氏菌属(Serratia)和Uncultured_Enterobacteriaceae 分别下降了 98.98% 和 98.52% ;进一步经过 P . pentosaceus SU-1 的 CFS 处理后,葡萄样品的腐烂率和失重率均显著降低。该研究中 P ·pentosaceusSU-1可以应用于食品防腐保鲜中,能够延长食品的保质期和安全期,增加社会价值和经济效益。
摘要:生物胺和亚硝酸盐是豆子及其制品中主要的食品安全风险因子。该研究以大豆、菜豆、豇豆、豌豆、扁豆、鹰嘴豆、红豆、赤小豆、黑豆和绿豆为原料制备了10种不同品种纳豆产品,比较分析了发酵前后10种原料豆和纳豆中色胺、苯乙胺、腐胺、尸胺、组胺、章鱼胺、酪胺、亚精胺和精胺9种生物胺和亚硝酸盐含量的变化。结果表明,10种原料豆中总生物胺含量为 117.80~300.91mg/kg,10 种纳豆中总生物胺含量为116.36~303.66mg/kg。10种原料豆及其纳豆中组胺和酪胺均未检出,且均以尸胺为主,占总生物胺含量的91.66%~100%。10种纳豆中亚硝酸盐含量为 1.71~5.22mg/kg ,扁豆纳豆亚硝酸盐含量最低,为(1.71±0.11)mg/kg,且均低于国家标准最大残留量(20mg/kg)。该研究为纳豆新食品安全标准的制定提供了理论基础。
摘要:文章采用传统工艺制作凉山彝族芜根酸菜,通过GC-MS、HPLC、高通量测序和 Spearman 相关性分析研究了芫根酸菜发酵过程中挥发性有机物、理化性质和微生物群落的变化特征。结果表明,酸菜中主要的有机酸为苹果酸、乳酸和丁二酸;酸菜叶的质构特性整体大致呈下降趋势;采用GC-MS技术从6个发酵时间下共鉴定出100种挥发性风味物质,包括醇类13种、酯类21种、酮类8种、醛类14种、酸类6种、烃类12种和其他类26种。16SrRNA高通量测序结果表明,厚壁菌门和变形菌门为酸菜中的优势菌门,而魏斯氏菌属、乳杆菌属、假单胞菌属、不动杆菌属、明串珠菌属和莱略特氏菌属为酸菜中的优势菌属。发酵过程中细菌多样性水平呈先上升后下降的趋势。相关性分析结果表明挥发性风味物质主要分为两部分,发酵前期和后期与中期呈相反相关性变化,这些差异可能是形成酸菜最终风味的关键因素。
摘要:嘌呤检测常采用高效液相色谱法,此方法检测时间较长。为探究不同烹饪前处理方式对扬州狮子头中嘌呤含量的影响,文章构建了一种肉类嘌呤含量的电化学检测方法,研究了不同猪肉肥瘦比例、冷冻温度、冷冻时间、清洗方式等条件下扬州狮子头嘌呤含量的变化。结果表明,狮子头肥瘦比7:3比5:5的原始嘌呤含量减少 78% ,冷冻处理条件 (-40~-20Ω°C) 对嘌呤含量的影响不显著,超声清洗嘌呤去除率比流水清洗的高,超声 30min 后嘌呤去除率可达 85.3% 。结果表明电化学检测嘌呤含量的方法方便可行、高效便捷、检测限相对较低,为嘌呤含量的检测提供了新的方法和条件,也丰富了狮子头的研究内容。
摘要:为探究沙棘酵素自然发酵过程中主要成分、风味物质和抗氧化活性的变化,将其置于 22°C 下进行自然发酵,检测发酵液中总多酚、总黄酮、氨基酸、有机酸和超氧化物歧化酶(superoxide dismutase,SOD)等主要成分和风味物质发酵前后的含量变化,并以DPPH自由基与羟自由基的清除能力和还原力等指标来综合评价其体外抗氧化活性的变化。结果表明,在自然发酵中,沙棘酵素的总多酚含量、总黄酮含量、SOD酶活力均呈现先上升后下降的趋势,且在发酵中期分别达到最高值128.34 mg/mL、4.96 mg/mL、102.87U/mL;发酵后期总氨基酸含量为 4444.23μg/mL ,显著高于发酵前期的 1 289.28μg/mL(P<0.05) :苹果酸和总有机酸的含量显著降低 (P<0.05) ;利用气相色谱-质谱联用技术(GC-MS)在沙棘酵素发酵的3个阶段分别鉴定出12,13,13种风味物质,发酵后期酯类由发酵前期的6种上升至9种,风味物质的相对含量升至84.40%;DPPH自由基清除率、羟自由基清除率和还原力呈先上升后下降的趋势,在发酵中期分别达到最高值 57.16% 、92.27%和1.99。研究结果表明,自然发酵能够改变沙棘酵素的主要成分、风味物质和抗氧化活性,为自然发酵沙棘酵素产品的开发及其功能性研究提供了理论依据。
摘要:从变质酸菜中分离腐败菌并进行鉴定,主要腐败菌为库德里阿兹威毕赤酵母(Pichia kudriauzevii)HSDF-pks-2022(pks),pks能够在高酸、高盐和营养匮乏的情况下利用乳酸生长繁殖形成腐败生物膜,使pH升高,可能导致其他腐败菌生长,产纤维素酶、不良风味物质、生物胺,从而导致酸菜的口感、风味和食用安全性下降。发酵特性结果表明,pks具有产酸能力,能利用葡萄糖、蔗糖、乳糖、果糖、淀粉、七叶苷和乳酸等代谢物;pks嗜氧, 4°C 低温下也可存活,活菌数可达到 3. 00×106 CFU/mL;pks能在高酸条件下生长, pH 为3时活菌数可达 74.00×106 CFU/mL;pks能在高盐浓度下生长,盐浓度为 10% 时活菌数可达 69.50×106 CFU/mL。腐败特性表明,pks具有产气、产胺、产膜、产黏性和产纤维素酶的能力,在有氧条件下酮类和硫化物等是造成酸菜产生异味的主要化合物。
摘要:该研究以枸杞果酱为研究对象,采用响应面试验确定了复配甜味剂的添加剂方案,通过质构测定确定了增稠剂的种类和添加量,采用气相色谱-质谱联用仪分析了制作完成的果酱的风味物质,研究了贮藏45d内果酱的褐变情况、营养物质和抗氧化物质流失情况。结果表明,以1.25%黄原胶作为增稠剂,0.01%甜菊糖苷、0.08%罗汉果甜苷、15.35%木糖醇作为复配甜味剂可以制作出风味最佳的枸杞果酱,同时检测出果酱含有37种风味物质,主要包括5种醛类、4种醇类、6 种酮类、8种酸类、2种酯类。在枸杞果酱的贮藏过程中,随着贮藏温度和贮藏时间的增加,枸杞果酱的褐变程度加剧,同时还原糖含量随着贮藏时间的增加先升高后降低,维生素 C 含量降低。抗氧化物质有不同程度的流失,检测的7种单体酚类物质中,除儿茶素与槲皮素的变化情况不显著外,对香豆酸、咖啡酸、芦丁、绿原酸、没食子酸5种物质的含量减少率分别达到35.0%、43.3%、38.6%、33.2%、38.9%。
摘要:预制菜是依据现代工厂化标准制作加工,通过各种食材和配料制作后经简单处理即可食用的成品或半成品。将传统菜肴粉蒸耗牛肉制成预制菜,是适应当今社会结构和发展的必然趋势,同时对预制菜行业的发展具有重要的现实意义。文章通过研究挥发性盐基氮(TVB-N)值、过氧化值、酸价、菌落总数、质构特性、挥发性风味物质等指标,探讨了不同贮藏方式下粉蒸耗牛肉预制菜的安全性和风味变化。结果表明,低温真空和低温气调贮藏方式均能有效保持食品的新鲜度,然而低温气调贮藏的食品在第7天时菌落总数超过了国家食品安全标准,不再适宜食用。相比之下,低温真空贮藏的食品在第7天仍保持良好的食用品质,尽管挥发性盐基氮值、酸价和过氧化值均有所上升,但这些指标均未超出国家规定的安全范围。质构分析可以显著辨别粉蒸牦牛肉在不同贮藏阶段的特性,尽管如此,口感的细微变化仍需进一步研究以获得更全面的了解。利用GC-IMS技术对低温真空贮藏条件下仍适宜食用的粉蒸牦牛肉进行了挥发性风味物质的鉴定,共识别出55种物质,包括14种醛类、14种酯类、10种醇类、7种萜烯类、5种酮类和5种杂环类化合物。通过ROAV分析,从众多挥发性风味物质中筛选出20种具有显著影响的化合物( ΔROAV≥1 ),这些差异化合物很可能是决定产品风味的关键成分。
摘要:目的:以新鲜多瓣大蒜为原料,研究酵母菌预处理制备液态黑蒜技术及香气成分分析。方法:在180℃下将新鲜大蒜灭酶,并将其破碎成粒径为 4mm 的蒜粒,按照 2:1 的液料比加入水,再加入不同比例的活化酵母菌进行预处理,在室温下分别共存预处理16,24,32h,以灭酶未加菌共存的大蒜为参比(KB),在80℃下发酵30d,每3d测定其褐变程度、还原糖含量、总酸含量、氨基酸态氮含量、总酚含量和DPPH·清除率。结果:酵母菌预处理制备液态黑蒜的最佳条件为 180°C 灭酶 10min 、菌种比例 4% 、共存 16h ,此时液态黑蒜15d发酵成熟,褐变程度、还原糖含量、总酸含量、氨基酸态氮含量、总酚含量、DPPH·清除率分别是相应时间下KB的1.30,1.30,1.36,1.21,1.35,1.10倍,液态黑蒜样品中的挥发性香气成分为19种。结论:酵母菌预处理可加快黑蒜发酵,节约发酵时间,具有艮好的应用前景。
摘要:为进一步提高筒鲜鱼的品质,将从自然发酵筒鲜鱼中分离筛选得到的10株酵母菌作为发酵剂用于筒鲜鱼发酵。以未接种发酵剂的筒鲜鱼为对照组,通过测定发酵结束后水分含量、pH值、蛋白质含量、脂肪含量和感官评分探究酵母菌对筒鲜鱼发酵品质的影响,结合挥发性风味物质分析筛选出适合发酵筒鲜鱼的菌株。结果表明,接种WY-1和WY-3这两株酵母菌发酵的筒鲜鱼鱼肉色泽明亮,硬度较大,弹性适中,口感上更有嚼劲,与其他组相比,pH值、水分含量、蛋白质含量和脂肪含量更低,在挥发性风味物质方面,WY-3发酵组的醇类和酯类物质占比比WY-1发酵组更高,发酵香气更加浓郁,风味协调性更好,感官评分最高。WY-3菌株有利于改善筒鲜鱼的质地和风味,从而提高筒鲜鱼的整体品质,为接种发酵筒鲜鱼提供了理论依据。
摘要:为研究天然保鲜剂应用于低盐发酵泡菜的保鲜效果,选取新鲜白菜为原料,采用传统自然发酵泡菜制作工艺进行低盐发酵。试验选取不同浓度 (0,375% 、0. 25% 、0.125%)的茶多酚、肉桂酸钾、大蒜素3种天然保鲜剂对泡菜进行浸泡处理,在常温贮藏1,8,15,22,29 d过程中测定总酸含量和菌落总数的变化,最后对泡菜的色泽、香味、滋味、质地进行感官评价。结果表明,泡菜的理化指标与添加保鲜剂的浓度之间具有一定的相关性,常温下贮藏29d后,以添加浓度0.375%、0.25%、0.125%作为参照对比分析,添加茶多酚浓度为0.375%的泡菜的菌落总数从 2.26×106 CFU/g下降至4.91×10CFU/g,储藏第29天时抑菌效果最好;添加大蒜素浓度为0.25%的泡菜的菌落总数从 2.54×106 CFU/g下降至3.72×10CFU/g,储藏第29天时抑菌效果最好;添加肉桂酸钾浓度为 0.125% 的泡菜的菌落总数从 1.17×106 CFU/g下降至4.84×10CFU/g,储藏第22天时抑菌效果最好。添加 0.25% 大蒜素时泡菜的感官品质最佳,能在储藏过程中维持良好的风味,减少不良风味的产生。添加保鲜剂的泡菜的抑菌效果仍然较好,泡菜均未出现腐败、胀袋现象,保鲜效果比较明显,均可有效储藏30d,可延长产品的货架期。
摘要:目的:以辛辣类调味品中的干辣椒为研究对象,系统地评估和量化热杀菌温度、热杀菌时间等不同热处理条件对干辣椒结构和功能特性的影响,以确定最佳热处理参数,最大限度地提高其风味、色泽和营养价值,满足食品行业和消费者的多样化需求。方法:选用质量均匀的干辣椒为原料,制备辣椒粉样品,设置不同的热处理条件组合,包括温度范围和时间梯度。采用傅里叶变换红外光谱仪、激光粒度仪和卤素水分测定仪测定干辣椒的颜色、粒径分布、水分含量,采用培养基培养法和气相色谱-质谱联用法测定干辣椒的抑菌率与辣椒素含量的变化,以此分析不同热杀菌条件对干辣椒的结构与功能特性的具体作用机制。结果:随着温度的升高,样品的亮度和水分含量都呈下降趋势;在 0~60min 的热杀菌时间范围内,干辣椒的粒径呈显著下降趋势,当热杀菌时间延长到 90min 时,干辣椒的粒径稳定在 1.2mm 左右;干辣椒的抑菌率与热杀菌温度和热杀菌时间存在显著的正相关关系,当热杀菌温度大于 100°C 时,干辣椒的抑菌率逐渐减小;当热杀菌温度为 70~95°C 时,热杀菌时间越长,辣椒素含量越低,当热杀菌温度提高到 120°C 时,辣椒素含量趋于稳定。结论:不同热处理条件对辣椒粉的质量特性有显著影响。在70°C 的热杀菌温度下,干辣椒的颜色稳定性和水分保留均表现出良好的综合性能;干辣椒的粒径分布与热杀菌时间呈负相关关系;当热杀菌温度为 100°C 、热杀菌时间为 30min 时,干辣椒的抑菌率最高,达到 97.36% ;辣椒素含量和辣椒碱含量均与热杀菌温度呈负相关关系。
摘要:该研究以冷冻羊棒骨为试验材料,通过超声波辅助熬制的方式,在单因素试验的基础上,以可溶性蛋白质含量和感官评分为响应值,采用响应面法对羊骨汤熬制工艺进行优化。结果表明,在超声功率为250W、超声温度为 80°C 的条件下,超声波辅助熬制羊骨汤的最佳工艺条件为骨长度 4cm 、水骨比 5:1 超声时间 100min 。在此条件下熬制的羊骨汤中可溶性蛋白质含量为 9.18mg/mL ,脂肪含量为 0.77g/100g 感官评分为8.13分,与模型的预测值相近。与传统的熬制方式相比,超声波辅助熬制显著提高了羊骨汤的感官评分和白度。
摘要:为提高花生粕的营养价值,以花生粕为原料,采用纳豆芽孢杆菌BSN-3菌株对花生粕进行液态发酵,探究不同发酵条件对肽质量浓度和ABTS自由基清除率的影响,并对花生粕发酵产物(PM-FP)的氨基酸组成和抗氧化活性进行分析,采用气相色谱-质谱联用法(GC-MS)对PM-FP中的风味物质进行检测。结果表明,BSN-3菌株液态发酵花生粕的最佳条件为温度37℃、料液比4.5%、接种量4.3%、时间53h。在此条件下制备的PM-FP中肽质量浓度为(2.95±0.18)mg/mL,ABTS自由基清除率为(85.92±0.79)%。采用此工艺制备的PM-FP对ABTS自由基、DPPH自由基、超氧阴离子自由基清除率的 EC50 值分别为0.812,1.017,0.97mg/mL,与花生粕相比显著提高(P<0.05)。GC-MS分析结果表明,PM-FP中的主要风味物质为酸类和吡嗪类,主要物质为2,6-二甲基吡嗪。该研究结果为后续花生粕的高值化利用提供了理论依据。
摘要:文章采用单因素试验探究了超声功率、超声时间、卤制温度对卤鸡翅的剪切力和感官评分的影响,单因素试验结果表明,当超声时间为 60min 、超声功率为500W、卤制温度为60℃时,嫩度最佳,感官评价较好。以感官评分为响应值,采用响应面法(三因素三水平)对超声辅助卤制工艺进行优化,回归模型的 P 值<0.001,R2>0.9 ,拟合性较好。通过验证试验,获得最佳超声辅助卤制工艺参数为超声时间 61min 超声功率530W. 卤制温度 60°C ,此条件下卤鸡翅的感官评分为31.03分。
摘要:目的:作为我国传统食品的油炸面饼,是河南地区的特色小吃,更是胡辣汤的首选搭档,深受大众喜爱。文章探究了油炸面饼的工艺配方,旨在推动油炸面饼的研发和产业化进程。方法:探讨油炸温度、油炸时间、食盐添加量和泡打粉添加量4个单因素对油炸面饼的质构、色泽、比容和感官评分的影响;在单因素试验的基础上,采用Box-Behnken响应面试验,以感官评分为指标,对油炸面饼的加工工艺配方进行优化。结果:得到制作油炸面饼最优的工艺配方参数为油炸温度 180°C 、油炸时间 2min 、食盐添加量 1% 、泡打粉添加量 1% ,最终得到油炸面饼的感官评分为89.07分。结论:最佳工艺配方参数所得试验结果与理论预测值的误差为 0.11% ,表明建立的模型拟合度好,油炸面饼的品质得到保障,加工工艺和配方具有可行性。该研究为油炸面饼的产业化发展提供了一定的参考。
摘要:淡水鱼内脏富含脂肪和蛋白质,常用于提取鱼油,但提取鱼油后产生的富含蛋白质的残渣尚未得到很好的利用。如果能将这些残渣利用起来,不仅可以提高淡水鱼加工的附加值,创造经济效益,而且可以减少因丢弃残渣带来的环境污染。文章以热水法提取鱼油后的淡水鱼内脏残渣为原料,采用加曲发酵法制备鱼露,以氨基酸态氮(AA-N)含量、总可溶性氮(TSN)含量、非酶褐变指数和感官评分为指标,通过单因素试验和正交试验研究初始发酵 pH 值、发酵温度、加盐量、加曲量和发酵时间对鱼露品质的影响并对发酵工艺进行了优化,得到热水法提取鱼油后的残渣制备鱼露的最佳工艺为初始发酵 pH 值6.0、发酵温度45℃、加水量40%、加曲量20%、加盐量9%、发酵时间30d,在此条件下得到的鱼露的AA-N含量为1.126g/100mL,TSN含量为1.476g/100mL,非酶褐变指数为0.82,达到一级鱼露标准,鱼露的色泽、气味、滋味和形态都较好。该试验结果为淡水鱼内脏的综合利用提供了一种新的思路。
摘要:糠渍黄瓜是一种传统的发酵腌菜,该研究采用乳酸菌接种发酵的方法腌渍糠渍黄瓜,通过正交试验对加工工艺进行优化,并对比了接种发酵糠渍黄瓜和自然发酵糠渍黄瓜的 pH 值、总酸含量、亚硝酸盐含量和γ-氨基丁酸含量。结果表明,接种发酵糠渍黄瓜的最佳加工工艺参数为植物乳杆菌接种量6%、发酵温度38℃、米糠腌料发酵时间16h、腌渍时间30h。在此条件下,糠渍黄瓜的感官评分为93分。与自然发酵相比,接种植物乳杆菌LP-2发酵可缩短糠渍黄瓜的腌渍时间,且显著降低产品中的亚硝酸盐含量,并能提高产品中GABA含量。以上研究结果为糠渍黄瓜工艺的改良提供了理论基础。
摘要:烹饪方式可以显著影响高汤制品的品质。文章探究了常温煮制、蒸制、低温慢煮、超声-蒸制和超声-低温煮制5种煮制方式对羊肉汤的营养成分、粒径、pH值和感官评分的影响。结果表明,羊肉汤的优化配方为食盐添加量 2.7g 、料液比 1:4.2 、羊排和羊骨比例 1:3.3 。进一步研究发现,低温慢煮对羊肉汤的蛋白质含量保留性影响最显著( ?P<0.05 ),超声-蒸制对羊肉汤的脂肪含量保留性、感官评分和 pH 值影响最显著 (P<0.05) ;常温煮制羊肉汤的粒径大于其他煮制方式。综合对比得到超声-蒸制的羊肉汤品质最佳,此时,水溶性蛋白质含量为 42.12g/100g ,游离态脂肪含量为 1.76g/100g,pH 值为7.1,感官评分为34.19分。该研究可为羊肉汤的工业化和标准化生产提供数据支撑。
摘要:糟辣椒是一种传统发酵食品,由于风味独特而深受人们喜爱。然而,货架期较短的问题一直是制约其发展的重要因素。该研究基于此,分析了不同包装方式(玻璃瓶、PP塑料瓶、铝箔袋、PET塑料瓶、高温蒸煮袋)和杀菌方式(巴氏杀菌、蒸汽杀菌、微波杀菌、超高压杀菌、辐照杀菌)对糟辣椒贮藏过程中感官评分、色泽、硬度、咀嚼性、亚硝酸盐含量和菌落总数的影响。研究结果表明,不同杀菌方式对糟辣椒品质的影响不同,采用低温杀菌方式能够更好地保护糟辣椒的形态特性,采用高温杀菌方式容易使糟辣椒的质构改变,而采用辐照杀菌的方式最适于糟辣椒杀菌;不同包装方式对糟辣椒品质的影响存在明显差异,袋装方式以铝箔包装最佳,而瓶装方式以玻璃瓶包装的货架期更长。
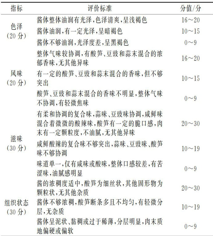
摘要:酸笋是中国南方地区人民喜欢的一种食物。文章以酸笋、猪肉末、豆豉、酱油、酸辣椒等为原料,通过单因素试验和正交试验结合感官评价法,优化酸笋豆豉肉末酱的最佳工艺:以加入的酸笋和肉末的总量500g为固定量,肥肉与瘦肉的比例为4:6,酸笋与肉末的比例为6:4,豆豉、蒜末、生抽和蚝油的添加量分别为50,120,20,50g,炒制油温为160℃。此条件下制作的酸笋豆豉肉末酱色泽光亮、香气浓郁、咸鲜可口、酸辣适宜,是一款营养丰富、口感佳的调味酱,适合搭配多种菜肴和烹饪加工使用。
摘要:以涉县红花椒为原料,采用超临界 CO2 萃取法提取红花椒精油,研究其主要成分含量和生物活性。基于单因素试验,采用响应面优化法确定了涉县红花椒精油的最优萃取条件为萃取温度40℃、分离釜 I 温度36℃、萃取压力 26MPa 、萃取时间 80min ,此时提取率为 14.69% ,与预测结果相符。采用气相色谱-质谱法对涉县红花椒精油的成分进行了定性定量分析,结果显示红花椒精油中有43种主要成分,其中脂肪酸类含量最高,相对含量达到53.303%。体外抗氧化试验结果表明,涉县红花椒精油浓度为 10mg/mL 时对DPPH自由基和ABTS自由基的清除率分别达到86.63%和70.97%。体外抑菌试验结果显示,涉县红花椒精油对金黄色葡萄球菌、大肠杆菌和黑曲霉具有明显的抑制作用。涉县红花椒精油具有较强的体外抗氧化活性和抑菌活性,在天然抗氧化剂和保鲜方面有较好的应用前景。
摘要:目前多步烘烤腊肉与贵州地区传统腊肉的风味与品质差异尚未见报道。因此,该研究以贵阳(CGL)、凯里(CKL)、遵义(CZL)3个地区的腊肉和多步烘烤腊肉(TRL)为研究对象测定理化指标,同时进行感官评价、电子舌分析,并利用HS-SPME-GC-MS技术对其进行挥发性风味物质鉴定。结果表明,TRL在色泽、组织结构、香味、口味、水分含量、水分活度方面显著高于其他3组,且过氧化值、硫代巴比妥酸值和酸价最高(未超过国家限定标准),而适度脂质氧化会促进风味的形成。电子舌结果显示,TRL在鲜味和丰富度方面高于其他3个产品。采用线性判别分析,在 4 组腊肉样品中共得到 21 种差异挥发性风味物质,大多数风味物质如壬醛、乙基环戊烯醇酮、甲基环戊烯醇酮、正己酸乙酯等在TRL中含量最高。综上,多步烘烤腊肉在感官品质、理化性质、风味等方面优于贵州地区传统工艺腊肉。该研究为多步烘烤腊肉产品的工业化生产和品质提升提供了一定的参考。
摘要:以多糖得率为指标,通过单因素试验和正交试验优化了苦笋多糖的提取工艺,并测定了苦笋多糖的结构和体外抗氧化活性。结果表明,苦笋多糖的最佳提取工艺为水提温度55℃、料液比1:15、水提时间3h,该条件下苦笋多糖得率为 (10,29±0.83)% 。傅里叶变换红外光谱表明,提取得到的苦笋多糖具有典型的多糖官能团吸收峰。苦笋多糖的重均分子量为 229 798Da ,数均分子量为35922Da。单糖组成结果表明,苦笋多糖由阿拉伯糖、半乳糖、葡萄糖、木糖、半乳糖醛酸组成,摩尔比为12.22:17.16:75.96:13.77:1.00。苦笋多糖清除DPPH自由基的 IC50 值为 0.222mg/mL ,清除ABTS自由基的 IC50 值为10.230 mg/mL,清除OH自由基的 IC50 值为 5.125mg/mL 。
摘要;该研究以新疆特色大果沙棘为原料,利用超声复合酶法对沙棘黄酮进行提取,探究复合酶添加量、料液比、乙醇浓度、超声时间对沙棘黄酮提取量的影响,通过Box-Behnken响应面法优化,得到最佳沙棘黄酮提取工艺。在此基础上对沙棘黄酮的抗氧化活性和稳定性进行了研究。结果表明,沙棘黄酮最佳提取条件为料液比1:20、复合酶添加量 2.7% 、乙醇浓度 63% 、超声时间 53min ,该条件下沙棘黄酮提取量为(18.57±0.12)mg/g。当沙棘黄酮浓度为 1.0mg/mL 时,其对DPPH自由基、ABTS自由基、羟基自由基的清除率分别为79.18%、77.58%、84.76%,具有较强的自由基清除能力和总还原能力。沙棘黄酮的稳定性受温度的影响较大,易受还原剂 (Na2SO3 )的影响,在 pH 为7的中性溶液环境中较稳定。该研究可为沙棘黄酮的开发利用提供科学理论依据。
摘要:作为中国一种传统的发酵调味品,酱油营养丰富、风味鲜美,因其特有的口味而受到人们的青睐。酱油的成分复杂,如何综合分析酱油的风味与滋味化合物并对其进行有效调控一直是调味品行业研究的热点。文章从酱油的风味和滋味化合物出发,阐述老抽酱油生产制备过程中关键风味化合物的形成,讨论专业仪器与技术对风味与滋味化合物研究和检测的进展,分析此类化合物的来源、类型和特性,以期为深入探究酱油中的关键风味与滋味化合物、提高酱油的质量和市场竞争力提供一定依据。