★5月16日出版的第10期《求是》杂志发表了中共中央总书记、国家主席、中央军委主席 习近平的重要文章《锲而不舍落实中央八项规定精神,以优良党风引领社风民风》。文章指出,作风问题本质上是党性问题。 ★5月19日,工业和信息化部等九部门联合印发《关于加快推进科技服务业高质量发展的实施意见》,提出要引导科技服务机构专业化、市场化、平台化、国际化发展,建设国家统一技术交易服务平台,加强标准体系建设,建
包装看似一样,名称大同小异,却是两家企业的不同食品;远看是“金典”近看是“全典”;杂牌冰红茶假借名牌包装在某平台上卖得火热……据媒体报道,近段时间,高度模仿知名品牌食品的“山寨”食品再次冒头,且销售范围从线下蔓延到线上,部分购物平台的“批发特价”、外卖平台的“低价换购”等一些低价区成为“山寨”食品的避风港和挡箭牌。“山寨”食品是外观或名称与正品类似、价格却便宜很多的食品。行走在灰色地带的“山寨”食
[读图] 近来,共享单车骑行“被超时”成为消费者的槽点,有的骑行结束关锁后仍提示“数小时未锁车”,有的免费时长内骑行却被扣钱。无独有偶,取消打车订单被扣费、免费套餐被扣服务费、自动续费无事先通知……网络平台“开盲盒式”扣“小钱”的情况不在少数。“被超时”“被扣费”等花样,看似精明的变现策略,实则侵蚀了消费者的信任。 [解意] “钱小”并非“事不大”,网络消费中要把消费者的体验当回事,
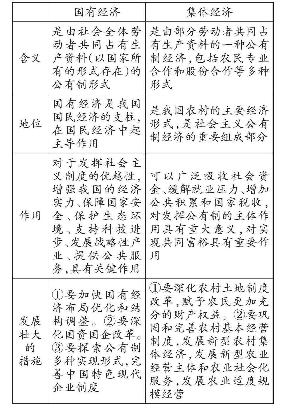
概念明晰 1. “两个毫不动摇” “两个毫不动摇” 即毫不动摇巩固和发展公有制经济,毫不动摇鼓励、支持、引导非公有制经济发展,保证各种所有制经济依法平等使用生产要素、公平参与市场竞争、同等受到法律保护。 2. 国资国企改革 国资国企改革即国有资产改革(简单说就是把一些国有股份卖给私人企业,即国有股份制改革)和国有企业改革(是中央实施做强做优做大国有企业方针的重大战略步骤)。推进国有企业改革
一、单项选择题 1. 制定实施中国石油战略性新兴产业“7+3”发展规划、中国铁建成立未来产业深部地下空间利用重大项目办公室、筹备设立中国联通网络安全产业基金……近年来,在国家政策引导下,央企正加快布局战略性新兴产业。材料表明我国( ) ①积极探索公有制多种实现形式 ②促进国有经济布局优化和结构调整 ③毫不动摇巩固和发展公有制经济 ④通过资产重组提高国有资产的质量 A. ①③ B. ①