[时事][回顾] 2025年7月7日至8日,习近平总书记在山西考察并发表重要讲话。习近平强调,山西要认真落实党中央关于促进中部地区加快崛起、推动黄河流域生态保护和高质量发展等战略部署,坚持稳中求进工作总基调,完整准确全面贯彻新发展理念,统筹好发展和安全,努力在推动资源型经济转型发展上迈出新步伐,奋力谱写三晋大地推进中国式现代化新篇章。 习近平总书记的重要讲话鼓舞人心、催人奋进,指引山西广
不知你是否发现,如今在朋友圈晒星巴克的少了,越来越多人开始打卡一种新去处——“村咖”。所谓“村咖”,正是开在乡村的咖啡馆。或隐于茶园梯田,或立于古村老宅,既带泥土的芬芳,又有咖啡的韵味。在浙江安吉红庙村,一座由废弃矿坑改造的咖啡馆,凭借一池碧水与一方裸露岩壁的独特景观,创下单日售出8818杯咖啡的全国纪录。这一景象不仅展示了乡村旅游的蓬勃生机,也引发了对于“村咖”如何持续发展、从网红变长红的深入思
[读图] 越来越多的“暴骑团”把城市街巷当成了竞技场,他们追逐竞驶、随意变道、硬闯红灯……市民不堪其扰,愤然投诉。某市交管局回应称,将严格查处自行车骑行者在城市道路上的“竞速行驶”行为,对相关违法行为进行处罚。 [解意] 骑行是当今较为流行的绿色出行方式,对强身健体也有莫大好处,但如果在城市街巷竞速行驶,无疑会扰乱交通秩序、增加安全隐患,也会影响市民的正常出行。治理“暴骑”乱象,通过
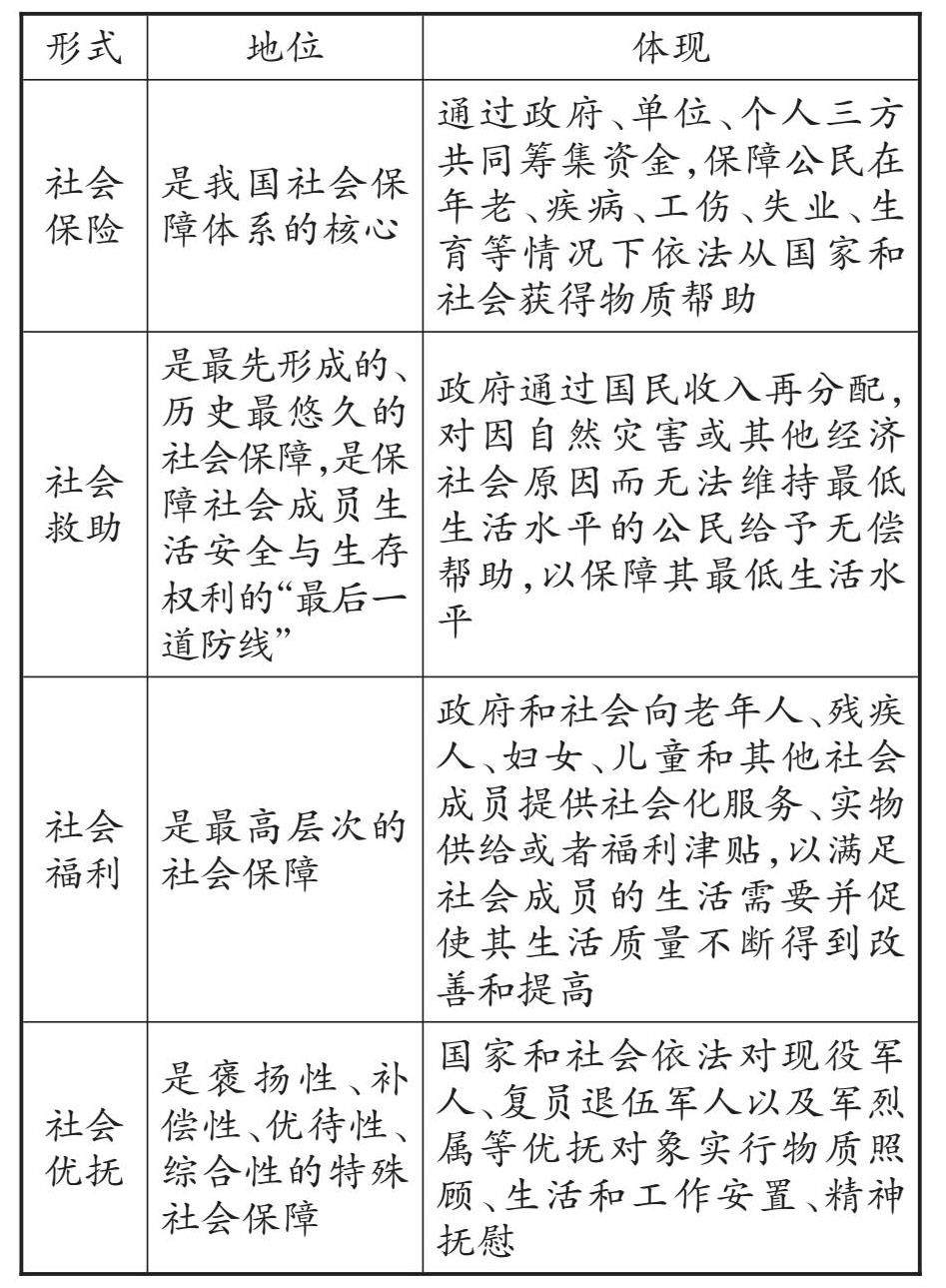
概念明晰 1. 社会保障 社会保障是以国家或政府为主体,依据法律,通过国民收入的再分配,对公民在暂时或永久丧失劳动能力以及由于各种原因而导致生活困难时给予物质帮助,以保障其基本生活的制度。 2. 社会保障体系 社会保障体系是指社会为保障社会成员的基本生活和福利而提供物质帮助的各项措施的统称。 3. 商业保险 商业保险是指通过订立保险合同运营,以营利为目的的保险形式,由专门的保险企业经营
一、单项选择题 1. 2025年3月2日,中共中央办公厅、国务院办公厅制定《关于进一步保障和改善民生 着力解决群众急难愁盼的意见》,这是不断推进社会保障制度改革创新,着力解决群众急难愁盼的新举措,对于健全完善社会保障制度具有重要意义。出台该《意见》主要是因为社会保障( ) ①通过风险与责任共担,能充分发挥社会互助共济功能 ②能让一切创造社会财富的源泉充分涌流实现共同富裕 ③通过国民收入的