[时事][回顾] 2025年5月20日,《中华人民共和国民营经济促进法》(以下简称民营经济促进法)正式施行。据介绍,民营经济促进法作为第一部专门关于民营经济发展的基础性法律,其制定出台是贯彻落实党的二十届三中全会《决定》和习近平总书记在民营企业座谈会上的重要讲话精神的重大举措,在我国民营经济发展历程中具有里程碑意义。民营经济促进法共9章78条,围绕公平竞争、投资融资促进、科技创新、规范经营
[读图] 5月16日,“点亮网络文明之光”2025年网上主题宣传活动在辽宁大连启动。同时,大连、青岛、宁波、厦门和深圳五个城市携手,共建网络传播矩阵,为网络文明建设注入新动能。 [解意] 网络文明是新形势下社会文明的重要内容,是网络强国建设的重要领域,是中华民族现代文明的重要组成部分。文明办网、文明用网、文明上网,是亿万网民的共同追求。新时代以来,我们积极开展网络文明建设工作,弘扬新风正气,深化
近年来,一些以“成熟风”作为卖点的童装走俏市场。露背裙、露肩装、露脐装,这些对成年人来说也属“性感风”的款式被应用于童装,出现在儿童服装市场上。在电商平台,有不少穿着性感的童模照片作为商品宣传图;在社交平台,有很多家长分享自己给孩子设计的“辣妹穿搭”。一些儿童穿着越来越“辣”、越来越成人化,相关的商业链条对此也推波助澜,这些现象让人不适更让人担忧。 请对童装成人化乱象谈谈你的认识。 观点 ①童
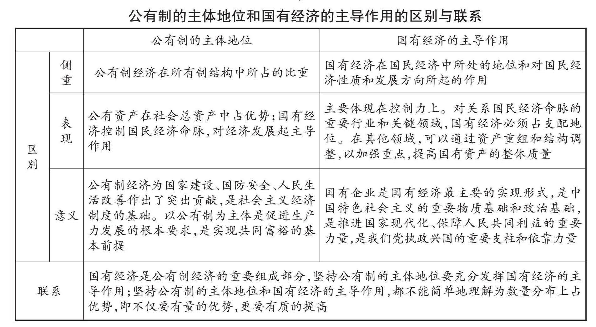
概念明晰 1. 生产资料所有制 生产资料所有制是指人们在生产资料所有、占有、支配和使用等方面所结成的经济关系。从表面上看,生产资料所有制是人对物的占有关系,实质上生产资料所有制是通过对物的占有而发生的人与人之间的关系。我国在社会主义初级阶段的生产资料所有制是公有制为主体、多种所有制经济共同发展。 2. 基本经济制度 基本经济制度是国家依据社会性质及基本国情,通过法律对社会经济秩序中生产资料
倡议书类应用文题型通常设置在高考政治试卷某一主观题的最后一问中。此类题型凸显了思维开放、知识开放,既考查了学生对知识的理解和运用,又体现了学生的思维深度和价值取向,是高考命题要求“基础性、综合性、应用性、创新性”的重要体现。 【解题方法】 倡议书一般由标题、称呼、正文、结尾、落款五部分组成。 1. 标题:倡议书标题一般由文种名单独组成,即在第一行 正 中 用 较 大的 字 体 写“ 倡 议书
一、单项选择题 1. 改革开放40多年来,我国公有制经济蓬勃发展,为深化改革、促进发展、扩大开放作出巨大贡献。进入新时代,我们要进一步巩固和发展公有制经济,充分发挥其经济社会发展“压舱石”和“稳定器”作用。这表明我国公有制经济( ) ①是我国社会主义经济制度的基础 ②适应社会化大生产要求,促进了生产力发展 ③在国民经济中发挥着主导作用 ④是中国特色社会主义制度的重要支柱 A. ①②