【摘 要】在全媒体时代,信息传播方式发生了巨大变革。党刊作为党的意识形态工作的主阵地,在新的传播生态下面临着诸多挑战。因此,党刊要在发挥其权威性优势、深度解读优势和集束优势的同时,持续探索与新媒体的深度融合之路,利用新媒体的传播优势,优化传播生态,更好地发挥党刊在党的意识形态工作中的重要作用。 【关键词】党刊;全媒体;新媒体;传播生态 党刊是党的宣传阵地,在传播党的创新理论、弘扬社会主义核
【摘 要】安徽创新发展研究院(决策杂志社)顺应媒体智库发展趋势,以服务重大战略、提高科学决策水平为使命,创新发展思路,深化机制改革,依托重点智库专家资源和杂志社媒体资源,走出了一条资政研究与媒体传播“双向赋能”、相互支撑的特色化发展之路。本文从媒体智库的基本含义和发展背景着手,以安徽创新发展研究院(决策杂志社)为例,从围绕“特色”建智库、突出“转化”提对策、激发“活力”改机制、紧扣“协同”促合
【摘 要】在信息爆炸的融媒体时代,地方媒体新闻客户端面临着巨大的竞争压力,唯有坚持“内容为王”,精准定位,打造品牌特色,摸索出适合自己的发展方式,才能在激烈竞争中脱颖而出,在主流舆论场中占据一席之地。就内容创作来说,新闻标题是吸引受众注意力的“第一扇窗”,它在信息传递、舆论引导以及地方形象塑造等方面都发挥着不可替代的作用,直接关系到新闻作品的传播成效,因而需要精耕细作,讲求策略方法。以合新闻客
【摘 要】《沉浸式交互H5|深海之锤》是津云新媒体发布的H5新闻作品,该作品通过H5技术的运用宣传国家海洋科技和能源安全的重要性。本文结合该新闻作品,探讨了H5新闻的优势、存在的问题,及主流媒体推动H5新闻传播的方式,以期为主流媒体制作和传播H5新闻提供可借鉴的路径。 【关键词】H5新闻;互动性;主流媒体 津云新媒体发布的《沉浸式交互H5|深海之锤》(以下简称《深海之锤》)为第34届中国新
【摘 要】随着移动互联网的迅猛发展,传统媒体尤其是纸媒纷纷转战新媒体阵地,其中,官方微信公众号(简称“官微”)成为连接纸媒与受众的重要桥梁。本文以《南方周末》官微为例,探析其在新闻写作上的创新策略与实践成效,旨在揭示纸媒在新媒体环境下如何通过优化内容生产与传播方式,实现品牌价值的延续与提升。从深度报道的延续与创新、话题设置的敏锐与多元、语言风格的亲民与深度及互动机制的建立与优化,探索《南方周末
【摘 要】随着信息技术的不断发展,传统媒体与新兴媒体加速融合,报道方式和手段不断创新,融媒体直播近年来在各大主流媒体的重大新闻报道和主题宣传中被广泛应用。融媒体直播如何在国内外新闻热点事件中快速跟进,抢占最优话语权?如何丰富直播形态,创新直播手段,优化直播技术,以此来提升新闻舆论传播力、引导力、影响力、公信力?本文分析了大皖新闻等媒体在融媒体直播过程中的一些策略方法,为主流媒体的直播创新发展实
【摘 要】在数字化时代,政务新媒体作为政府与公众沟通的重要桥梁,其舆论引导能力至关重要。本文通过分析政务新媒体舆论引导能力存在的困境,探讨评论热点与爆款政务新媒体内容的关系,并构建从评论热点到爆款产品的路径,为政务新媒体作品“出圈”提供理论支持与实践指导。 【关键词】政务新媒体;舆论引导;评论热点;爆款产品;路径构建 一、政务新媒体舆论引导能力存在的困境 (一)内容缺乏精准定位,舆论引导
【摘 要】融媒体时代,同时采用多种媒体手段进行报道的融合新闻逐渐被新闻界所关注。2018年,中国新闻奖增设了媒体融合奖项。本文运用文献研究法和案例分析法,从叙事语言、叙事逻辑及叙事结构三个方面,分析近年来中国新闻奖媒体融合奖项获奖作品的叙事要素及特点。 【关键词】中国新闻奖;融合新闻;叙事要素;特点 虚拟现实、增强现实、大数据和移动直播等技术的迅猛发展,为新闻产品注入了活力,其丰富了表现形
【摘 要】县级融媒体中心不仅仅是地方新闻发布平台和基层舆论引导平台,还是便民服务平台和综合信息平台。本文以宁夏贺兰县融媒体中心为例,通过分析其建设现状,以及在传播内容、后备力量和整合能力方面面临的困境,提出县级融媒体中心应重视内容生产,培育专业人才,做好在地化服务等,以期助推县级融媒体中心转型发展。 【关键词】媒体融合;县级融媒体中心;在地化 【基金项目】本文系宁夏高等学校科学研究项目《宁
【摘 要】县级融媒号作为“学习强国”App里重要的子栏目版块,能够很好地传播基层政务信息、服务民生、宣传地方形象。本文以“学习强国”为依托,探索“学习强国·天长融媒号”的建设与运营,通过研究该平台的建设现状、存在问题及对策,探寻和总结地方融媒体平台与国家级学习平台融合发展的有效路径,以期通过融媒号建设提升天长市融媒体中心的传播力、引导力、影响力和公信力,为县级融媒体转型升级提供新思路。 【关
【摘 要】当前,互联网已成为新闻舆论工作的主平台、主阵地,如何加速推进媒体融合,适应新闻舆论传播新变革,把握思想舆论主导权,成为县级融媒体中心面临的重要课题。在媒体融合发展大势下,县级融媒体需要更新思维理念,借助新的技术,拓展传播渠道、提升新闻质量、培育高素质新闻人才,不断加强和改进新闻舆论工作,发挥好基层主流媒体在凝聚社会共识、促进社会稳定、推动经济社会发展等方面的作用。 【关键词】融合发
【摘 要】本研究以1993年国内数字出版研究诞生至2023年的相关文献为考察对象,采用Citespace V6.2.6和VOSviewer绘制国内数字出版研究的知识图谱,通过内容分析法梳理提炼了国内数字出版研究的核心议题,并进一步总结展望了国内数字出版研究的既有特点及未来进路。研究发现,国内数字出版研究论文主要发表于出版学期刊,研究代表性机构及核心作者集中在武汉大学、上海理工大学等高等院校和信
【摘 要】本文基于互动仪式链理论视角,考察了军事游戏作为爱国主义教育媒介的价值、挑战与对策。研究认为,军事游戏不仅丰富了爱国主义教育的场景仪式,还通过玩家团队互动催发了情感能量。这种情感能量在电竞赛事的推动下,能进一步促进爱国主义教育意义的生成,增强群体凝聚力,形成群体性团结。但在意义的传达过程中,军事游戏亦面临着仪式弱化、本土军事游戏“失语”等问题。鉴于此,亟需打通仪式空间,深入挖掘历史文化
【摘 要】本文基于小红书#女性健康#话题标签下的1023条文本数据,从媒介可供性视角出发,通过LDA主题模型和文本情感分析考察了小红书女性健康传播主题及其媒介化情感团结。研究发现,小红书围绕女性健康的讨论主要就生理健康、两性健康和养生保健这三大主题展开;呈现正向和偏正向的情感倾向比重大于呈现偏负向和负向的情感倾向。研究认为,小红书这一以女性用户为主体的社交平台在促进女性健康知识传播方面发挥了重
【摘 要】在新时代科技蓬勃发展的背景下,做好科技类报道意义重大。本文从科技类报道面临的困境和全媒体时代对科技类报道的新要求入手,阐释如何在坚守新闻真实的基础上做好科技类报道,并提出在新媒体环境下,科技类报道要做好报道形式的选择和传播平台的细分。 【关键词】科技类报道;全媒体;科技传播 科学技术是第一生产力。媒体如何准确有效地做好科技类报道,向大众介绍科技成果、展示科技发展进程,进而在报道中
【摘 要】地方媒体将中央媒体对当地的报道作为采编对象,并进行二次传播,衍生出“央媒看××”传播现象。本文立足全媒体传播,总结出“加法”“减法”“加减混合法”等采编思路,提出以版面图、视频、网页截图等方式实现媒体有效“连接”,以期地方媒体做好差异化传播,助力做大做强主流舆论。 【关键词】地方媒体;主题报道;差异化传播 地方媒体将中央媒体对当地的报道作为采编对象,是地方媒体“借力登高”的主动作
【摘 要】毋庸置疑,财经调查性报道仍然是财经媒体最具辨识度的报道类型,也是最能凸显媒体专业性的体裁。在基础报道领域遭受AI技术冲击的网络财经媒体,近年来也愈发重视原创深度报道。作为界面新闻资深记者,从对亿利洁能利用财务公司掏空上市公司资金之谜的揭露,到对三家上市公司和广州农商行之间25亿贷款担保“罗生门”的深挖,再到对2021年时正如日中天的“光伏霸主”隆基绿能“喜与忧”的预示,对盘龙药业二级
【摘 要】伴随着互联网的快速发展,虚假新闻表现形式更为多样,生产主体更为多元,传播范围更为广泛,带来的社会危害也更为严重。本文分析其产生原因、传播特征及治理难点,以期探索出一条有效治理虚假新闻的现实路径。 【关键词】虚假新闻;自媒体;社交平台;治理路径 “开局一张图,内容全靠编”“造谣一张嘴,辟谣跑断腿”。生活中,人们常为网络中充斥的虚假新闻所困扰。2005年,美国方言协会把“似是而非的真
【摘 要】在文旅融合发展的大环境下,网络综艺节目的制作与传播成为促进旅游业增长的有效策略与路径。网络综艺节目通过展示各地的自然风光与人文景观,让观众在娱乐中感受到文化与旅游的魅力。本文从青春符号与主流价值的交融、情感化叙事的价值传递与技术创新吸引受众三方面深入阐述文旅融合的内涵与实质,以期推动网络综艺节目成为文旅融合的重要力量,为文化传承和旅游发展注入新的活力。 【关键词】文旅融合;文旅综艺
【摘 要】现象级音乐综艺节目《声生不息》以时代金曲为桥梁,激发了受众的情感认同与身份认同。该节目以港乐季、宝岛季、家年华三个系列为基础打造了音综品牌,在传播者、传播平台、传播互动三个层面上具有较好的文化传播力,其创新特点包括:在视觉上创造舞台与影像的魔法、在听觉上加强声音的魔力与传播、在情感上实现共情共鸣的交流。我国音乐综艺节目应充分借鉴《声生不息》节目中的文化传播与创新手段,实现多元化探索和
【摘 要】媒体深度融合背景下,技术发展赋予声音成为未来传播主流介质的潜力。在声音赋能下,我国地方电台试图塑造全新的听觉空间,建构全媒体融合传播体系,重塑覆盖所有流程的智能广播模式,有助于加快媒体融合发展。2014年,我国基于战略视角积极推进媒体融合转型,持续促进媒体供给侧结构性改革。地方电台在转型阶段体现出媒体平台化特征,积极适应时代发展变化,通过改革创新取得了一定的发展成果。然而融合转型也遇
【摘 要】短视频为社交媒体与城市文旅的深度交融提供了独特的沟通场域,“网红城市”不断涌现,哈尔滨的爆红为研究城市传播现象提供了新的范本。本研究以哈尔滨热门话题下的热门视频为例,收集抖音短视频平台的评论数据,基于SIPS理论模型,综合运用词频分析、LDA主题模型分析、情感分析的方法归纳解读城市网红化现象。研究发现,城市借助社交媒体平台,创设城市形象与网络媒介深度连结,通过激发情感共鸣、强化记忆确
【摘 要】随着短视频平台的发展,短视频成为城市形象建构与传播的新途径。泉州作为一座具有深厚历史文化底蕴的城市,其城市形象短视频传播在取得一定成效的同时也面临一些困境。本文对此提出一系列优化路径,希望泉州可以更有效地利用短视频媒介,全面展示其文化特质与城市魅力。 【关键词】城市形象;短视频;内在机理;价值趋向;路径优化 【基金项目】本文系2024年度闽南理工学院科研基金项目《“世遗之城”:泉
【摘 要】随着短视频行业的蓬勃发展,聚焦城市文化形象传播的短视频呈现出强烈的“共情化”倾向。本文选取城市文化形象传播类短视频作为研究对象,运用共情传播理论,深入剖析短视频时代下城市文化形象共情传播的特点与路径。研究发现,城市文化形象短视频共情传播呈现平民化视角、沉浸式叙事以及网络热梗等新特点。为了更好地塑造城市形象和传播城市文化,需要借助现代技术打造沉浸式情感共鸣空间;重塑城市记忆,构建城市文
【摘 要】网络微短剧行业在蓬勃发展的同时,失范问题亦不断显现。表现为“流量至上”下价值观错位、碎片化生产导致低质内容泛滥、算法分发下平台监管缺失、行业自律约束不足及行政监管滞后等。基于此,结合传媒视角下“软法”与“硬法”理论适用性分析,一方面强调以构建行业规范建设、平台自治以及社会监督为核心要素的“软法”机制;另一方面主张完善行政规范、强化行政监管、明确主体责任等“硬法”措施,通过“软硬法”互
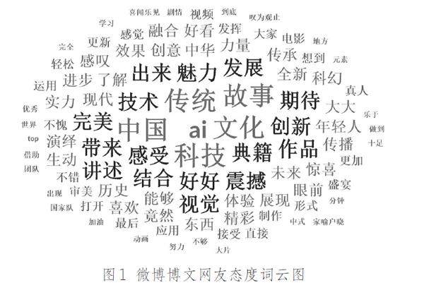
【摘 要】近年来,AI等人工智能技术的出现赋予了文化传播新的意义,提供了新的形式,央视出品的《AI看典籍》便是AI赋能文化典籍活化传播的一个成功典范。研究发现,《AI看典籍》以多层次的叙事内容、多向度的叙事时空和多模态的叙事话语等叙事策略活化了典籍故事、诠释了典籍内涵,为“AI+微短剧”模式更好地助力典籍活化提供了模板,开辟了中华典籍传承与传播的新路径,推动中华典籍以新样貌有效传承与传播。
【摘 要】中央广播电视总台出品的纪录片《山海经奇》作为我国首部神话题材纪录片,以《山海经》中的神话为主线,通过讲述人、神、兽的故事展现了古人的奇异想象,挖掘出其中蕴含的丰富的中华优秀传统文化。本文从题材选取、叙事策略、呈现手段三个维度对该纪录片进行解读,以期为中华优秀传统文化的创造性转化、创新性发展提供新思路。 【关键词】神话题材纪录片;中华优秀传统文化;山海经奇 习近平总书记在文化传承发
【摘 要】藏族是中国及南亚最古老的民族之一。在广袤的青藏高原上,藏族人民创造了灿烂的民族文化,其中藏族歌舞展现出多元且独特的艺术魅力。随着网络媒体的发展,少数民族文化的传播路径和方法一直处于不断的探索与变迁之中。《藏风美少年》是一档由四川卫视和康巴卫视于2021年联合打造的治愈系藏文化创新推广唱演节目,2024年5月,节目主题歌舞《赤胆少年心》在抖音、B站、微博等新媒体平台掀起了一波跟跳热潮。
【摘 要】短视频已成为当今信息传播的重要方式之一。本文采用内容分析、数据统计的方法对“红鲤鱼与绿鲤鱼”抖音号进行个案分析,发现其天津快板题材短视频以激浊扬清的时政点评和风趣幽默的“津味儿”说唱为叙事主线,具有吸引流量、助力文旅宣传等价值功能。新媒体时代,民俗文化传播必须深耕新媒体赛道拓展用户,以传统文化诠释现代内涵,使民俗文化真正成为大众喜闻乐见的国潮。 【关键词】民俗文化;天津快板;短视频
【摘 要】文化是一个国家、一个民族的灵魂。中华优秀传统文化源远流长、博大精深,是中华文明的智慧结晶,如何推动其创造性转化和创新性发展,实现“破圈”传播,是摆在我国文化领域的一道重要命题。近年来,无论是传统媒体还是新兴媒介,都通过短视频、微短剧等视听新形态生动呈现中华优秀传统文化,以创新实现“破圈”“圈粉”,赢得广大受众尤其是年轻受众的喜爱。实践证明,只有努力创作更多顺应时代潮流、人民喜闻乐见的
【摘 要】当前国家在基础教育领域大力推进“双减”政策,并且严控校园教辅资料征订,这在客观上给传统教辅生产发行带来巨大影响。加之数字技术和新媒体的冲击,传统教辅产品已不能完全适应当下学生的需求。教辅行业亟须从产品内容和营销模式上实现转型,塑造新质生产力,这就迫切需要着力培养新型编辑人才。本文提出,教辅编辑人员需要强化自身的创新素养、数字素养和复合素养,增强“策划+编辑+营销”的能力;出版机构也需
【摘 要】互联网时代,文学期刊面对多方竞争,需要探索有效的营销路径与方法。“与辉同行”直播带货《人民文学》,主播与嘉宾通过互联网直播突破了作者与读者间的屏障,商品与主播形象匹配加上社交媒体的二次传播,使直播带货形成了较大影响。主播与嘉宾、观众的互动共同献上了一场精彩的“文学茶话会”,激发观众情感能量并促成购买行为。这不仅为探讨文学期刊的传播与销售提供了新视角,也为其他文化产品制定新媒体营销策略
【摘 要】通过调研30种大气科学类期刊的官方网站或主页,发现绝大部分期刊仅强调科技论文参考文献的著录规则,而对参考文献的引用原则未引起足够重视。因此,从著作权保护视角出发,分析得出,科技论文参考文献的引用应坚持公开性、准确性、原创性、适度性原则,目的是保护原著作权人的发表权、署名权,保护作品完整权、翻译权、广播权、摄制权、信息网络传播权以及保护作品的合理使用,以期为科技期刊和科研工作者提供参考
【摘 要】为培养全媒化复合型优秀出镜人才,本文提出了“四力三度”教学创新策略,即按照出镜记者职业能力模型“亲和力-故事力-思考力-创新力”重构课程内容和搭建实践体系,提升学生的应用能力和实战能力;以“专业度-连接度-修为度”的出镜记者职业素养提升路径,引导学生从“事件”到“人”的关注转变,促使学生成长为既有出色的专业技能,又有很强的人文关怀精神,以及极具个人修养的优秀出镜记者。同时,注重在教学
【摘 要】“新闻学概论”课程是网络与新媒体专业的核心课程。为解决在课程思政建设中凸显的新闻理论知识体系与媒介环境变革发展难同步、新闻理论知识学习与洞察社会热点现象难共振、思政育人隐性特征与课程考核评价标准难协同等问题,安康学院“新闻学概论”课程教师以新文科建设为引领、以专业核心能力提升为目标、以育人成果产出为导向,通过深度整合课程教学内容、实现课内外学习一体化、完善课程考核方式等途径充分挖掘课