摘要:新质生产力融入高校思想政治教育,是全面贯彻党的教育方针的必然要求,更是着眼于经济社会长远发展的现实需要。本文以习近平总书记关于高校思想政治教育的重要论述为指南,系统阐释了新质生产力融入高校思想政治教育的重要意义,提出要从科学内涵、历史演进和实践进路三个维度理解和把握新质生产力,构建多方力量协同育人新格局。
摘要:“第二个结合”是马克思主义基本原理同中华优秀传统文化相结合,是习近平新时代中国特色社会主义思想的重要组成部分。将“第二个结合”与医学院校生命教育相结合,既能以马克思主义生命观为指导,又能深挖中华优秀传统文化的精神内核。本文采用分层整群抽样法,对550名医学生进行问卷调查,发现医学院校生命教育改革在观念塑造、方法创新、实践教育、体系改革等方面有待完善,提出要以系统性解决方案,推动医学院校生命教育高质量发展,着力培养兼具科学素养和人文情怀的复合型医学人才。
摘要:近年来,人工智能在电影创作中展现出多方面的应用潜力,为电影行业带来前所未有的变革。机器学习在影视数字合成中发挥了重要作用。本文梳理了机器学习的应用现状,重点探讨其在Roto抠像、深度伪造、数字绘景与场景延伸等领域的具体实践;以Nuke软件中的机器学习工具CopyCat为例,阐述其工作流程,并介绍了开源机器学习模型库Cattery的应用;分析机器学习在影视数字合成中的优势与面临挑战,展望其未来发展方向。
摘要:信息时代,媒介是社会与语言互动的重要平台,新媒体环境下的语言使用模式成为社会语言学研究的重要课题。本文以事务性微信群为例,分析了即时通信类群域在话语互动模式、多模态符号运用以及语用规约方面的特点与差异,针对组织者、参与者和研究者各主体提出了话语互动优化建议,旨在为提升群域交际效率、构建健康有序的新媒体话语秩序提供参考。
摘要:新质生产力是符合新发展理念的先进生产力质态,是解决当下经济发展问题的新兴关键词,作为中国式现代化的高质量发展范式,逐步被应用于新闻传播领域。本文从5G、生成式人工智能、区块链等技术集群的角度出发,分析媒介内容生产与消费模式的变化,关注深度伪造对新闻真实性的影响,阐释新质生产力在媒介领域的实践应用,助力构建健康有序的智能传播生态。
摘要:互联网的广泛普及与信息技术的迅猛发展,正深刻改变人们的生活方式和社会交往模式。作为互联网“原住民”,青年群体的思维方式、价值观念及行为习惯均深受传播语境的影响。然而,互联网在带来便利与机遇的同时,也引发了一系列社会问题,其中青年群体焦虑问题尤为突出。本文基于传播学的议程设置理论与社会认知理论,深入探讨互联网传播如何通过算法推荐、情感符号共享等机制加剧青年群体的焦虑,并提出多维治理路径,缓解青年群体的焦虑困境,优化网络传播生态,旨在为构建健康的数字化社会及疏导青年群体焦虑心理提供理论与实践参考。
摘要:许卫红是一位具有代表性的考古学家,其经历体现了新媒体环境下专家学者的角色转型。2015—2025年间,她陆续出版《说说秦俑那些事:秦始皇陵兵马俑一号坑第三次发掘记事》(以下简称《说说秦俑那些事》)、《考古有意思:秦始皇的兵与城》(以下简称《考古有意思》)、《寻秦迹:透过秦俑看秦朝》(以下简称《寻秦迹》)、《唤醒秦帝国:我在秦始皇陵发掘兵马俑》(以下简称《唤醒秦帝国》)等多部以秦始皇陵兵马俑坑与秦咸阳城考古为题材的科普著作,并通过QQ、微博、微信公众号、抖音、小红书、B站等多平台传播秦史、秦文化和考古知识,产生广泛的社会影响,实现了从考古学家到文化传播者IP的转型,形成了“许卫红现象”。本文通过研究其IP发展路径与传播方式,探讨专业知识在融媒体环境中的再创作与传播过程,旨在为更多文化学者实现角色转型、开展科普传播提供参考。
摘要:随着社会的深度媒介化,媒体融合的范畴已经从媒介组织、传播渠道、内容形式的融合走向需求融合。本文通过对温州广播电视集团、温州日报报业集团等温州市级媒体进行实地调研,总结其媒体融合的改革实践,阐释其对市域社会治理现代化的推动作用,旨在为市级媒体助力构建共建共治共享的社会治理新格局提供参考。
摘要:长期以来,中国形象多由外部力量塑造,导致国际社会对我国存在一定刻板印象。在此背景下,我们亟须运用自身话语体系讲述真实中国故事,向世界展现一个可信、可爱、可敬的中国形象。新型主流媒体作为官方媒体,在传播资源与能力上具有专业优势,在讲好中国故事方面发挥着关键作用,并为推动构建人类命运共同体作出了积极贡献。本文通过分析新型主流媒体在讲述中国故事过程中面临的实践困境,针对性地提出优化路径,旨在助力主流媒体传播好中国声音,让国际社会更全面地认识和了解中国。
摘要:智媒技术的发展推动了媒介生态转型,进而催生新闻核查理念与实践的变革。本文梳理了新闻核查理念的演化路径,分析了核查实践的嬗变特征,构建了理解数字时代新闻核查体系演进的分析框架,旨在为应对信息生态的结构性变革提供参照。
摘要:专家共识类文献是中文医学学术期刊常见的论文类别,近年来其发文量呈持续增长趋势。本文运用文献计量学方法,系统分析了中文医学学术期刊中专家共识类文献的著录现状,通过梳理国家标准与行业规范,揭示其存在的问题,并提出解决措施,旨在促进此类文献的标准化出版,提升医学期刊的影响力。
摘要:本文依据CY/T267—2023《出版物二维码应用管理要求》,通过样本调查法对工程技术类科技期刊的二维码应用现状展开研究,针对当前存在的问题,提出具体可行的改进措施,旨在促进工程技术类期刊提升二维码应用的标准化水平,确保信息传递的准确性与安全性,推动出版业数字化进程。
摘要:在科技蓬勃发展的当下,人工智能技术深度融入出版行业,铁路专业出版作为出版业重要分支,正经历深刻变革。本文聚焦铁路专业出版,分析其特点以及面临的困境,探讨其借助人工智能技术实现创新发展的路径,旨在为推动铁路专业出版与人工智能技术深度融合、实现行业创新升级提供理论支持与实践参考,助力铁路专业出版在数字化时代开拓新局面。
摘要:1931年江淮水灾期间,《大公报》作为民营报纸,不仅履行了媒介宣传职责,通过刊登具体文章,报道灾区灾民情况,并呼呼社会开展“捐赈”,更以“捐赈”参与者身份,为报社设立“救灾日”,直接投身救灾行动。本文以1931年江淮水灾为例,分析《大公报》在水灾救济中的报道策略、动员方式及其产生的实际效应,指出媒介不仅是内容的承载者与传播者,能发挥基础性传播作用,更能通过内容发布对事件发展产生实质影响,推动社会历史进程,凸显了媒介对历史演变的重要影响与推动作用,旨在揭示民营报刊兼具媒介动员与事件参与的双重属性。
摘要:本文通过分析结构工程领域优秀中文科技期刊发表成果的基本特征,从作者来源、发文主题、期刊影响力等维度展开剖析,为结构工程领域的中文科技期刊在人工智能背景下转型发展提供稿件组约和期刊定位方面的数据参考。研究以结构工程领域优秀中文科技期刊5年发文数据为对象,用文献计量学方法对10种期刊发展特征进行全面描绘。研究发现,结构工程领域中文科研成果作者群体相对稳定,但长此以往会导致期刊定位趋于同质化,鉴于期刊特色定位和差异化引领的重要性,这一特点应引起重视,并力求规避。同时,与人工智能和绿色低碳相关的主题是当前研究热点,及时组约相关稿件有更多机会争取高被引论文,提升期刊的行业关注度。通过对行业期刊的数据统计进行分析并形成总体认知,有助于掌握行业发展现状和转型方向,推动期刊与学科同频共振,对助力期刊高质量发展有重要实践意义。
摘要:媒体深度融合背景下,学术期刊微信公众号作为学术成果展示与交流的重要平台,正面临内容编辑与传播方式的革新。本文主要研究媒体深度融合对学术期刊微信公众号的新要求,从标题设计、排版格式、专题策划、新技术应用四个维度,系统提出学术期刊微信公众号的编辑策略,旨在为学术期刊的创新发展提供新思路与新方法,助力学术成果更加高效、广泛地交流与传播。
摘要:杨德昌的电影运用全景扫描式影像书写,将中国台北都市空间转化为现代性矛盾的视觉寓言,同时,借助布莱希特式的间离美学与理性思辨的影像语言,构建起批判性审视的认知距离。这种“介入中的疏离”不仅使他的电影实践成为吉奥乔·阿甘本“同时代性”命题的电影化诠释,也拓展了电影作为社会诊断工具的潜能,更为理解后工业时代的精神危机提供了具有跨地域普遍性的认知坐标。本文以吉奥乔·阿甘本“何为同时代人”理论为方法论框架,剖析杨德昌电影中“社会镜像”的建构与“距离化审视”策略,旨在揭示其作品对中国台湾地区现代化进程中社会现象的深刻诊断与哲学反思。
摘要:金庸武侠小说中的“华山论剑”是一个经典IP,承载着深厚的文化内涵。随着短剧的兴起,腾讯视频于2025年推出单元剧《华山论剑》,将原著拆解重组为《九阴真经》《东邪西毒》《南帝北丐》和《五绝争锋》四大板块。本文基于消费社会理论和数据库消费理论,对该案例展开跨媒介叙事研究,探讨金庸武侠小说宏大叙事在单元剧这一媒介形态中所经历的符号转译过程,并从创作、传播机制以及批评与接受三方面提出“深度再生产”的具体路径,旨在为经典IP的当代转译提供实践参照。
摘要:近年来,古装悬疑网络剧凭借独特的魅力逐渐崛起,成为观众关注的焦点。在技术快速迭代与文化多元融合发展的背景下,此类剧集在创作层面不断创新,既融合前沿视听技术,又在文化底蕴挖掘上深度着力,有效契合当下观众不断提升的审美与文化需求,逐渐成为传统文化走向大众的重要桥梁。本文以《唐朝诡事录》《长安十二时辰》等典型案例为研究对象,系统探讨古装悬疑网络剧在视听技术创新与传统文化呈现之间的互动逻辑,分析其创新之处及存在的不足,旨在为同类型作品的创作提供借鉴。
摘要:延安时期革命文化的传播实践对于新时代赓续红色血脉具有重要意义,同时有助于增强文化认同,提升我国文化软实力和综合国力。本文概述了延安时期革命文化传播的必要性与主要特点,分析其主要内容,总结成功经验,并提出坚持思想引领,掌握文化领导权;聚焦文化创新,注重多样化表达;利用新媒体技术,提升传播效率等启示,旨在优化新时代革命文化传播路径,为当代文化建设提供实践参考。
摘要:中医药文化作为中华优秀传统文化的重要组成部分,在“一带一路”倡议深入推进的背景下,迎来了对外传播的宝贵机遇。本文阐述了中医药文化国际传播的时代价值与现实意义,梳理传播现状,深入剖析当前面临的主要挑战,并提出优化路径,旨在增强中医药文化的国际影响力,推动中华优秀传统文化走向世界,助力构建人类卫生健康共同体。
摘要:四川甘孜州是红军长征的重要途经地与活动区域,留存着丰富且独特的红色文化资源,这些资源兼具历史传承价值与旅游开发潜力。本文基于红色文化旅游视角,分析甘孜州红色文化资源整合与旅游开发利用面临的挑战,提出通过构建“一核三带”格局,推动“红色旅游+乡村振兴”产业融合,建立“区域协同 + 人才支撑”体系,助力甘孜州红色旅游高质量发展。
摘要:赣南是苏区精神之源,其红色报刊文献是记录中央苏区革命历史的重要资料。在融媒体深入发展的时代背景下,本文对赣南红色报刊文献开发利用的必要性进行了研究,针对当前存在的问题,提出了行之有效的新路径,旨在为相关研究提供兼具理论深度与实践价值的参考方案。
摘要:随着国家软实力的稳步提升,红色文化的对外传播工作日益重要。在此背景下,本文以翻译传播学为理论框架,依托AI技术构建西安红色文化翻译传播体系,针对其国际传播面临的现实困境,从内容重构、主体协同、媒介融合及需求导向四个维度提出优化策略,旨在推动西安红色文化资源的“对内”传承与“对外”传播。
摘要:随着媒介技术的不断发展,《西游记》从最初的影视动画拓展至游戏领域,构筑起独特的文化记忆场域,西游文化也在多重媒介的塑造下焕发新生。本文从媒介记忆建构视角出发,分析西游文化记忆在不同媒介中的延续与再造,阐释游戏凭借其媒介特性如何实现对特定文化符号在现代语境中的意义再生产,并从个体、集体与社会文化等层面形塑大众的记忆模式,旨在为拓宽西游文化的创作边界与记忆模式提供借鉴。
摘要:篆刻艺术的学习与研究离不开对经典作品的临摹与分析。戴家妙教授所编《吴让之篆刻三百品》精选吴氏三百方印章,并辅以多维考证,是研究晚清篆刻艺术成就的重要文献。本文基于印谱学与艺术鉴赏理论,研究该印谱中新见作品与系列创作的独特价值,提出在后续修订中补充代表性边款资料的建议,旨在为当代篆刻艺术的创作实践与教学研究提供有益借鉴。
摘要:近年来,表现手法新颖、艺术形态多样的文旅题材电视剧不断涌现,其国际市场竞争力持续增强,成为我国电视剧“出海”的重要类型之一。本文系统梳理文旅题材电视剧对外传播现状,剖析其面临的机遇与挑战,进而从内容创作、传播策略与产业协作等维度,探索增强对外传播效能的路径,旨在为跨文化讲好中国故事提供参考,助力国家形象塑造与文化软实力提升。
摘要:近年来,微短剧行业发展迅速,但部分剧集仍面临用户付费意愿不强、竞争加剧等挑战。本文基于体验经济理论,采集352份有效问卷,经信效度检验后展开实证分析,探究用户付费观看微短剧的影响机理,并提出要主动适应视听互动化趋势、着力提升剧目文化审美内涵,以及健全版权核定开发和预售机制等建议,旨在促进微短剧行业健康发展。
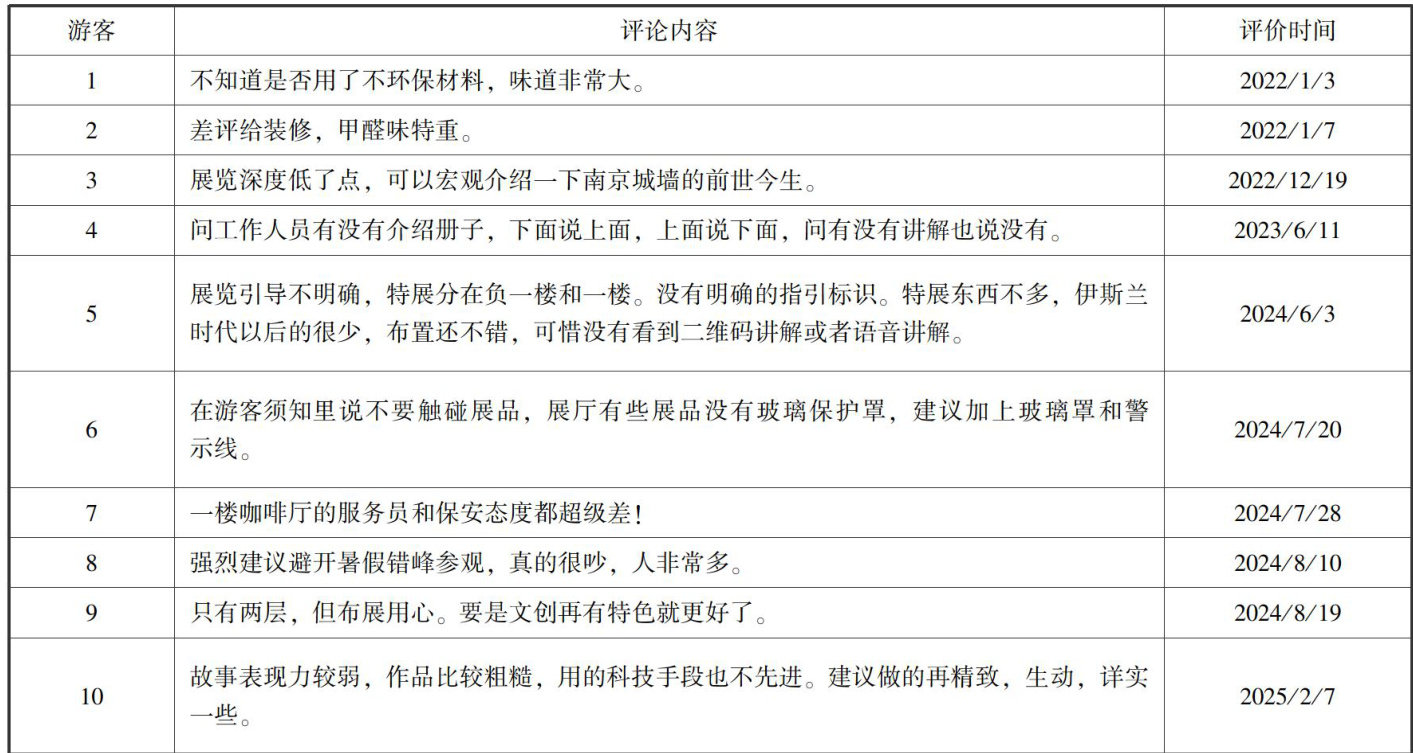
摘要:近年来,博物馆运用网络媒体开展观众调查的案例陆续增多,调查公众的体验感知、采集公众的评价信息,逐渐成为博物馆重要的业务工作。本文采集南京城墙博物馆的大众点评网络文本数据,运用Python和ROSTCM6软件进行文本挖掘分析,继而提出优化建议,旨在为完善南京城墙博物馆的管理服务、提升公众体验提供数据支持和决策参考。
摘要:新媒体时代,高校广播电视编导专业“摄影”课程教学正面临新的挑战。传统教学模式的课程体系、实践条件与师资结构,已难以满足行业前沿发展和创新人才培养需求。本文以成果导向教育(OBE)理念为引领,探讨“摄影”课程的创新发展路径,旨在推动摄影教育从知识传授向能力培养转型,为增强学生的全媒体竞争力提供实践路径。
摘要:在文旅产业数字化转型背景下,短视频通过技术赋能与内容重构,重塑了文旅资源的传播生态。行业对人才能力要求不断升级,掌握视听技术,具备文旅叙事整合能力的复合型人才成为迫切需求。本文基于AD-DIE模型,构建文旅专业群短视频创作课程框架,旨在通过模块化内容设计与差异化教学路径,整合视觉传达设计与旅游管理专业优势,丰富短视频创作课程的教学资源,为文旅复合型人才培养的课程体系构建提供理论参考。
摘要:在数字技术与教育生态深度融合的背景下,传统思想政治教育模式正在向数字化转型。本文基于“工具叠加一生态重塑”理论框架,系统探讨思想政治教育数字化转型的生成逻辑、现实困境与实践路径,提出价值引领与技术赋能相融合、教育主体素养双向提升、虚实空间有机统一等具体策略,旨在助力思想政治教育数字化转型。
摘要:在新时代大思政格局背景下,职业院校的思政育人工作既是长期而艰巨的知识传播系统工程,又是深远且意义重大的育人工程。为深入探索新时代职业院校思政育人的科学规律与先进理念,切实履行铸魂育人的使命,本文以拉斯韦尔5W理论为基础,从职业院校思政育人的传播者(教师)、传播内容(理论与实践)、传播媒介(教学载体)、传播对象(学生)、传播效果(教学效果)五个维度进行深入分析,并以教育问题为导向,剖析当前职业院校思政育人面临的困境,旨在探索一条全新的思政育人路径。
摘要:在高等教育深化改革和全面落实立德树人根本任务的时代背景下,“三全育人”理念为高校学生工作提供了明确指引。作为日常思想政治教育与学生管理工作的“执行者”,高校辅导员在大学生职业生涯指导方面扮演着至关重要的角色。本文基于“三全育人”视域下辅导员学生工作理念,深入剖析在大学生职业生涯指导工作面临的挑战,提出体系化的优化策略,包括构建协同育人机制、完善全过程指导服务链条、整合信息资源等,从而为大学生就业及长远发展奠定坚实基础。
摘要:在中部地区经济结构调整和数字化转型的背景下,数字媒介素养对技能型人才培养尤为重要。通过对河南省高职学生的问卷调查,发现大多数学生具备数字媒介素养,但在不同维度上的表现存在显著差异。基于此,本文提出从学校和社会两个层面出发,通过将数字媒介素养教育纳入课程体系、建设良好的数媒信息获取与评估环境、建立数媒实训基地及举办数媒技能竞赛等方式,强化高职学生的数字媒介素养。