[摘要]针对当前冶金工程专业教育存在的课程体系僵化、教学模式滞后、人才能力单一等突出问题,提出以工业设计思维为导向的教育改革方案。通过重构技术—设计双链融合的课程体系,打破传统工艺—设备割裂式架构,构建涵盖冶金工艺基础—产品创新设计—智能工程实践的阶梯式课程群,在教学模式上,依托数字孪生技术搭建虚实融合的实训场景,结合企业真实项目开展跨学科整合训练,创新双导师制及案例工作坊等教学方法,强化技术实现与设计创新的协同培养。同步建立动态化能力评价体系,贯通基础知识考核、工程实践验证与创新成果转化的多维评价路径,并深化产教协同机制,推动校企共建课程、共研课题、共育人才,形成教育链与产业链的双向赋能生态。
[摘要]在一流本科课程建设的大背景下,作为院校教学重要组成部分的课程考核工作应与时俱进。机电类专业课程具有工程应用性强和承上启下重要性突出的特点,有必要总结和反思目前考核工作存在的矛盾问题,并进行科学改革探索。以某专业背景课程为例,简要分析当前专业背景课程考核中存在的主要问题,注重从课程考核实际出发,根据专业人才培养目标的要求,围绕考核内容改革、考核方式创新和考核管理等三个方面,提出了专业背景课程考核改革的思路,以提升课程考核质量和人才培养质量。
[摘要]随着社会对环境保护的重视和环境问题的复杂性增加,环境工程专业的教育质量和教学效果备受关注。产品质量是企业的生死线,人才质量是大学的生命线,专业的质量评价是保障和提高学生质量的根本要求。怎样提高学生培养质量、培养满足地方经济和社会发展需要的高层次人才,是应用型本科高校亟待解决的问题。以工程教育认证标准为基础评价指标,从教学管理、实践教学、师资建设、评价机制等多个方面,提出了环境工程专业质量评价体系构建建议,从而确保教育教学和人才培养质量持续推进和逐步提升。
[摘要」人工智能时代下,数学类课程基础是否扎实直接影响相关专业学生的专业动手能力和理论分析能力。传统高校人工智能专业方向数学类课程在理论和实践教学过程中较为关注数学理论,忽视了数学原理的融会贯通。针对这一问题,分析了其产生的根本机理原因,秉承“以学为中心”的教学理念,激发学生动力,从人工智能领域数学知识应用以及软件设计实践这二者出发,基于交叉融合原则进行高校工科数学类教学研究,针对提升学生将数学知识用于工程研究领域的应用能力,从软件算法角度拓展数学课堂内容和形式,以提高学生的数学应用能力。
[摘要]生成式AI技术的突破式发展对外语教师素养提出了新的挑战。通过对UNESCO发布的《生成式人工智能在教育和研究中的应用指南》和《面向教师的人工智能素养框架》两份文件的分析,提炼出生成式AI时代外语教师应具备的两项核心AI素养,即正确的AI价值观以及人机协同的教学能力。以上述文件内容为指导,从个人和学校两个层面提出了外语教师AI素养的具体提升策略。
[摘要]对新时代军事职业教育学习绩效进行研究,厘清影响学习绩效提升的主要问题与对策,是在当前紧张的官兵学习生活中提升官兵军事职业教育学习效益的重要保证。以落实新时代军事教育方针为导向,从网络环境下学习绩效的本质与科学内涵出发,结合军事职业教育的学习规律、学习模式、学习特点,从制度机制、学习基础、课程资源等方面进行分析,查找影响学习绩效提升的主要问题,并给出相应对策,以期为业务主管部门提供参考。
[摘要]随着市场经济的发展,部分高校教师出现功利化观念严重、教育目的淡化和工作消极散漫等道德修养方面的问题。高校教育事业的发展事关国家的兴盛,是我们中华民族传承和发扬光大的重中之重,如何加快构建高校教育新发展格局、着力推动高校教育高质量发展已然成为至关紧要的一环。从新时代背景下高校师德提升的重要性、存在的问题和改进对策等三个方面进行探讨,通过对高校教师职业道德存在的问题进行深入分析,并据此提出改善策略,以期为推进我国高校教师师德水平的提升及解决师德建设存在的问题提供参考。
[摘要]学位论文作为研究生在校期间学习成果的综合体现,是衡量研究生教育质量的重要指标。以新疆农业大学某工科学院为例,基于近五年论文盲审结果数据,对研究生学位论文质量现状进行了总结,从研究生培养过程管理等方面对影响学位论文质量的原因进行了分析,结合新疆农业大学实际,将“三全育人”理念融入研究生教学培养,构建基于全员、全过程、全方位的研究生学位论文质量保障体系,对推进新疆农业大学研究生教育高质量发展具有重要意义。
[摘要]心理健康教育是民办高校人才培养体系的重要组成部分。当前民办高校心理健康教育在协同育人、教育教学、资源建设、教师队伍等方面存在不足。面对新形势,民办高校可以通过推进“大学生心理健康教育”课程改革、组织积极向上的心理实践活动、开展以积极发展为目标的心理咨询服务、构建主动的心理预防干预机制等方式,培养大学生积极的心理品质和感知幸福的能力,提升心理健康教育的有效性。
[摘要]基于“产出导向”(OBE)理念,从定量评价角度提出了课程目标达成情况评价模型。该模型以课程的每一种考核方式对课程各个目标的支持程度,以及每个课程目标所对应的考核方式所占的权重为切入点,测算课程目标的达成值,并将该模型用于实际工作,所得数据能较好地描述课程目标的达成情况。评价结果有利于教师充分了解每一种考核方式在各个课程目标上的达成情况,便于教师进行教学反思、调整修改教学方案,从而提升课程教学质量。
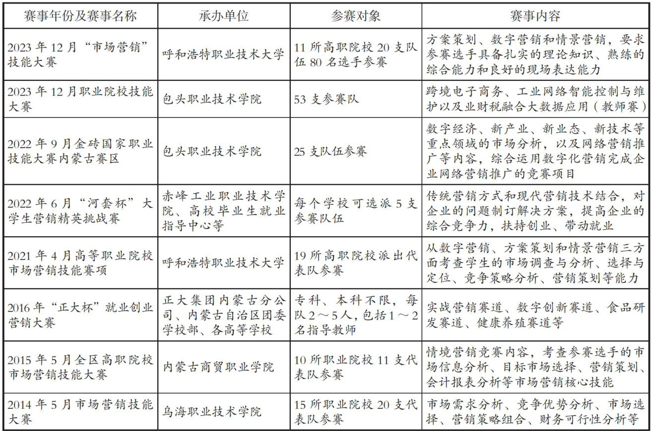
[摘要]社会对职业院校市场营销专业学生的要求在当前经济快速发展的形势下也在水涨船高。针对职业院校学生的特点,如何培养实践能力强、能够快速融入社会的毕业生是亟待解决的问题,学科竞赛实为行之有效的方法。立足内蒙古农业大学职业技术学院市场营销专业,从学科竞赛的类型和意义、当前影响学科竞赛的主要问题及发展对策出发,针对以赛促教、以赛促建、以赛促学、促进职业院校学生综合素养提升,促进营销专业人才队伍建设等内容展开论述。
[摘要]德国社会学家罗萨认为,现代社会的时间结构被加速逻辑所支配。高校辅导员作为思想政治教育和学生教育管理的一线师资,对于大学生的成长成才和全面发展起着十分关键的作用。在加速时代,高校辅导员在劳动行为、劳动成果、劳动时间、同行关系和师生关系等多个层面呈现多重异化特征:核心业务边缘化、育人成果数字化、劳动时间碎片化、同行关系疏离化、师生交往工具化。加速危机、技术崇拜、过度量化以及内卷焦虑等共同构成了高校辅导员劳动异化的催生机制。对此,需要以“自由”促进时间解放、以“对话”实现“共鸣式”的师生交往、以“赋能”提升辅导员的数字素养、以“意义”重塑辅导员劳动的生命立场。
[摘要]人工智能和大数据技术的快速发展极大地推动了桥梁智能检测与状态评估领域的进步,使桥梁的安全监测、维护和管理变得更加科学、高效和精准。探讨如何将人工智能和大数据等前沿技术融入高等教育课程,实现对传统的桥梁检测与状态评估课程的改革和升级。首先回顾了当前桥梁智能检测与状态评估技术的发展现状,然后分析了现有课程存在的问题,接着提出了相应的课程改革方案,最后给出了课程改革的相关措施,为工科教育领域的课程创新提供参考。
[摘要]基于我国高等学校卫生检验与检疫复合型人才培养目标和新时代社会经济发展需求,提出对“营养与食品卫生学”课程教学内容及方法进行改革。引入OBE理念和PBL、CBL及RBL教学法,强调经典知识传授与学科新成果嵌入及后续专业课衔接的课程价值,教学内容应有针对性地细化各类食品基质和存在的卫生问题,强化食品污染与卫生理化检验的关联,以及食品成分与致病性微生物、营养代谢与食品污染筛查的融合,并关注食品新污染物等热点问题。为卫生检验与检疫创新型人才培养和专业的高质量发展注入新动能。
[摘要]对融入北斗特色的卫星导航定位类课程改革实践进行了研究探析。概括总结了我国北斗卫星导航系统的发展历程、未来发展定位和特色优势;对当前卫星导航课程教学现状和教学改革面临的具体问题进行了深入分析;重点从顶层构建GNSS大课程体系,体现北斗系统特色优势,搭建融入北斗标准的多元课堂,创新北斗应用案例教学,在新时代北斗精神思政效应等方面探讨了卫星导航类课程融入北斗特色的具体改革实践举措,为卫星导航类课程改革、导航复合人才培养提供了重要借鉴。
[摘要]面对国家高等教育发展的新方略,新文科需要进行知识结构转型。作为基础教学的信息技术教育也面临改革。为促进复合型的人才培养,并解决当前新文科计算机课程体系存在的问题,从专业需求、课程体系、教学内容、师资队伍等多方面开展教学研究和实践,提出了分层分类的计算机课程体系和模块化的知识架构,以培养学生的跨领域知识融通能力和实践能力为目标,将新一代信息技术深度融入基础教学,建设新文科背景下计算机课程体系。
[摘要]在当前教育教学改革的大背景下,高等教育面临如何提高教学质量和学生学习效果的挑战。以“生物分离工程”课程为例,探索了微助教平台与BOPPS教学模式相结合的课程改革与实践。通过创新教学设计、加强师生互动,以及关注学生的学习反馈,将微助教平台的互动功能与BOPPS教学模式的系统化教学流程有机融合,构建了一种创新的混合教学模式,旨在提升学生的学习体验,增强师生互动,提高课程教学质量和学生的积极性。
[摘要]动物行为学作为一门新兴学科,致力于深入探索动物在自然环境中或人为模拟环境中的行为模式,以及这些行为背后的形成机制。以“动物实验行为学”课程为基础,细致地分析了“小鼠旷场实验”在教学中的应用实践。实验教学不仅极大地激发了学生对动物行为学的兴趣和对知识的渴望,还通过实践操作培养了学生解决科学问题的思维技巧和严谨的实验操作能力。在教师的悉心指导下,学生还学会了尊重动物生命。这一价值观的培养对学生未来无论是在学术研究还是职业发展上都具有深远意义,为日后的学术探索和研究奠定了坚实的基础。
[摘要]高等学校的课程思政建设覆盖所有高校和所有专业,要求每一位教师承担好育人责任,每一门课程发挥好育人作用。工科专业的课程思政以教授专业知识为载体,结合价值引领和导向,以满足人才培养需求,落实立德树人根本任务。扎根原苏区所在地办学的高校,可利用的思政教育资源丰富,具备开展课程思政的天然优势。以江西理工大学矿物加工工程专业“钨矿分选技术”课程为例,开展课程思政改革,将赣南苏区历史、校史、科学精神等思政元素有机融入专业知识教育,达到协同育人目标。
[摘要]“人力资源管理概论”是人力资源管理专业各门专业课的基础,在学生思想品德培养和价值观引领方面具有天然优势。深入挖掘“人力资源管理概论”课程中的思政元素,明确“知识传授、能力提高和品德培养”教学目标,精心设计教学内容和教学方法,构建全过程考核、多元主体考核和全方位考核的考核评价体系,实现潜移默化、润物无声的育人效果,满足新时代对人力资源管理专业人才的更高要求。拟就“人力资源管理概论”课程思政的教学目标、教学内容和考核评价等三个方面进行探讨。
[摘要]在新型电力系统背景下,为满足学生认知新型电力系统继电保护前沿知识的要求,培养学生应用电力系统继电保护的基本原理解决新型电力系统继电保护领域工程问题的综合应用能力,对“电力系统继电保护”课程进行教学改革。首先,对教学内容进行优化重构,在传统电力系统继电保护原理基础上增加新型电力系统继电保护原理,形成具有内在联系和逻辑顺序的知识体系;其次,对教学模式进行重塑,以新型电力系统工程案例为载体,以导入问题一分析问题—解决问题为主线进行理论授课和以继电保护设计为主进行实践教学;最后,从学生的先修知识、教学内容和教学方法等方面对改革的可行性进行了分析。以达到培养学生创新思维以及应用继电保护原理、现代工具解决新型电力系统继电保护工程问题的实践应用能力。
[摘要]专业学位研究生教育是培养高层次应用型专门人才的主渠道和重要路径。专业学位研究生招生工作关系到专业学位研究生的培养成效,进而影响我国研究生教育的高质量发展。现有专业学位研究生选拔与学术学位研究生选拔区分不明显,依然存在严重趋同化的现象。分析了清华大学深圳国际研究生院工程专业学位研究生招生项目制的建设内涵、具体实践、选拔机制及其成效经验等,提出了面向高质量发展的目标导向、问题导向、结果导向和质量导向的行动方案。
[摘要]先进复合材料已成为国防建设与国民经济建设不可或缺的基础材料,复合材料人才培养成为材料学科的重要任务之一。作为复合材料的四大关键技术之一,培养复合材料专业学生的制造工艺能力是教学的重点。探索了一种“理论教学—虚拟仿真一实物实验”融合的教学模式,构建了虚拟仿真实验系统,将工艺理论知识与具体工艺环节有机结合,同时将线下实验与虚拟仿真实验充分联动,基于这一教学模式探索,从理论课程的知识积累,到虚拟仿真实验的认知深化,再到线下实验的知识升华,全面培养复合材料专业学生的制造工艺能力,从而为复合材料专业的学生培养提供新的方法。
[摘要」基于新工科理念,以《无线数据通信网理论与仿真》教材为例,深入探索了通信类专业教材建设的创新路径,新教材以典型军事应用为牵引,以丰硕的科研创新成果为基础,以理论重构与实验仿真相结合的方式,构建了“为战性 + 创新性 + 综合性”的内容架构,有效支撑研究生人才培养目标。实践应用表明,教材有效促进了教学内容的现代化与教学方法的革新,为培养适应未来通信产业发展需求的高素质人才奠定了坚实基础。
[摘要]旨在通过“仿生机器人技术”课程,整合机械工程、电子科技、控制理论、自动化技术与计算机科学等多学科的知识与技术。“仿生机器人技术”课程面向具有不同学科背景的研究生开放,基于课程学生专业背景和仿生机器人研究特点,构建多维度研究生教学体系,将在课程的基础与前沿、理论与实践、硬件与软件、自学与分享四个维度进行教学实践与评估,促使学生在教育与科研中实现知识和技能的互补,激发学生的创新思维和协作能力,最终目标是培养国际前沿创新型人才,为新人工智能时代提供仿生机器人专业人才资源。
[摘要」为精准对接校企之间的供需关系,为“建筑施工安全”课程建设提供依据,利用爬虫软件对建筑行业安全管理岗位的招聘信息进行数据挖掘,并利用“微词云”平台绘制了相关的高频词云图,指出应将招聘职位要求中的部分高频词作为授课时的重点内容。最后,对课程设置提出了建筑施工过程与安全管理并重、融入国家法律和标准、注重实践能力的提高、适当借鉴注册安全工程师考试大纲、尽早开展职业规划的5个建议。
[摘要」课程思政数字化建设是新时代高校教育改革的重要方向,对于提升课程思政教育效果具有重要意义。以“草学实验技术与方法”课程为例,深入探讨了课程思政数字化建设中存在的问题,如数字化资源匮乏、教师数字化教学能力不足等,并提出了相应的实践路径。通过构建数字化教学平台、开发丰富多样的数字化教学资源、提升教师数字化教学能力等措施,有效推动了课程思政数字化建设,实现了知识传授与价值引领的有机统一,为其他课程提供了可借鉴的经验。
[摘要]以大数据、移动互联网、人工智能为代表的信息技术给会计教育带来挑战和机遇,倒逼高校会计学科深度改革。培养具有社会责任感、创新精神和实践能力的跨学科交叉融合复合型人才正在成为高等教育改革发展的迫切需求。在梳理国内高校智能财会教学改革现状的基础上,主要介绍G高校管理学院如何设计跨学科交叉融合的课程体系,进行管工融合的教学改革,促进产学合作协同育人,构建智能财会人才培养模式,为数智时代会计教育改革抛砖引玉。
[摘要]以创新为主导的新质生产力推动中医学在继承传统精髓的基础上与现代科技紧密结合。然而,当前的中医学研究生培养模式仍面临诸多困境与挑战,制约了中医学的现代化与国际化发展。对中医学研究生培养模式的现实困境与挑战进行深入分析,并提出相应的优化措施与创新路径,旨在通过一系列措施帮助中医学研究生更好地适应新质生产力的要求,为中医学的现代化、国际化发展提供坚实的人才支撑,推动中医学教育迈上新的台阶。
[摘要]“卫星气象学”是利用气象卫星探测资料进行分析应用与研究的一门课程,在军事教育人才培养体系中,具有重要的地位。目前,“卫星气象学”课程存在教学目标设计不完善、教学内容不够全面、教学策略相对老套、教学评价体系不够合理等不足。引入成果导向教育(OBE)理念,结合战教耦合策略,对该课程进行改进和实践,重塑了教学目标,设计了新的教学内容和教学策略,并构建了基于OBE理念的教学评价体系,对改进效果进行科学评价与总结,以提升新时代战场环境保障人才的培养水平。
[摘要」网络平台辅助的移动式教学是当前高校教学改革的一大趋势,如何利用好新兴网络平台转变教学观念、革新教学内容、丰富教学方法、获得良好教学效果是研究的重点。经教学活动发现,微信平台和问卷星耦合作用下的“闯关—协作—追踪”式教学可以解决传统化学实验教学中预习不足、探究不深、评价单一等问题,课前利用“答题闯关”模式提升和检验预习效果,课堂采用“全过程实验”模式注入团队协作、科学统筹、精益求精等职业素养,课后采用“五位跟踪”模式展开“师与生”“生与生”间的全方位教学互评,注重发挥教师的引导作用,让学生成为课堂的主人翁。
[摘要]“自动控制原理”作为一门紧密结合理论与实践的专业基础课程,在培养学生掌握自动化领域的核心知识和技术方面扮演着至关重要的角色。然而,传统的讲授方法往往难以有效激发学生的学习兴趣,也难以培养他们的实践能力和创新思维。基于此,对BOPPS教学模式进行了详细的介绍,并结合“自动控制原理”课程的特点,设计了一套完整的混合式教学方案。方案巧妙地融合了线上自主学习与线下互动研讨等多种教学手段,合理设计各个教学环节,从而增强学生的主动学习能力,深化学生对自动控制原理的理解,并促进其在解决实际问题中的应用。通过对一个学期的教学实践进行跟踪观察与数据分析,表明采用BOPPPS模式的混合教学不仅能够显著提升学生的学习效果和满意度,还能激发学生对自动化领域进一步探索的兴趣。因此,可以为未来类似课程的教学改革提供有益的参考依据。
[摘要]针对西藏自治区高校传统线下动物实验教学资源匮乏及氯化汞危化品的安全管理等问题,设计开发HgCl2诱导家兔肾功能不全虚拟仿真实验项目。通过虚拟仿真实验,学生可以突破时间和空间上的限制,利用课外时间进行系统学习,并可与江南大学无锡医学院线下开展的甘油致肾衰模型实验结果相比较,加深对基础与临床知识的理解。所做虚拟仿真实验项目在西藏自治区高校及内地高校机能学综合实验教学中的应用,既可以有效激发学生的学习兴趣,培养学生的临床思维能力,又可以解决HgCl2 危化品面临的实验室安全等问题。
[摘要」面向工程建设领域的数字化与智能化转型,提出在“工程经济学”课程教学中系统融入面向工程经济分析的有针对性的人工智能技术,构建“理论框架—AI工具一情境案例”的一体化课程体系。改革聚焦三方面:其一,基于问题特征引入可实施的预测与评估模型,为成本、收益与风险提供数据导向的定量支撑;其二,以真实情境组织教学,强调AI输出与经济假设及约束边界的一致性解释与可复现流程;其三,通过综合性任务促进传统分析与AI方法的深度整合,形成面向决策的证据链。旨在构建智能化、情境化与证据化的教学范式,达到提升学生在复杂工程情境中建模、评估与决策能力的目的。
[摘要]在课程教学改革中,针对学习者的专业背景进行学情分析,是必不可少的环节。以燕山大学能源化学工程专业本科生必修课“创新方法”课程为例,基于BOPPPS教学模式,结合学习者化学工科背景引入与化学相关的“案例分析”,融入“创新方法”课程的理论知识并融合课程思政,开展线上线下、课内课外深度融合的混合式教学。打破传统的“填鸭式”教学,重构互动、翻转式课堂,强化知识点及教学反馈机制,持续推动线上线下混合式教学。在课时有限的前提下,教学创新的设计与实践获得显著效果,希望为其他课程的教学改革提供可行性参考。
[摘要]医学研究生是我国高端医疗卫生人才,在“健康中国”战略中占有重要地位,在培养医学研究生专业技术能力的同时还要对其开展思政教育工作,提升“以人民为中心,以健康为根本”的政治站位,增强“医者仁心,护佑健康”的思想意识。随着医学技术的不断发展和数字化时代的到来,高等医学院校课程思政工作面临新的机遇和挑战。因此,要重点探讨数字化时代医学研究生的特点,将思政教学融入研究生教学工作中,为社会主义建设培养医学英才。
[摘要]白马人主要生活在四川和甘肃交界的深山密林中,过去,由于交通不便,信息闭塞,他们只能用白马语进行交流,因而很好地保存了独特的语言化石。然而,随着时代的发展,白马人的汉语水平越来越高。如今,在日常生活中他们普遍使用汉语进行交流,有的甚至不说或不会说白马语,在教学中,教师也就不再教或不说白马语。白马人独特的语言文化随着历史的发展将面临消亡的危机,如何才能将这种语言文化传承下去,“双语教学”是其语言与文化传承的有效方式。因此,试图通过调查分析白马人地区开展双语教学面临的困境,找出其开展双语教学的对策,以便更好地对其语言进行传承。
[摘要]“食品质量安全管理学”是食品质量与安全专业的必修课程,为解决传统教学中存在的问题,将OBE-CDIO教学理念运用到“食品质量安全管理学”课程中。OBE理念强调以学生的学习成果为导向,注重学生的知识、能力和素质的综合提升。CDIO教学模式注重从工程实践的角度出发,培养学生的构思、设计、实现和运作能力。将二者结合,提出一种新型的“食品质量安全管理学”课程教学模式,旨在通过明确的教学目标、科学的教学设计、丰富的教学方法和全面的教学评价,全面提升学生的食品质量安全管理能力。
[摘要]高等教育如何融合数字化技术与课程思政,共同推动教学质量飞跃提升,成了教育界工作者亟待探索的前沿课题。秉持数字技术与教育创新深度融合的理念,聚焦计算机专业领域,深入剖析“专业基石—课程体系一教学课堂”这一联动框架,强调在“专业教育”与“数字智慧”深度融合的基础上,构建一个以“数据驱动课堂生态—网络编织课程脉络—技能构建专业深度”为核心,实现“双向融入”的计算机专业课程思政新生态。
[摘要]延安精神融入大学生思想政治教育,有利于引导大学生树立坚定崇高的理想信念、形成科学探索精神和科学伦理意识、树立全心全意为人民服务的责任感,养成勤俭节约、艰苦奋斗、改革创新的精神。高校应将延安精神融入思想政治理论课教学、校园文化建设、社会实践、党团培训教育,使其真正深入大学生的头脑和心灵,内化于心、外化于行。
[摘要」从思政课程和课程思政的关系入手,分析当前思政课程与课程思政协同育人的不足并提出解决的办法,创新思政课程与课程思政协同育人路径,以期对高校思政课程与课程思政协同育人发挥借鉴作用,促进高校学生的全面发展和价值观的提升。深挖专业课程蕴含的思想政治教育元素,推动思政育人与专业建设有机融合,将思政元素融入专业课程之中,寓价值观引导于知识传授之中,使专业教育与政治教育同向同行,形成协同育人效应,是非常必要的。
[摘要]正确义利观培育是商科大学生思想政治教育的重要方面。从社会责任担当的传承与创新、高校落实立德树人根本任务、商科大学生职业素养的提升等三个方面阐明正确义利观培育的重要意义,然后分析商科大学生义利观培育的现状,既肯定积极向上的方面,又指出存在的不足。最后论述商科大学生正确义利观培育的实施路径,包括推进“大思政课”模式、建设“义利观培育共同体”完善改进商科大学生评价考核体系等,为商科大学生思政教育提供了参考和借鉴。