“十五五”处在一个特殊的历史节点,在基本实现社会主义现代化进程中具有承前启后的重要地位。2026年,又是“十五五”的起步之年、开局之年。新年伊始,我们面临着比以往更加错综复杂的国际形势,同时国内改革发展稳定任务更加艰巨繁重。在这样的大背景下,我们只有以强烈的大局观凝得更紧,以过硬的执行力干得更实,才能将习近平总书记在二O二六年新年贺词中的殷殷嘱托和深情勉励转化为蓬勃发展的强劲动能,锚定目标起好步,
[摘要]习近平总书记关于党的自我革命的重要思想是习近平新时代中国特色社会主义思想的新篇章,科学阐明了党的自我革命的重大理论与实践问题。其理论特征体现为四个维度:一是具有高瞻远瞩的战略性,二是具有立足现实的时代性,三是具有贯通整体的系统性,四是具有引领实践的指导性。全面、准确、深刻理解和把握习近平总书记关于党的自我革命的重要思想,对于继续坚持和加强党的全面领导,深入推进新时代党的建设新的伟大工程具有重要意义。
[摘要]共同富裕是中国式现代化的本质特征。党的二十届四中全会将“加大保障和改善民生力度,扎实推进全体人民共同富裕”作为重要部署,既延续了党对共同富裕的一贯追求,更立足新时代发展阶段作了制度性安排。然而,在实践中推进全体人民共同富裕仍面临若干现实困境,即发展水平与质量有待进一步提升、城乡和区域发展平衡性有待增强、群体之间收入差距有待缩小、先富群体带动效应有待提升。因此,实现全体人民共同富裕是一项长期任务,必须坚持循序渐进,通过发展升级、空间融合、分配公平、先富带动、数字赋能等实践路径,推动发展成果更多更公平惠及全体人民,才能使共同富裕的美好蓝图变为现实。
[摘要]思想政治工作是党的一项极端重要的工作,关乎党的前途命运与国家长治久安。党的二十届四中全会提出,要加强和改进思想政治工作,用好红色资源,弘扬和践行社会主义核心价值观。加强和改进新时代思想政治工作,必须坚持用党的创新理论武装全党、教育人民,并不断丰富内容,创新方式方法,善用新媒体与技术,实现精准化、互动化传播。要构建党委统一领导、党政齐抓共管、全社会共同参与的工作大格局,通过强化责任、深度融合、夯实基层和完善保障,为民族复兴伟业凝聚磅礴力量。
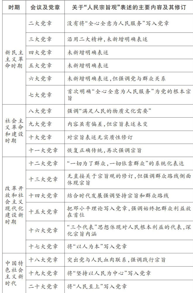
[摘要]人民宗旨观是中国共产党的根本政治立场与价值内核,是区别于其他一切政党的显著标识。研究中国共产党成立以来人民宗旨观在党章文本中的“变”与“常”,对于新时代坚持人民主体地位、推进党的建设新的伟大工程具有重要意义。通过对党章文本的系统性分析发现,自中国共产党成立以来,人民宗旨观的话语体系经历了由服务革命斗争的阶级话语,向巩固执政地位的服务话语,再到融入经济发展的民生话语,最终演化为贯穿国家治理的人民中心话语的阶段性变化,彰显出中国共产党坚持马克思主义群众观、坚持人民至上与坚持群众路线的一贯追求。
[摘要]系统观念是马克思主义辩证思维的体现,也是习近平新时代中国特色社会主义思想世界观和方法论的重要组成部分。系统观念对推进新时代党建一体化建设具有重要的理论、实践与战略支撑意义。聚焦“强国行"专项行动,党建一体化的系统建设策略包括目标一致策略、主体协同策略、资源整合策略、机制联动策略,形成了“目标—主体一载体—机制”四维一体的系统化实践路径。基于系统观念的党建一体化实践,为推进新时代党的建设新的伟大工程提供了重要启示和借鉴。
[摘要]中国共产党领导的中国式现代化具有鲜明的人民性特征,始终坚持“人民至上”的价值目标。作为中国式现代化的两个层面,国家治理现代化与人的现代化是互建互构的辩证统一过程,在共同的核心价值取向和根本立场的引导下得以相互作用、相互促进。在“人民至上”价值目标引导下,推进人的现代化和国家治理现代化的深入融合,要坚持维护人民根本利益与提升国家治理效能相结合,坚持人民主体地位与推进国家民主政治建设相结合,坚持人民群众首创精神与创新优化国家治理相结合。
[摘要]资本逻辑主导的西方现代化,存在自身难以克服的“现代化悖论”,西方现代化的片面性呼唤更适合人类发展的现代化形态出现。中国式现代化是中国共产党领导的社会主义现代化。中国式现代化以人民至上回应资本逻辑,以人与自然和谐共生回应人与自然二元对立的危机,以人类命运共同体回应霸权思维,实现了对西方现代化理论和实践的重大超越,是一种全新的人类文明形态。中国式现代化在理论上发展了现代化理论体系,同时也为其他发展中国家自主探索现代化道路提供了全新选择。
历史洪流,总在时代变革的关键处留下深刻印记。党的二十届四中全会是在以中国式现代化全面推进强国建设、民族复兴伟业的关键时期召开的一次重要会议。会议深刻把握中华民族伟大复兴战略全局与世界百年未有之大变局交织激荡的历史方位,精准研判新征程上面临的形势任务,对全面深化改革作出系统性战略部署。全会将“发展”与“改革"置于突出位置,二者辩证统一、相互赋能,共同构成了新时代中国化危为机、赢得主动的战略基石。