摘要:[目的 意义]本文研究文化遗产数字资源建设发展进程,探讨其在数字化、数据化和数智化发展过程中多方面的演化特征,旨在理解文化遗产数字资源建设的阶段性发展规律,为文化遗产数字资源建设与服务提供参考借鉴。[方法 过程]本文梳理了文化遗产资源数字化、数据化和数智化建设的内涵,从数据来源、处理对象、建设内容、建设结果、建设重点、技术方法和标准规范、建设目的以及用户服务 个维度对比分析其特征,选择欧洲文
摘要:[目的/意义] 知识增强生成为GenAI带来了强大的生成能力,对知识生产模式具有变革作用。研究知识增强生成赋能知识生产模式变革,对提高知识生产的效率、促进新模式的构建具有重要意义。[方法/过程]通过研究知识增强生成对GenAI的提升作用,进而分析知识增强生成与知识生产之间的关联逻辑;从知识跨学科融合、知识创新周期和知识生产主体3个维度,深入探讨知识增强生成对知识生产模式变革的影响。[结果/结
摘要:[目的/意义] 科学范式转移被认为是科学颠覆性发展的表现形式,测度转移程度,分析转移路径特征,可前瞻性地识别具备引起范式转移潜力的研究。[方法/过程] 本研究通过构建信息蒸馏框架,识别并量化领域内特有范式核心信息变化程度。将论文特有文本信息结构化表示并合并,采用差异性学习方法识别目标论文核心信息 ,随后利用信息瓶颈压缩并过滤冗余,得到领域内论文与目标论文的最大相似信息,最终依据不同论文的信息
摘要:[目的/意义] 在数智时代,知识创造呈现出人机协同与群智协同双模式耦合的新常态。结合数据来源者和数据处理者的行为关系与演化规律,探索知识创造的动态演化,将为保障智慧知识服务与群智涌现耦合的知识共创提供支持。[方法/过程] 本文通过演化博弈,分析用户和服务平台对于数据安全的行为策略特征和演化过程,并阐述稳定策略阶段演变路径;基于Logistic模型的共生关系模型,构建模型探究知识共创动态演化过
摘要:[目的/意义] 通过最大瓦解结构准确识别科学研究前沿中的关键节点并追踪其演化路径,为把握领域发展规律、优化科研资源配置提供支持,突破现有研究聚焦孤立节点的局部特征,以及难以捕捉知识网络中具有协同作用且对全局连通性有级联破坏力的关键节点集合的问题。[方法/过程] 以量子通信领域为例,基于2015—2024年Web of Science的6538篇文献构建关键词共现网络,融合多中心性指标并利用熵
摘要:[目的/意义] 突破性创新是打破技术锁定、实现关键核心技术自主可控的重要战略手段。精准识别潜在突破主体是优化关键核心技术攻关组织管理、加速技术突破的重要前提。[方法/过程] 基于技术轨道理论构建突破性创新潜力评估框架,包含发展基础和技术跃迁能力两大核心维度。结合突破性创新特征将评估维度细化为技术就绪度、技术影响力、战略安全性、经济价值性、专利前沿性、产业交叉性六大子维度,构成主体识别模型。采
摘要:[目的/意义] 算法在智能媒体领域的广泛应用,在给用户带来信息获取便利的同时造成了严重的集体隐私泄露问题,用户可能享受算法带来的便利,也可能以回避、升噪等方式来抵抗算法。本文从隐私计算的角度分析不同隐私态度的用户选择算法的行为模式。克服了算法不可见难以测量的问题,提出了用户算法选择行为的测量方案。研究结论可为相关领域产品设计及其监管提供理论基础。[方法/过程] 利用知乎平台上的用户个人信息和
摘要:[目的/意义] 从深度休闲视角出发,探讨在线社区关闭后用户情感演化过程及成因机制,揭示社区关闭对长期深度参与用户的情感影响,为平台管理和政府监管提供理论依据与实践参考。[方法/过程] 以豆瓣关闭部分娱乐小组事件为案例,利用大语言模型(LLMs)、Lazarus应激理论揭示情感演化的阶段特征;通过LDA主题分析构建多维归因体系,并采用Weiner三维归因理论解析情感阶段性归因特征;提出“情感演
摘要:[目的/意义] 研究移动健康App用户的持续隐私披露行为和隐私悖论现象,有助于为保护健康隐私安全和用户画像分析提供决策支持。[方法/过程] 本文基于隐私计算理论和期望确认理论,研究移动健康App用户持续隐私披露行为的影响机制。在验证“隐私关注—持续披露意愿—持续披露行为”这一隐私悖论形成路径的基础上,引入理性程度作为调节变量,分析其在隐私悖论路径中的消解作用。通过情景实验法收集951份样本数
摘要:[目的/意义] 稳定的专利权能够为专利持有人持续带来竞争优势和商业利益,进而实现对创新活动的激励效应。[方法/过程] 以专利权稳定性为研究对象,基于专利的技术特征,构建了专利权稳定性测度模型,并以新一代信息技术领域为案例进行实证研究,利用专利无效诉讼数据验证了测度模型的有效性,并进一步分析了各个维度的影响作用。[结果/结论] 结果表明,技术基础对专利权稳定性的影响最大,其次为技术主体实力、技
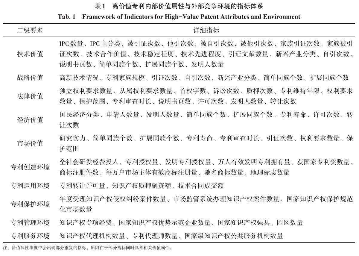
摘要:[目的/意义] 识别高价值专利的路径成因,有助于促进企业优化自身专利布局,为国家加强知识产权建设提供参考。[方法/过程] 以压缩空气储能领域的高价值专利为研究对象,基于专利内部价值属性(技术、市场、法律、经济、战略)与外部竞争环境(创造、运用、保护、管理、服务)的双重视角,运用必要条件分析方法(NCA)和模糊集定性比较分析方法(fsQCA),从组态视角系统探究高价值专利的生成路径。[结果/结
摘要:[目的/意义] 在线健康社区用户情感认知图谱能够揭示用户情感产生的认知机制,为深入分析用户情感需求、优化社区情感支持服务以及制定健康干预策略提供参考。[方法/过程] 基于OCC情感认知模型设计在线健康社区用户情感认知图谱的结构;通过LSTM模型结合自定义情感词典抽取用户情感类型及情感词,同时,通过BERT-CRF模型实现事件结果、主体行为和对象特征等情感诱因及其关系抽取;对抽取后的实体及实体
摘要:[目的/意义] 在国家科技创新体制改革背景下,为实现科技人才的分类评价、多元评价和综合评价需求,提出一种融合研究主题、学者贡献与z指数的人才评价新方法。[方法/过程] 采用Word2vec模型和kmeans算法对学科领域的关键词进行主题聚类,划分出不同的研究主题;构建主题—学者—被引三维关系数据;将关键词篇均权重和作者合著权重纳入z指数模型,提出改进的ZAK指数评价模型。[结果/结论] 通过
摘要:[目的/意义]针对跨学科期刊评价忽视引用学科倾向性的局限性,构建能够反映学科关联并兼顾标准化影响力的新指标。[方法/过程]提出了综合测度跨学科相对互引量、引文时效性及平衡性的学科关联度指数DAI,结合平均标准化引用得分MNCS构建跨学科得分I Score,并选取2000—2020年材料科学综合、计算机人工智能及图书情报领域的342种期刊开展实证。[结果/结论]IScore 可提供细粒度的期刊
摘要:[目的/意义] 先秦文化元典是中华文明的源头文献,对其进行知识组织与智能应用,可以为建设中华民族现代文明提供历史依据和价值判断,增强国家文化软实力。本研究旨在基于检索增强生成(RAG)技术的先秦文化元典智能问答系统,推动相关知识的智能化应用与传承。[方法/过程] 以中华书局出版的《春秋》三传为研究对象,构建先秦文化元典本体模型,采用DeepSeek-R1进行知识抽取并构建知识图谱。基于Lan
摘要:[目的/意义] 多维度的数据信息能够为历史文献的知识发现提供更丰富的研究视角与知识服务。现有研究中的传统网络分析受限于数据维度的制约,亟须能够支撑多数据维度、多关联类型的网络分析方法为历史文献知识发现赋能。[方法/过程] 本文提出了以PLM-NERE-MMNs架构为核心的历史文献知识发现模型,并对经典的多层网络进行改进。基于所提出的模型,根据西北解放主要战役的历史报纸文献进行实证研究。[结果
《现代情报》杂志(原名《情报知识》)创办于1980年,是吉林省科学技术信息研究所、中国科学技术情报学会共同主办的信息资源管理领域核心学术期刊,重点报道服务于国家战略需求的情报学理论研究与实践创新的最新进展。《现代情报》入选中文社会科学引文索引(CSSCI)来源期刊、中文核心期刊要目总览、复印报刊资料重要转载来源期刊、中国人文社会科学AMI核心期刊、中国科技核心期刊(社会科学卷)、RCCSE中国核心