【摘要】本文章基于《幼儿园保育教育质量评估指南》要求,针对区域活动中教师支持策略存在的识别偏差、回应滞后等问题,构建“一个主题四步行动”园本教研模式。通过问卷调查、观察访谈确定真问题,采用研方案、备案例、研现场、重评价的四步行动策略,有效提升教师专业能力。实践表明,该模式能够帮助教师实现从被动接受到主动参与的转变,充分发挥“行知行”理论在新时代的实践价值,为培育具有教育家精神的教师队伍提供了可借鉴的成长路径。
【摘要】在全球化迅猛发展的今天,教育作为国家竞争力的核心要素,其重要性日益凸显。为推进教育强国建设,保障每个孩子都能享有优质且平等的教育资源,推动乡村学校实现教育均衡与高质量发展,已成为一项关键任务。本文制定了系统的乡村学校教育均衡与高质量发展策略,以期为实现教育公平、提升国家整体教育水平提供借鉴。
【摘要】本研究聚焦水族马尾绣这一传统技艺与现代幼儿美术教育的融合问题,采用行动研究法,探寻水族马尾绣有效融入中大班幼儿美术活动的可行路径与实施方法。研究结果表明,深入挖掘水族马尾绣的教育价值,并据此设计适配的活动内容与教学策略,能够增进幼儿对传统文化的理解,提升幼儿的美术素养、创造力和动手操作能力,同时有助于培育幼儿的民族自豪感与文化认同感。
【摘要】本文以高职院校建筑材料课程为研究对象,系统探讨项目化教学实施模式,通过明确项目化教学核心概念,梳理其与课程的适配性,构建涵盖项目设计、任务分解、实践推进的实施框架,剖析实施中的问题并提出应对策略,同时总结教学成效与展望未来优化路径,旨在为建筑材料课程教学革新提供兼具理论深度与实践价值的参考。
【摘要】《义务教育英语课程标准(2022年版)》(以下简称“新课标”)将义务教育英语课程内容划分为预备级(1—2年级)、一级(3—4年级)、二级(5—6年级)、三级(7—9年级)。而小学高年级(5—6年级)与初中(7年级)存在目标断层、内容重复与脱节并存、学生适应困难等问题,导致衔接不畅。基于此,本文立足于新课标“核心素养导向”理念,从多个维度探索小学英语与初中英语教学的有效衔接策略,并结合人教版教材案例提供实践路径,为义务教育英语教学一体化推进提供参考。
【摘要】为解决通用职业素质课程与职业技能培训脱节的现实问题,技工院校应以职业技能培训为核心导向,探索一条将通用职业素质培养深度融入专业技能训练的优化路径。文章以“自主学习”课程为例,提出了一套系统性的教学改革策略。该策略主张应重构教学目标,使其从培养通用能力转向服务于特定岗位需求;应创新教学内容,围绕“典型工作任务”构建真实的学习情境;应变革教学方法,全面推行任务驱动与行动导向的一体化教学;并应建立以职业技能提升为核心的过程性评价体系和以“双师型”教师队伍为主的保障机制。研究认为,通过此种融合路径,能够使通用职业素质课程真正赋能学生的专业成长,有效提升其核心职业竞争力与可持续发展能力,从而更好地实现技工教育的人才培养目标。
【摘要】教育理念持续革新,提升学生论述文写作水准已成为教学探究的核心议题。本文以高中语文部编教材必修上册第六单元为切入点,借助古代典籍助力论述文写作教学路径探寻,实现历史、哲学、信息技术等多学科资源整合,完成多样化教学活动设计,助力学生在典籍研习中完成素材积累与写作水准提升,通过实地探访、在线研读等路径,培育学生整合能力、论证思维与批判性思维,使传统文化传承获得强化,使学生写作也获得独特思想支撑。
【摘要】随着课程改革不断深入,在小学数学教学中如何有效落实跨学科教学,成了教育界重点关注的核心问题。项目化学习模式是培育学生核心素养的有效模式,它的实施迫切需要深入研究。研究分析围绕“曹冲称象”这个经典历史故事设计的教学活动,探讨基于情境的小学数学项目化学习活动设计策略。研究构建了以“循问”驱动性问题链为主轴的设计思路,分析如何依靠情境创设、具身体验、关联综合以及拓展创新,引导学生从故事的表面深入到等量代换、转化等数学思想的核心,在解决真实问题的过程中,达成知识、能力与素养的协同发展。
【摘要】本文以初中化学“金属和金属材料”单元复习课为例,提出初中化学核心知识定义、界定方法以及有序进阶教学的内涵,从开展情景化项目式学习、设计“问题链”、构建思维导图等方面提出有序进阶教学的策略。实践表明,有序进阶教学能助力学生精准掌握核心知识,构建系统的知识体系,同时有效培养学生的科学思维。
【摘要】美术活动是幼儿教育中的重要活动,教师在教学过程中不仅要培养幼儿的动手能力,还要引导幼儿掌握合理利用教学材料的方法,避免资源浪费。教师应积极挖掘废旧材料的回收利用价值,结合废旧材料设计创意美术教学活动,丰富幼儿可动手操作的资源,让幼儿在学习的过程中萌发环保意识,从而在教学过程中提高幼儿的动手能力和创造能力,促进幼儿美术素养的全面发展。
【摘要】文章基于新时代技工院校学生特质和培训实际需要,结合建构主义学习理论、趣味化教学理论和多元智能理论,建构了“理论 + 实践”教学模型,旨在为职业技术培训教育改革提供建议和参考。首先,通过剖析建构主义学习理论、趣味化教学理论与多元智能理论,阐述了模型构建的理论基础;其次,结合具体教学实践,分析了技工院校学生学习特点与教学现状;再次,针对教学中存在的问题,从目标重构、内容改造与方法创新三个层面提出了应对策略;最后,从实践路径与质量保障机制出发,构建全流程闭环教学体系。
【摘要】本文以人教版教材为依托,探讨基于5E学习环的化学实验作业创新设计。首先,阐释5E学习环的含义,包括参与、探究、解释、拓展和评价五个环节。其次,指出传统化学实验作业设计形式单调、缺乏层次、与生活联系不紧密等问题,并分析5E学习环下创新设计作业对激发学生兴趣、培养学生探究能力、促进学生知识应用及提升学生综合素养的价值。最后,以人教版化学九年级教材具体的单元为例,提出基于5E学习环的化学实验作业设计及实施路径,以期为广大化学教师创新作业设计提供新思路,优化教学质量,帮助学生高效学习化学。
【摘要】文章通过文献研究与内蒙古东部地区的问卷调查,分析了民族地区乡村教师人工智能素养的现状,发现存在教师人工智能素养薄弱、智能工具的使用与乡村实际脱节、职业发展焦虑制约素养提升等问题,提出加强数字素养培训、探索结合民族地区乡村实际的人工智能应用途径、系统赋能教师职业发展等提升民族地区乡村教师人工智能素养的策略。
【摘要】在工程教育专业认证背景下,“覆铜板材料制备与工艺学”需要全面创新,注重教学改革。该课程是材料科学与工程专业的一门重要课程,其教育质量的高低会直接影响到学生实践与创新思维能力的发展。本文通过推动理论知识与实践操作的深度融合,引进现代材料制备技术,紧跟行业发展趋势,确保学生的动手能力与问题解决能力得到提升,从而为社会培养出具备实践能力的高新人才。
【摘要】在初中英语教学中信息技术的应用实践十分有必要,既体现了与时俱进的教育理念,契合新课改提出的教学要求,又有助于实现差异化教学,优化教学资源并活跃课堂教学氛围。英语教师应结合教育数字化转型发展趋势,主动探索新的教学路径,巧妙利用信息技术打造智慧课堂,促进学生深度学习。在正式授课时,教师应优化学科教学流程,精准施教,辅助学生智慧学习,发展学生核心素养,科学创设真实阅读情境,训练学生阅读思维,并重视技术赋能教学评价,及时反馈真实学情,最终让学生在灵动高效课堂中充分发挥语言学习潜能,熟练掌握英语听说读写学习技巧,实现轻松学习、活学活用。
【摘要】基于数字化教学的高中历史教学优势显著,既符合技术赋能教育发展要求,又能激发学生学习兴趣,丰富课堂教学资源、突破历史教学难点。历史教师应结合数字化教育发展现状,积极探索新的教学路径,整合利用数字化教学工具和智慧教学手段,真正实现技术赋能和智慧育人。授课过程中,教师应高效整合优质资源以辅助学生自主学习,科学设置直观教学情境以打造高效智慧课堂,坚持以核心素养为导向促进学生深度学习,依托线上学习平台实现课堂多维互动,从而确保高中历史教学能够在数字化背景下更上一个台阶,顺利实现终极育人目标。
【摘要】生物学知识具有多层级、强关联的特征,碎片化教学易导致学生认知负荷过重,难以形成对知识的结构性理解。本文提出生物学信息逻辑链的教学策略,通过系统化训练学生识别信息节点、解析逻辑关系、构建可视化模型,助力学生实现知识结构化与思维模型化。
【摘要】本文基于数字时代教育变革背景,深入探讨小学劳动教育的价值重构与实践创新。文章分析东莞市松山湖第一小学提出的劳动教育应从传统的技能习得转变为面向未来的“超能力”培养,构建的“一助五位一体”模式与“松山湖第一小学劳动教育清单”,阐述信息科技如何赋能劳动教育,使其进阶为融合技术应用、创造性思维、问题解决、价值创造的“科创劳动”。
【摘要】本文以“铁及其化合物”教学为例,提炼物质转化、氧化还原反应、离子反应等大概念,设计“守护千年锈色——铁质文物修复中的化学密码”情境,整合实验探究、“价—类—性”三维模型建构等策略,发展学生“宏观—微观—符号”三重表征能力。教学实践表明,主题式教学能显著提升学生高阶思维与问题解决能力。
【摘要】“大思政课”理念的提出,为新时代思政教育改革创新指明了方向,其核心要义在于坚持理论性与实践性相统一、显性教育与隐性教育相统一,构建起贯通校内校外、覆盖课内课外的育人共同体。这一理念为解决大中小学思政课长期存在的学段割裂、内容重复、方法单一等问题提供了方法指导。文章立足于“大思政课”的宏观视域,系统探讨大中小学思政课一体化的构建路径。研究首先阐释“大思政课”与一体化的内在逻辑关联,指出“大思政课”是一体化建设的目标引领和内容拓展,一体化则是落实“大思政课”的机制保障和必然要求;其次深入剖析当前一体化构建面临的主要困境,包括教学目标层次不清、教学内容简单循环、教学方法衔接不畅、评价体系协同不足等;最后,从强化顶层设计、搭建协同平台、创新育人模式等层面提出实施建议,旨在通过打破学段壁垒,整合社会资源,最终形成循序渐进、螺旋上升的一体化育人新格局,切实提升思政育人的整体效能。
【摘要】文章主要分析当前小学教学质量评价体系存在的问题,并指出其与核心素养培养目标的偏差。针对这些问题,文章提出丰富评价内容、融入多维度核心素养指标以及注重个性化和发展性评价等改进建议,并提出可设计多样化的评估方式、建立动态成长档案等措施,以期构建科学的评价体系,促进学生的全面发展,助力教育改革目标的实现。
【摘要】《义务教育语文课程标准(2022年版)》明确界定文化自信、语言运用、思维能力、审美创造四大核心维度,把“跨学科学习”归入学习任务群,提倡打破学科之间的壁垒,强化不同学科之间的内在关联和整合。这一变革顺应新时代对于教育多元化、综合化的发展要求,促使小学语文教学从相对封闭的知识传授模式,向更开放、重实践、强综合的育人模式转型。在实践探索过程中,部分教学活动出现为跨学科而跨学科的情况,使得学科关系变得模糊不清,学习目标也显得散乱无序,未能形成育人合力。深入剖析核心素养导向下小学语文跨学科教学的内在逻辑、关系属性以及有效的实施路径,对优化教学结构、提升育人质量具有关键的理论价值与现实意义。文章厘清小学语文和其他学科的联系,提出科学、有效的教学实施策略,以期为一线教学实践提供有益的参考。
【摘要】结合小学低年级学生的认知特征与音乐学习诉求,文章研究“资源整合—情境互动—分层引导—趣味评价”相融合的数字化唱游教学实践模式。该模式以多媒体教具、互动软件及虚拟情境资源为支撑,将节奏训练、旋律感知等音乐要素融入游戏化教学场景。从低年级课堂一学期的教学实践反馈来看,此模式不仅能有效增强学生音乐学习的参与积极性,明显提升学生对基础音乐知识的理解与应用能力,还能培育学生的节奏感、协作意识及数字化学习素养,为小学低年级音乐教学的数字化转型提供具有参考意义的实践方向。
【摘要】在开展素质教育的过程中,民族音乐教学不仅能提升学生的音乐水平,还能深化其对中华优秀传统文化的认识与情感共鸣。“丝竹流韵”作为面向学生的民族音乐教学实践活动,文章以该项目为研究案例,立足素质教育理念,探讨如何有效开展民族音乐教学实践活动。“丝竹流韵”的实践教学,该项目在教学目标、教学内容、教学方法和跨学科整合等方面,构建了一套较为完整的教学体系。实践中,其注重实施差异化学习、合作学习和场景化教学等教学方法,着力提升学生的音乐核心素养,为小学民族音乐课程模式的创新发展与实用价值提升提供了有益参考。
【摘要】随着教育改革的全面推进,小学语文写作教学中培养学生创新能力的重要性愈发凸显。创新思维能力的提升,不仅有助于学生写作水平的提高,还能激发其创造潜能,增强自主学习意识,进而形成具有个人特色的写作风格。文章以创新思维能力的培养为核心,探索小学语文写作教学的有效策略,以期为高质量教学活动的开展提供参考。
【摘要】小学阶段的学生正处于能力发展的初级阶段,也处于养成良好行为习惯的黄金时期。培养学生良好的劳动习惯,不仅需要教师的引导,而且需要学生家长的参与,构建家校合作、协同育人的模式。教师与家长需要共同注重对学生的教育,引导其形成良好的行为习惯,为未来的学习与发展做好铺垫。文章将从学生劳动习惯的家校协同培养的重要性出发,对学生劳动习惯的家校协同培养展开探究,并提出具体的实施策略,以期为广大教育工作者提供一些有价值的参考意见。
【摘要】近年来,素质教育逐步推进与新课程改革的持续深化,小学语文教学将培养学生的核心素养作为核心目标。传统教学模式难以满足需求,主题学习模式成为许多教师的新选择。在这一教学模式,教师可以更高效地整合学习资源,为小学语文教学注入新活力。文章概述主题学习教学模式的内涵,剖析小学语文教学存在的问题,并探讨小学语文实施主题学习模式的意义,最后提出其实施的路径,旨在帮助小学语文教学质量稳步提升,让学生在更具系统性、趣味性的语文学习中健康成长,从而实现培养学生语文核心素养的目的。
【摘要】在素质教育有序推进的背景下,培养小学生的综合能力意义非凡。校园足球由此受到高度瞩目,为研究其对小学生团队协作能力培养的效果,文章借助多样训练及比赛进行观察分析,发现学生投身足球活动时,传球、跑位、防守配合十分默契,经过角色分配,学生的责任感与领导能力得到了提升,当碰到压力时可以沉着应对。校园足球全方位塑造了小学生的个性和社交技能,为其未来的成长筑牢基础,对推进素质教育、提高学生综合素养意义重大。
【摘要】在小学教育实践中,班主任兼任数学教师的现象极为常见。这一双重身份为教学和管理的深度结合提供了机遇。传统的教育模式大多将数学教学的知识传授功能和班级管理的育人功能分开,使得二者的协同效果难以充分发挥,文章立足小学班主任视角,剖析数学教学与班级管理一体化融合的理论含义与实践路径,分析二者在逻辑思维、育人目标及实践场域等方面的内在联系,提出构建以学生为中心的数学化管理生态的核心理念,通过对情境创设、组织形式、师生角色及家校协同等策略的探究,构建一套从“两张皮”走向“一体化”的融合实践模式,在提升学生数学核心素养的同时,培育其自主管理能力与集体责任感,最终实现促进学生全面发展的教育目标。
【摘要】在“双减”政策和教育数字化战略深入推进的背景下,基础教育课堂亟需从传统的灌输式教学向灵动化、互动化、多元化转型。信息技术的广泛应用为小学语文课堂注入了新的活力,不仅拓展了教学空间与资源边界,也重新定义了课堂交互、任务组织与语言表达的方式,成为提升课堂效能与学生语文素养的重要支撑。文章以“技术赋能语文学习”的整合理念为核心,围绕教学场景构建、任务驱动设计、平台工具应用与教学成效反馈,构建出一套可操作的课堂整合模型,并通过案例分析验证其实践价值,为小学语文教学的现代化转型提供了路径参考。
【摘要】在教育事业改革与创新背景下,思政一体化促使道德与法治课教学地位显著提升。道德与法治作为一门综合性课程,除了要做好基础的知识传授,还应当注重对学生社会主义核心价值观的培养,使学生树立正确的三观。而跨学科主题学习能通过多门学科之间的交互,有效开阔学生的学习视野与思维,帮助学生更好地理解道德与法治教学内涵,从而发展综合素养。文章从小学道德与法治跨学科主题学习的重要意义出发,在此基础上探索有效策略与手段。
【摘要】文章围绕小学数学统计教学,探讨基于数据分析观念培养的教学策略。在分析小学统计课程内容与知识结构的基础上,提出数据收集、整理、图表解读和情境化探究的系统化方法,强调通过项目化实践促进学生数据分析能力的发展,旨在提升小学数学统计教学的科学性与实践性,为学生数据思维的形成提供切实路径。
【摘要】一个色彩斑斓的世界,会使人们内心感到舒展、宽广、愉悦,触动心灵深处。美术学科充分体现美育育人的真正价值,对于小学生来说,用五颜六色的水彩、蜡笔,勾勒出一幅幅动人的图画,能够感受美术学科中蕴藏丰富的知识内涵,抒发情感、释放心情,表达出自己的真情实感。因此,文章通过对主题绘画创作开展深入探讨,阐述了主题绘画与学生心理健康的内在联系,分析了其教学价值:促进学生心理健康与人格发展、丰富美术教学内涵、为心理健康教育提供创新模式,并从激发艺术灵感与情感表达、营造有利于心理成长的创作环境、强化美术欣赏的心理引导三方面提出教学策略,以期为小学美术教育与心理健康教育的有机结合提供理论与实践参考。
【摘要】指导学生构建完整的知识体系,理解并学会应用数学原理,是小学数学教学的“要害”。教师只有找准“要害”,对症下药,才能够提高小学数学课程教学质量。文章以北师大版小学数学五年级上册“倍数与因数”为例,先分析课程教学“要害”及其成因,后从内容整合、情境创设、问题设置、活动组织与课堂练习五个层面探讨具体教学实践策略,期望为一线教师提供教学参考。
【摘要】在减负增效的现实背景下,小学语文智慧教学热度迅速提升,教学意义越来越显著——其有助于强化学生学习体验,丰富课堂教学内容并优化教学评估反馈。语文教师应紧跟时代发展进程,结合减负增效的教育准则改革传统“教一学一练”育人模式,打造高效品质智慧课堂。在正式授课时,教师应整合优质教育资源,促进学生高效学习,始终聚焦学生学习诉求,鼓励学生深度探究,巧妙利用现代信息技术,提升学生核心素养,优化改进课堂教学评价,高效检验教学成效,确保学生在智慧课堂中充分发挥聪明才智,认真探索语文知识奥秘,实现高效学习。
【摘要】随着现代科学技术的进步,人工智能系统在音乐教育教学中的应用价值逐渐提升。其不仅打破了传统的音乐教育模式,更对我国音乐教育教学事业的发展起到了促进作用。因此,文章聚焦人工智能在小学音乐教育中的个性化应用,首先阐述个性化音乐推荐在小学音乐教育中的重要性,强调其需兼顾学生年龄特征与个人兴趣;接着介绍AI音乐推荐系统,其凭借强大的数据收集分析能力、机器学习算法及对音乐作品特征的精细剖析,为学生提供精准推荐服务;最后,借助《都有一颗红亮的心》的教学案例,展示AI技术在创设情境、体验唱念、理解应用“板眼”概念等教学环节中的具体应用及优势。研究表明,人工智能与小学音乐课程结合是教育革新的关键,未来应拓展其在多领域的应用,构建教学辅助体系以实现技术在美学教育中的价值。
【摘要】文章针对小学英语学科与科学学科融合主题式教学模式的设计与实施进行深入分析,旨在构建“内容—语言”双轨并行的教学框架,开发以“蚂蚁”为主题的跨学科课程体系。研究采用多模态教学手段和双师协同授课机制,将语言技能训练和科学探究活动有机结合,形成三位一体的核心素养培养模式。实践表明,该模式有效促进了学生学科知识整合能力、专业英语表达水平和科学思维品质的协同发展,为小学阶段跨学科教学提供了可操作的实施路径。
【摘要】“以学为中心”视角下学生自主学习能力的培养体现了以生为本的教育理念,揭示了教育的本质,有助于增强学生的学习兴趣,活跃课堂学习氛围并引发学生探究行为。在培养学生核心素养时,小学语文教师应从“以教为中心”转向“以学为中心”,重视学生的主体地位,尝试多种教学对策,全面提升学生的自主学习能力,促进学生深度学习和融会贯通。在正式授课时,教师应理性分析基本学情,促进学生自主探究;尊重学生主体地位,精心组织实践活动;创新学科教学方法,培养学生自学能力;高度重视小组合作,深化学生合作学习体验。确保学生以较强的主人翁意识及学科核心素养出色完成学习任务,实现轻松上阵和内化于心。
【摘要】小学是学生语言能力与阅读素养形成的关键阶段,阅读教学作为小学语文课程的核心内容,发挥着不可替代的作用。在阅读教学中,学生既能积累语言知识、培养阅读理解能力,又能在阅读过程中发挥想象力、培养逻辑思维,进而提升综合素养。然而,传统阅读教学模式在实际教学中存在明显不足,形式过于单一、流程固化,难以兼顾学生的个体差异,导致部分学生的阅读能力陷入提升瓶颈。为此,文章立足差异化教学与个性化培养理论,系统探讨小学语文阅读教学新模式的理论基础、应用现状与实施路径,并评价其实际应用效果,旨在提升小学语文阅读教学质量,为学生的个性化发展提供科学依据,同时为教学实践提供可操作的指导方案。
【摘要】数学学习能力是学生逻辑思维与科学素养发展的基础。教材作为培养学生学习能力的核心载体,设计的科学性与实践有效性至关重要。文章聚焦小学数学教材对学生数学学习能力的作用机制,从认知发展的阶段性奠基、学科思维的系统性塑造、能力迁移的多维度渗透三方面解析教材的影响路径,进而提出分层重构内容序列、支架强化知识联结、情境驱动迁移延伸的教材优化策略,旨在为提升学生数学核心素养提供理论参照与实践依据。
【摘要】小学阶段是学生审美能力培养与人格塑造的关键时期。古诗词作为中华优秀传统文化的重要载体,蕴含着丰富的美育资源。文章结合具体的教学案例,从美育视角切入,分析美育视角下小学古诗词教学的重要性,并从“诗词浸润”“品读声韵”“诗中寻赏画意”“融美于教之法”“赏析意象”五个维度,探究小学古诗词教学的实践路径,旨在实现古诗词教学与美育的深度融合,提升学生的审美素养,为小学古诗词教学改革提供参考。
【摘要】随着新课改的不断推进,课堂教学模式不断创新,游戏化元素在小学美术教学中的应用愈发广泛。它能够提升教学效率,有效促进学生美术核心素养的发展。文章通过对小学美术教学中游戏化元素的渗透现状进行分析,阐述游戏化元素在小学美术教学中的渗透原则并提出渗透策略,为小学美术教学改革提供了可参考的实践范式。
【摘要】小学阶段是学生语言能力发展的关键时期,但许多学生在语文阅读中面临困难,影响了他们的学习效果。文章分析小学语文阅读困难的成因,通过文献分析与数据统计,结合实际教学案例,探讨当前小学语文阅读教学的及改进策略和小学语文阅读困难解决的保障措施,以提高学生的阅读能力和阅读兴趣。
【摘要】教育数字化转型背景下,小学数学教学面临理念更新与模式革新的双重需求。数字化工具具有直观性、交互性、个性化等优势,可为解决小学数学教学中的抽象化、同质化问题提供支撑。文章以小学数学教学的实践情境为基点,从教学目标重构、创新内容呈现、教学模式转型、评价体系优化四个维度,探讨数字化赋能小学数学教学优化的具体路径,并结合课堂实践案例,阐述具体实施方法,旨在为提高小学数学教学的质量,促进学生数学核心素养的发展提供实践参考。
【摘要】文章依托统编版小学道德与法治教材,融合“导学互动”理念与项目式学习,探寻适合小学阶段的教学路径,通过剖析二者的融合逻辑,搭建“目标导学—任务驱动—互动探究—评价反馈”的核心路径,破解传统教学单向灌输、学生参与热情不高等难题。实践结果显示,这一路径可有效提高学生的道德认知水平与法治观念,为小学道德与法治教学提质增效提供实践层面的借鉴。
【摘要】文章立足学习任务群视域,聚焦小学语文阅读能力培养的现实问题,通过分析传统阅读教学模式的局限,探讨学习任务群理念与阅读能力培养的内在契合点,结合当前教学实践中的现实阻碍,从理论基础、现存问题、优化策略三方面展开研究,提出以任务链整合资源、构建多元评价体系、推进家校协同共育的实践路径,为提升阅读教学质量、培养学生综合阅读能力提供实践参考。
【摘要】在小学体育单元整体教学中,项目式教学的应用频率较高,实施意义较为明显,有助于学生深入掌握运动技能,促进学生深化理解体育知识,推动实现课程全面育人价值。体育教师应理性分析项目式教学和单元整体教学的基本内涵,理顺教学思路,整体把握教学节奏,科学设计单元整体教学方案,高效实施项目式教学活动,助力学生深度学习、轻松投入运动。在正式授课时,体育教师首先应科学定位单元主题,设计合适的项目任务,精心划分项目学习小组;其次需围绕单元主题强化结构逻辑,在实施项目教学过程中注重发展学生核心素养,同时通过精心布置项目作业加深学生知识记忆;最后要有效落实单元全面评价,保障整体教学实效,确保学生能以良好的体育核心素养出色完成项目学习任务,透彻理解单元主题。
【摘要】为呼应“双减”政策,落实新课程标准针对核心素养培育的要求,本研究以青岛版小学数学教材作为蓝本,构建了系统化的小学数学作业评价指标体系。研究运用文献分析与案例剖析相互结合的方式,剖析传统作业评价模式的局限性,明确基于核心素养的作业评价需要从知识技能、思维能力以及综合实践三个维度来构建指标体系,包含知识覆盖度、思维深刻性、情境真实性等诸多二级指标将评价重心从单一的知识学习结果转变为学生核心素养的综合生成情况,为小学数学作业的优化设计与精准评价提供理论框架与实践路径,推动学生的全面发展。
【摘要】当前我国小学教育正面临知识传授与能力培养之间的平衡问题,如何在知识教学中培养学生的创新精神与实践能力,已成为教育改革的重要命题。美育作为培养学生综合素质的重要手段,已逐渐受到教育者的重视。体育与艺术课程作为学生身心发展和艺术审美培养的重要推动力,其融合的创新性研究将为新时代小学教育注入新的活力。文章通过分析当前小学体育与艺术课程的融合现状,探讨美育视角下两者融合的意义与创新路径,旨在为基础教育课程体系的优化提供理论支持与实践指导。
【摘要】本文旨在探讨“自学·议论·引导”教学法在小学数学几何教学中的实践路径,以提升学生空间思维与问题解决能力。通过理论分析与实践策略设计,提出该教学法需遵循以学生主体性为基石、以互动合作为纽带、以教师精准引导为保障的应用原则,并构建四大实践路径:设计生活化自学任务以激发兴趣、组织分层议论活动促进知识理解、运用多样化引导策略突破学习难点、开展趣味巩固练习强化知识应用。研究结果表明,该教学法通过学生主动建构、合作交流与教师差异化支持的结合,能够有效解决传统几何教学中抽象性强、参与度低的问题,推动学生思维从直观感知向逻辑推理进阶,为小学数学几何教学提供了可操作的创新模式。
【摘要】本研究在马林诺夫斯基语境理论指导下,建构了文本、场景、文化和迁移四维整合识字教学框架。通过将汉字放置在词句篇章、生活场景、文化典故和个人经验的多重背景中,探寻小学语文识字教学和文化理解融合发展的创新路径。研究显示,这一模式能够有效地突破识字教学和文化传承相脱离的尴尬局面,助力学生掌握语言和文字,同时加深其对中华文化的理解和认同,为语文教学实现工具性和人文性的统一提供了一种实践范式。
【摘要】随着教育理念的持续革新,小学数学教学正面临全新的挑战与机遇。广大教师不仅要以课堂为主阵地传授学生基础知识,更要着眼于学生核心素养的全面发展,培养他们的数学思维能力、合作交流能力和创新实践能力。小学数学高效教学与班级团队建设的融合,通过精心设计的数学团队活动,既能有效地破解传统教学模式下学生参与度低、学习动力不足等教学困境,契合新课标强调的核心素养培养要求,又能通过行之有效的干预策略,促进课堂学习生态重构,在根本上降低学生的认知负荷,有效预防心理危机。本文分析小学数学高效教学与班级团队建设相融合的现实必要性,并从几个方面深入探究融合实践的可行路径,以供参考。
【摘要】在小学领域,班级小组建设是一种全新的教学组织形式与教学管理模式。科学合理分组有助于活跃课堂氛围,增进师生、生生之间的互动,进而为课堂教学注入活力,不断地提升教学实效。本文分析了班级小组建设的重要意义,并从几个方面深入探究班级小组建设与小学语文教学综合融通的策略,以期达到4 1+1>2 ”的育人效果。
【摘要】在数字化育人环境下,单元主题教学优势越来越明显,教学实践意义不容忽略,有助于促进学生深度学习,凸显学生主体地位并改革传统教学模式。在立足教材单元编排特征,结合单元主题整合关联知识,结构化推进教学实践的过程中,小学数学课堂呈现出全新的面貌,核心素养培养工作取得了新的突破。数学教师应紧跟时代发展进程,从整合单元主题内容着手,逐步强化学生知识理解和记忆;科学创设单元主题情境,促进学生深度学习;主动为学生提供在线学习资源,拓展单元主题教学内容;科学布置单元学习任务,提升学生数学核心素养;巧妙利用数字软件,全面加强单元主题复习巩固。确保学生透彻理解和灵活利用单元知识,实现融会贯通和知行合一。
【摘要】社会发展永不止步,这意味着幼儿教育面临新的要求和趋向,持续提升教育质量已是当务之急,食育的价值也因此愈发凸显。幼儿审美素养的提升、创造能力的强化等都是美育的核心要素,这也为食育的发展提供了更新颖的思路。然而,目前真正将食育付诸实践的幼儿园并不多,食育始终未能突破理论层面,和美育的衔接融合的力度不够,这不利于幼儿创新能力的全面发展。在本文的探究中,重点关注“美育”和“食育”两个元素的对接,在查阅现有资料、梳理科学理论、分析研究现状的基础上挖掘问题,进一步明确了研究的目标指向、遵循的基本原则及所要破解的难题。结论部分提出了针对性策略:以餐饮环境的持续优化为驱动力,强化幼儿审美体验感;以艺术元素导入为切入点,让课程更灵动鲜活;以多元实践活动为纽带,强化亲子之间的交流;以多元评价体系为支撑,提升幼儿综合素养。此外,优化教师队伍、深化家园共育模式、挖掘整合多维度资源等,也都是有效策略。本研究的核心目标,是为幼儿园食育工作的高质量发展提供更多契机与更新平台。
【摘要】本文主要探讨了在情境化视角下开展幼儿园体育活动的思路。文中首先阐述了幼儿园体育活动的基本类型,其次详细分析了情境化在体育活动中的重要性及其在激发兴趣、促进认知与社交发展方面的作用,并指出了现实实施中存在情境设计与幼儿经验脱节、教师专业能力不足等问题,最后提出了以幼儿生活经验为基础、融入故事情节、结合多感官刺激的情境创设思路,以期提升活动效果。
【摘要】基于“五育并举”的幼小衔接活动能够为学前教育工作注入新鲜血液,增强教育活力,教学实践意义显著,有助于促进幼儿全面发展,推进学前教育改革创新,积极搭建家校合作桥梁。但是受传统教育理念的影响,现阶段的幼小衔接质量不佳,“五育并举”理念不被重视,幼儿参与幼小衔接活动的能动性不足。对此,幼儿园应从顶层设计入手,主动聚焦五大领域,综合开展衔接活动;始终立足课程衔接,积极夯实幼小衔接基础;全面聚焦一日生活,培养幼儿行为能力;逐步加强家园合作,形成最佳教育合力。确保幼小衔接工作能够在“五育并举”视野下取得新的突破,促进幼儿个性化成长和全面发展。
【摘要】托幼衔接阶段的幼儿各方面能力与认知正处于初步发展阶段,增强其适应性,对他们未来的学习与发展有着积极影响。在这一过程中,家庭德育发挥着关键作用。然而,当前家庭德育普遍存在家长重视度不高、教育方式单一等问题,影响了其有效性。基于此,文章深入探究家庭德育对托幼衔接幼儿适应性的影响,并提出具体的实施策略,为家庭和幼儿园教育提供有效参考。
【摘要】本文围绕幼儿园建筑游戏展开研究,先明确其开展需遵循安全性、适应性、教育性与开放性四大原则,再详细说明教师在材料选择、环境检查、任务设计及教育理念融入等方面的具体做法。随后以“从沙堆到乐高”为脉络,深入分析开展策略:材料投放分自然、半结构化、高结构化自主创新三阶段,各阶段明确教师引导重点;经验迁移整合则通过初始关联、过渡、迁移应用三阶段,助力幼儿将沙堆游戏经验转化为乐高搭建能力,完整呈现建筑游戏的实施路径与核心方法。
【摘要】近年来,随着社会经济的发展和人们生活方式的变化,幼儿心理健康问题日益受到关注。幼儿时期是个体心理发展的关键阶段,良好的心理健康对幼儿的认知、情感和社交能力的发展具有深远的影响。当幼儿面临较大的心理压力,他们的身心发展会受到威胁。本文旨在探讨促进幼儿心理健康教育的家庭教育策略,重点关注如何增强家长的心理健康意识、推广家庭心理健康教育资源、构建多元化的心理教育体系,以及深化家校社联动的教育形式。通过这一研究,希望能够为家庭、学校和社会提供实用的策略与指导,为幼儿心理健康教育提供有效的支持体系,促进幼儿的全面健康发展。
【摘要】本文深入研究了农村中小学道德教育导向的校园文化建设方式及其执行策略,从校园文化和德育之间的内在关联出发,提出了“物质一体系一精神”三位一体构建模式,强调各个维度之间的动态互动。实施的策略主要有顶层设计制订分级分类方案,中层推进加强教师德育能力培训,基层创新调动学生主体的参与积极性等。同时指出,该模式的实施需要制度、资源和技术的三重保障以此支持其长效运行。
【摘要】本文聚焦明溪县沙溪学校留守儿童心理健康教育创新实践,阐述构建“心育 + ”体系、护航留守儿童阳光成长的探索与成效。首先,强调留守儿童心理健康教育对儿童人格健全发展和社会安定有序的重要性,剖析当前留守儿童存在亲子缺位致心理庇护真空、专业支持不足形成干预断层、社会资本匮乏制约适应能力等心理问题。在此基础上,详细介绍学校实施的“心育 + 机制”“心育 + 陪伴”“心育 + 成长”三维联动模式,包括构建精准干预网络、打造全时空守护体系、构建成长赋能体系等具体策略。该体系实现了从“被动干预”到“主动赋能”、从“单一帮扶”到“生态共建”的转变。未来,学校将持续深化心理健康教育内涵,助力留守儿童成长为自信、坚韧、温暖的“追光少年”。
【摘要】生活化习作教学以“生活即教育”为理念,将习作与学生的真实生活紧密结合,引导学生从生活中挖掘素材、提炼感悟、锤炼语言,是破解学生在习作中“无话可说”这一困境的有效路径。本文以统编版语文七年级上册教材为依托,从唤醒生活体验、搭建素材支架、强化读写迁移、优化评价导向四个维度,探讨初中生活化习作教学的实施策略,旨在为教师提供教学参考,助力学生实现习作从“无话可写”到“言之有物”的跨越。
【摘要】在初中英语教学改革不断推进的背景下,双师课堂作为融合线上优质资源与线下教师指导的教学模式,逐渐成为提升教学质量的重要方式。而人工智能(AI)的融入,让双师课堂突破了传统“教”学的局限,增加了更具温度的“陪”学场景。本文从基础层、策略层两个核心维度,结合初中英语实际教学情况,探讨AI如何赋能双师课堂——通过锚定教学目标、对接学生需求、搭建技术框架三种方式,为“陪”学奠定基础;再从课前引导、课中互动、课后跟进三个环节,落地多维AI应用策略,最终激活学生英语学习内驱力,实现从“要我学”到“我要学”的转变,为初中英语教学实践提供可借鉴的路径。
【摘要】本文基于新文科建设与OBE教育理念,探讨体育新闻人才培养体系的构建路径。当前,体育新闻教育面临师资能力结构失衡、产教协同机制缺位、课程深度与前沿性不足等挑战,研究提出应从知识基础、课程升级、师资保障、实践创新等维度系统重构人才培养体系,旨在培养兼具体育素养、全媒体技能与创新能力的复合型人才,回应国家战略与行业发展的双重需求。
【摘要】在高中数学教学中,数列和函数的结合是提升学生解题能力与数学思维的核心,本文围绕数列与函数的内在关联,提出跨学科教学设计、解题方法指导及数学建模实践,探究数列与函数结合的教学策略和学生能力培养路径。经过跨学科的学习与实践,学生不仅能提升数学应用能力,还能更好地进行知识迁移与积累,进而增强解题能力和创新思维。数列与函数结合的教学对培养学生综合能力有着重要意义。
【摘要】针对当前高中英语课堂互动单一、内容脱离实际、评价不完善等问题,本文提出了实施大单元教学的优化策略。通过整合单元资源构建学习链条,基于主题搭建知识框架,推进应用实践强化语言能力,并融合情境教学、项目式学习与信息技术创新等教学方法,能够有效提升学生的语言综合运用能力、思维品质与学习主动性,拓展学生的学习时空边界,形成以核心素养为导向的英语教学新模式。
【摘要】本文主要分析了社会主义核心价值观在初中道德与法治教学中的作用,细致阐述了如何通过教学设计促进学生形成正确的人生观,提升课堂实践活动的教学效果,从而增强学生的道德素养及文化自豪感。通过结合现实生活实例、新颖的教学方法和课堂交流活动,本文提出了增强学生思考与交流能力的具体措施,同时强调教学反思机制的重要性,以确保有效达成教学目标。
【摘要】步入青春期的初中生情绪起伏明显、自我约束能力尚显不足,若缺少有效的情绪调控指引,容易因一时冲动出现校园霸凌、网络暴力等违规行为,进而影响他们对法治精神的领会与内化。将情绪管理融入法治教育,能够助力学生明晰情绪与行为之间的联系,掌握以理智方式化解矛盾的技巧,在实际行动中体会法律对个人行为的规范作用,从而深化规则意识与法治信念。这样的融合既顺应了初中生的心理成长需求,也为法治教育找到了更贴近学生生活的切入点,让抽象的法律知识转变为可感知的行为规范,为培育具备法治素养的公民筑牢根基。
【摘要】地方高校在我国高等教育体系中占据举足轻重的地位,为区域经济发展输送应用型人才是其重要使命。当前,不少地方高校化学专业存在专业定位不清晰、课程设置不当、实践教学薄弱等问题。因此,高校必须改革应用型化学专业人才培养模式。本文主要研究地方高校化学专业现存的主要问题,分析培养模式改革的意义,并以部分高校实践为例,详细论述培养模式改革的措施及成效,以期为地方高校提高应用型化学专业人才培养质量提供借鉴,帮助其更好地服务地方经济发展。
【摘要】当前高中地理问题式教学存在问题碎片化、梯度不合理等现象,其核心症结是缺乏“递进式链”,导致知识关联断裂与思维深度不足。本文引入“认知脚手架”理念,搭建“基础感知—深化理解—应用迁移—拓展探究”的问题链框架,结合松嫩平原商品谷物农业案例设计实操流程,同时建立动态调整机制。这一设计能有效串联地理知识、提升学生思维能力,既能适配新课标对核心素养的培养要求,也能为高中地理问题式教学的优化提供实践参考。
【摘要】随着信息技术与教育教学深度融合的不断推进,初中地理作为具有自然和人文双重特征的综合性基础教育课程,需着力培养学生对区域空间的认知能力,引导学生比较不同区域之间的差异,提高学生的地理核心素养。传统课堂教学中,学生受到多方面的影响与限制,学习效果大打折扣。在“以学生发展为中心”的教学理念指导下,利用人工智能技术可以有效化解当前初中地理学科面临的诸多困境和挑战,帮助教师掌握有效的教学调控方法,促进学生全面发展。
【摘要】随着当前人工智能技术的迅猛发展,其在各领域中的运用越发广泛。将人工智能教育纳入课程体系,不仅能够帮助学生掌握前沿科技知识,还能培养他们的创新思维和解决问题的能力。在这一背景下,探索在初中信息科技教学中开展人工智能教育的有效途径与策略尤为重要。通过引入实践活动、课程整合以及多元化的教学手段,能够为学生提供丰富的学习体验,激发他们对人工智能领域的兴趣,为其未来发展打下坚实基础。
【摘要】在当代教育生态转型背景下,初中美术教育正经历从单一技能训练向核心素养培养的结构性变革。STEAM教育框架下的多学科协同育人理念,与初中美术课程“以美启智、以艺育人”的实践目标具有天然契合性。本文以初中美术课堂中真实的教学案例为研究载体,通过构建“美术 + 工程思维 + 技术整合”的跨学科实践模型,系统呈现基于STEAM理念的美术课程设计路径:从“问题情境创设—艺术语言转化—多模态创作实践—综合素养评估”的全流程创新,验证了跨学科课程在拓展学生认知维度、提升创意表达能力、培育复杂问题解决能力方面的显著成效。
【摘要】本文旨在探索动态几何软件在三角形内角和定理教学中的应用。通过使用几何画板软件开展操作实验,进一步践行数学课堂探索性教学方法,加深了学生对辅助线重要性的认识,有利于学生对几何概念的深入理解。本文先强调在数学教学中引入探索性学习的必要性,接着介绍了基于几何画板的三角形角度特性探究实验,包括实验准备、基础验证、进阶探究和外角和定理的深度验证。最后,提出了教学实施关键节点和学生实践任务单,通过实践操作和理论验证相结合提高学生对数学概念的掌握和应用能力。
【摘要】在高中物理教学过程中,重视实验教学内容,利用实验创新教学,培养学生的物理学科核心素养,不仅有助于物理教学任务的完成,更能提升学生的物理学习兴趣,帮助学生找到物理学习成就感。本文将以高中物理实验教学创新为主题,探索教师如何通过创新物理实验教学方法提升学生的物理实验水平,提高学生的创新能力,从而为学生下一阶段的物理学习奠定坚实的基础,增强学生的基础学习能力。
【摘要】本文聚焦地理实验教学,先分析其在帮助学生高效理解抽象概念、归纳地理规律及提升数据分析能力等方面的作用,再探讨高中课堂中的创新路径。研究采用理论分析与实践案例结合的方式,提出融合信息技术打造沉浸式实验场景(含前期规划、场景搭建与实验互动)及推行探究式实验设计(含主题筛选、目标细化与全流程实施)两大策略,旨在为高中地理实验教学优化提供可操作的方案,助力学生深化地理知识理解与提升综合能力素养。
【摘要】跨学科作业是跨学科教学中的一部分,符合建构主义教育理论,有助于发展学生综合素养,完善学生知识架构,提升学科教学实效。在核心素养视域下科学设计跨学科作业时,教师应严格遵循综合性原则、探究性原则和实践性原则,理性分析基本学情和教情,精心设计高质量跨学科作业,驱动学生开展深度学习和个性化探究。在正式设计跨学科作业时,教师应“确立作业设计目标,明确跨学科作业起点”“聚焦学科核心素养,设计跨学科作业内容”“灵活融合多学科知识,提升跨学科作业质量”“加强多元教学评价,反思跨学科作业效果”,确保学生能够出色完成跨学科作业,灵活迁移多元知识,透彻理解历史知识,实现深度学习并将知识内化于心。
【摘要】在高中地理教学中,培养学生解决问题的能力是增强学生综合素质的核心办法。本文分析了高中地理教学的现状,讨论了培养学生解决问题能力的有效方式,提出了通过激发学生兴趣、助推探究性学习、融合现代信息技术及实现跨学科融合等方式,逐步增强学生解决问题的能力,旨在为高中地理教师提供实践参照,助力学生在地理学习中实现全面发展。
【摘要】技术赋能教学符合“双减”提出的减负增效教学要求,有助于培养学生的高阶思维,提升师生数字素养,真正实现课堂教学提质增效。初中道德与法治教师应顺应技术赋能教育的发展趋势,主动探索新的教学路径,实现高质量教学和高品质育人。在正式实施教学活动时,教师可以采取“深度分析基本学情,积极实现精准科学施教”“巧用信息技术,提升学生的课堂参与度”“整合智慧资源,打造高品质智慧课堂”“坚持技术赋能,实现课堂深度互动交流”“布置线上作业,加强过程性教学评价”的对策,确保“双减”工作能够在现代信息技术的助力下顺利落地,纵向推进初中道德与法治教学改革和创新。
【摘要】基于项目式学习的初中音乐教学有助于锻炼学生的鉴赏能力,增强学科教学实效并活跃课堂教学氛围。音乐教师应站在全局视角宏观把握学情和教情,在统筹全局和顶层设计中精心开展项目式学习活动,整体提升课堂教学质量。在正式授课时,教师可以采取“明确定位项目目标,科学创设项目情境”“始终坚持问题驱动,有效分解项目任务”“突破学科教学壁垒,拓展项目活动资源”“展示与评价项目成果,优化改进教学评估方式”的策略,确保学生在项目式学习中掌握音乐学习要领,充分发挥艺术天赋,实现深度学习。
【摘要】人工智能赋能教育推进了教育信息化进程,契合与时俱进的发展理念。借助人工智能技术科学设计教学方案,不仅有助于教师精准把握学情、优化课堂互动方式,还能拓展学科学习资源、创新教学形式,最终提升教学质量,凸显教学的实践价值。数学教师应顺应技术赋能教育发展趋势,探索新的教学路径,从采集与分析学习数据着手,为学生智能推送学习资源;主动提供个性化智慧辅导,促进学生深度探究;整合利用智能技术,优化创新教学实践模式;积极创设虚拟现实情境,强化学生对知识的理解;指导学生复习与自测,加强智慧教学评价。
【摘要】随着教育改革的不断深化,核心素养已成为初中数学教学的重要导向,要求学生在掌握数学知识的同时,具备抽象能力、运算能力、几何直观、空间观念、推理能力等关键能力。然而,当前初中数学教学在培养学生核心素养方面存在诸多不足,难以满足素养教育的需求。基于此,本文聚焦核心素养,首先剖析传统初中数学教学与素养培养目标之间的现实落差,明确构建合作探究教学模式的必要性;接着提出构建该教学模式需遵循素养引领、学生本位、问题驱动三大原则;随后从分层分组、问题设计、课堂流程优化三个维度,阐述合作探究教学模式的具体实施策略;最后总结该模式的实践价值与未来发展方向。旨在为初中数学教学改革提供可行路径,助力学生核心素养的有效培养。
【摘要】本文以中职机电一体化设备中的电机堵转现象为案例,先让学生体验真实情境并提出问题,然后引导他们建立物理模型,利用欧姆定律和能量守恒定律分析电机堵转时电流的变化。通过实验验证和理论分析,学生认识到电机堵转会导致电流激增。最后,从电学和力学两大角度讨论了应对电机堵转问题的实际解决方案。旨在培养学生的物理核心素养,增强其创新意识和实践能力。
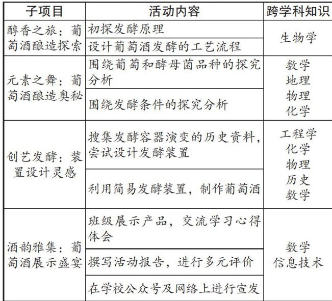
【摘要】以《普通高中生物学课程标准(2017年版2020年修订)》为理念,设计并开展以“发酵工程”为主要内容的“葡萄酒发酵”学科交叉实践活动。学生在实践活动中探索工艺过程,探究发酵的步骤和影响发酵的因素,设计制作果酒发酵装置,体验葡萄酒的制作。教师策划此教学活动,旨在最终探索出一条构建高中生物学科交叉实践活动模式、发展学生学科交叉素养的路径。
【摘要】在“双减”政策减负提质诉求与核心素养培育目标的双重导向下,高中生物学课堂需应对效率提升与素养落地的协同挑战。当前部分课堂存在结构固化、知识传授与能力培养脱节等问题,难以适配政策要求与学科育人本质。本研究立足教学实践,以生命观念、科学思维等核心素养为锚点,从目标分层设计、环节动态整合、评价多元重构三方面优化课堂结构,并通过精简冗余环节、强化探究学习、搭建生活化场景,在减轻学生负担的同时提升教学效能。实践表明,优化后的课堂能促进学生素养养成,形成“课堂提质—课后减负”良性循环,为高中生物学教学改革提供可行路径。
【摘要】随着信息技术的快速发展,数字素养已成为学前教师专业能力体系中的关键组成部分。本文基于数字意识、数字技能与知识、数字应用、数字公民素养与专业发展路径生成问卷,采用NVIVO三维编码的质性研究方法,以及主题研究的方法,通过对30位学前教育教师的半结构式访谈深入分析其数字素养现状、实践困境与成长路径。研究发现:一方面,教师普遍认同数字技术对教学的积极作用,并具备基本操作技能;另一方面,在教学设计、数字公民教育与制度支持等方面仍存在显著挑战。本文最后提出了运用TPACK理念,建立针对学前教育教师系统评价体系的方案与措施,以期建立系统评价体系与推动校本支持机制和我国学前教育数字化转型提供理论支撑与实践路径。
【摘要】本研究旨在分析目前将课程思政融入高职英语教学中存在的主要问题,探讨课程思政融入高职英语课堂的必要性和实施策略,培养出符合社会需求的全面发展的高素质人才,真正实现立德树人根本任务。
【摘要】非物质文化遗产(以下简称“非遗”)是中华优秀传统文化的重要载体,其活态传承与创新性发展已成为当代文化教育的重要课题。本文以国家级非遗项目“中山醉龙舞”为研究对象,探讨如何通过启蒙舞蹈教育实现美育与非遗元素的创新性融合。通过分析醉龙舞的文化内涵、教学实践案例及创新路径,提出以“文化浸润、互动体验、多元融合”为核心的教学模式,为非遗在青少年美育中的传承提供理论支撑与实践参考。
【摘要】在教育数字化战略行动推进及教育强国建设背景下,中学美术教师数字素养提升对学科创新发展与学生审美培养至关重要。本文聚焦教育强国目标,分析中学美术教学数字化转型需求,探讨教师在技术应用、资源整合、跨界融合等方面的现存问题,从技术与教学深度融合、教师发展生态优化两个方面提出提升路径,旨在为培养适应时代需求的美术教育人才、推动美育高质量发展提供参考。
【摘要】中专机械基础课是机械类专业的核心技术基础课,是培养具备实操能力与理论素养的高素质技术人才的关键支撑。本文首先概述多媒体技术的核心特征与机械基础课的教学目标,明确二者的适配性;其次从“激发学习兴趣、突破教学重难点、优化资源配置”三个维度,系统分析多媒体技术在机械基础课教学中的应用价值;最后结合中专教学实际,提出“建设多元资源库、优化交互课堂模式、推动虚实融合实践、实施分层教学、完善一体化评价”五项具体应用对策。通过丰富的教学案例与实操步骤,为中专机械基础课教学改革提供可落地的实践路径,助力提升教学质量与学生综合能力。
【摘要】在现有的教育改革大背景下,初中阶段的历史教学不只是知识传递的进程,更是培育学生综合素养的关键部分。班主任身为班级管理的中心人物,其在历史教学中所扮演的角色极为重要。所以,在历史教学方式之下,怎样切实有效地开展班主任管理工作,营造优良的教育氛围,成了一项迫切需要深入探讨的议题。本文的目标在于探究初中历史教学过程中班主任工作的管理策略以及相关思考,试图经由案例剖析和理论探讨,为班主任提供可行的管理办法,推动学生实现全面发展。
【摘要】当下的教育改革正在持续深入推进,当今对教育的要求已经从以往的传授知识转向培养学生的核心素养。传统的教学模式以教师为中心,导致学生只能被动地接受知识灌输,缺乏主动思考和主动探索的机会。不仅限制了学生逻辑思维的发展,也难以激发其对学科的兴趣与内驱力。思维引导教学模式是一种以学生为主体的教学理念,主要是通过采用启发式问题、探究性实验等方法去引导学生自主构建知识体系,培养其观察、分析和推理能力。在高中物理教学中应用这一模式可以有效打破传统教学的局限性,让学生更加深入地理解物理概念,提升科学素养。本文旨在探讨思维引导教学模式在高中物理教学中的具体应用,结合章节教学与习题教学,分析其在实际教学中的应用方式,为物理教学改革提供实践参考。
【摘要】本文从课程思政建设的时代背景出发,分析高等数学课程开展思政育人的必要性与可行性,探讨了数学课程与思政育人融合的理论基础、实践路径。从教学理念、教学目标、教学内容、教学方法等多角度探索课程思政方法,构建“显隐结合”的融入模式,并以“可降阶微分方程”为课程思政案例,为理工科专业课程思政建设提供参考。
【摘要】在高中历史教学中,史料教学作为一种关键的教学手段,逐渐获得教育界的重视。史料不仅是历史研究的根基,也是学生领会历史、分析历史事件的重要凭借。因此,探寻史料教学在高中历史课堂中的运用策略,不仅能够提升学生的学习兴致与主动性,还可助力他们养成独立思考的习惯,让历史学习变得更为生动有趣且富有意义。此研究将着重剖析如何切实将史料教学和课堂教学相融合,探讨其在增强学生历史素养与学术能力方面的关键作用,旨在为教师提供实践方面的指导,给学生提供更为丰富多样的历史学习体验。借由这一探索,期望能够为高中历史教育增添新的生机,推动学生与历史展开深度交流。
【摘要】在坚持素养导向,科学组织大单元教学活动时,初中英语课堂往往会呈现全新的面貌,学生的学习动力越来越足,综合素质显著提升,课堂教学实效越来越好。英语教师应站在全局视角主动转变传统“教—学—练”育人模式,理性分析教材编排特征,科学设计大单元教学活动,整体推进听说读写教学,高效培养学生英语核心素养,促进学生将知识融会贯通和内化于心。在正式开展大单元教学时,教师应先确立单元教学目标,其次梳理整合教学内容,高效利用多元教学资源,科学设计单元活动,全面聚焦单元教学核心,锻炼学生语言技能,逐步加强单元整体评价,构建完善的评价体系。确保学生掌握英语学习要领,以较强的核心素养深度探索知识奥秘。
【摘要】“问题探究”式教学是培养学生核心素养的“有力武器”,其在高中信息技术学科中的实践应用具有必要性,既符合新课改提出的教学要求,又能有效提升学生的学习动力,增强学生的知识理解能力与问题意识。高中信息技术教师应坚持问题驱动理念,结合学情和教情科学设计系列问题,鼓励学生自主探究,全面提升学生的学习深度和认知高度,确保学生掌握学习要领。在正式授课时,教师首先应指导学生自主提出问题,科学创设主题情境;贴近学生生活实际,精心设计任务方案;完善构建问题链,提升整体教学实效;灵活利用思维导图,引导学生探究问题解决方案;高度关注问题进阶,拓宽学生思维广度。确保学生带着问题主动探索信息技术知识奥秘,实现内化于心和学以致用。