推动日间手术发展,是提升医疗效率、优化资源配置、改善患者体验的必然选择。然而,四级手术比例偏低,已成为制约日间手术推广与质量提升的瓶颈。本专题聚焦四级日间手术面临的的主要挑战,系统探讨了四级手术的日间实施路径、精益管理模式与质量保障机制,力求构建安全、高效、服务连续的四级日间手术新范式,为医疗机构突破四级日间手术瓶颈提供参考,推动医疗服务模式创新,助力公立医院高质量发展。 特邀策划顾问 孙
【摘要】为推动四级日间手术发展,上海交通大学医学院附属仁济医院参与构建区域日间医疗数据集,建立基于循证依据的四级日间手术选择标准,打造标准化路径的围手术期管理体系,完善质量监测与规范化诊疗管理体系,探索日间医疗专科化持续改进模式。通过试点四级日间手术,逐步缩短了患者住院时间,并以日间医疗病种质量提升为切入点推动了临床专科能力建设。
[摘要】为推动医院高质量发展,上海市肺科医院探索开设日间手术病房,依托单孔胸腔镜微创手术技术体系、全流程信息化管理以及医疗助理师全程服务理念,实现术前评估一术中操作一术后随访无缝衔接,打造肺部肿瘤日间手术“肺科模式”。2019年6月—2023年12月,该院共开展胸外科日间手术5608例,同病种与常规病房比较,日间手术模式使患者总费用降低 13.20% ,药费降低 9.71% ,平均住院天数缩短2.76d,为优化医疗资源配置、提升医疗服务效率提供了参考。
【摘要】目的探讨肩关节镜下肩袖修补术日间手术方案及效果。方法选取上海某三甲医院 2023年1月一2024年5月的400例肩关节镜下肩袖修补术患者,随机分为实验组和对照组,每组各200例。对照组遵循传统住院手术流程,实验组采用基于加速康复外科(ERAS)的日间手术方案。结果实验组患者平均住院日为1d,显著短于对照组;住院总费用及住院治疗费用均显著低于对照组;术后1个月、3个月、6个月的肩关节功能康复和疼痛评分均优于对照组;患者满意度高于对照组。术后并发症发生率和不良反应发生率两组间比较差异无统计学意义( 。结论日间手术模式下的肩关节镜下肩袖修补术是安全且高效的,通过建立质控指标体系和优化流程等,有效提升了医疗服务质量,改善了患者就医体验。
【摘要】肝脏四级日间手术是肝脏日间手术推广的瓶颈。解放军总医院第一医学中心肝胆胰外科医学部经过多年探索,总结了一套安全且有效的肝脏四级日间手术全流程管理模式,从患者和病种选择、围手术期管理、术后随访3方面建立了制度化和标准化的肝脏复杂日间手术评估体系,为肝脏复杂日间手术的开展与推广提供了参考。
【摘要】目的构建一套科学、合理的中医类综合医院专科能力评价体系。方法通过文献梳理与专题小组讨论构建评价体系初步框架,并结合专家咨询与层次分析法确定评价体系指标构成与各指标权重。使用TOPSIS法、RSR法以及两者模糊联合法,基于4所中医类综合医院的填报数据,对评价体系进行应用验证。结果构建的评价体系共包含中医药服务能力、中医临床技术水平、医疗质量、发展能力等4个一级指标和44个二级指标,在所有模拟验证方法下,医院A专科能力水平均为最优,其余医院专科能力水平排序存在差异。结论所构建评价体系能够客观评价中医类综合医院专科能力,可为加强中医专科能力建设、提升中医专科医疗服务水平提供决策支持。
[摘要】学科建设是一院多区医院夯实根基、塑造竞争优势的关键。以某一院多区公立医院学科建设管理实践为例,阐述了差异化的院区功能定位与学科布局、分类分层次资源支持体系以及统一的学科管理架构、医疗技术更新机制、人才引育与差异化分配机制、科研创新转化体系、学科量化评估体系等。认为,一院多区公立医院可遵循“同质化管理、差异化布局、协同性发展”的学科建设思路,立足于多学科塑造整合优势,着眼于各学科不同院区培育比较优势,差异布局,协同发展,确保学科高效率建设。
【摘要】学科主任领导下的诊疗组是学科基本组织单元,是医生资源新组织模式。通过总结医院主诊医师负责制管理制度的主要做法,分析了制度运行中存在的问题,并提出要坚持临床科室主任领导负责制,完善人事相关制度,理性看待人才的合理流动,考核指标应与医院发展战略相适应。
【摘要】目的构建大型综合医院院内 5min 急救体系,保障紧急救治和生命支持需要。方法从系统全局全要素出发,在某大型综合医院构建院内 5min 急救体系,包括建立急救管理小组,组织人员培训,设置网格化布局,统筹管理全院急救药品、器材、设备,建立急救广播通报系统,明确工作人员急救职责,确定急救小组抢救定位,规范急救事件及演练记录,定期分析与改进等。结果院内 5min 急救体系运行以来:126场急救演练中,急救小组平均到达时间为2.43min,5min 内到达率达 100% ;262例急救事件中,急救小组平均到达时间为 2.31min,5min 内到达率达 100% ∴ 肺复苏后自主呼吸循环恢复成功率、急诊抢救室患者死亡率、抢救车内药品与器材完整率均有所改善。结论院内5min 急救体系的建立能够提升大型综合医院高风险意外事件紧急救治效率和医疗服务质量。
[摘要】持续推进护理信息化建设,促进信息技术与护理工作深度融合,有助于提升护理服务质量。护理程序是护理工作的核心,标准化护理术语是护理信息化建设的基础。某儿童专科医院以护理程序为框架,依托NNN系统,将具备专科特色的护理评估、护理诊断、护理计划、护理措施、护理评价各环节内容按照标准化护理术语编写,输入护理信息系统,并将护理信息系统与院内系统相关联,实现护理程序的智能化指引,辅助护理管理决策,提高了护士工作效率,改善了患儿就医体验,提升了护理管理水平。
【摘要】目的对患者意见领袖(POLs)通过社交媒体参与患者健康管理的相关研究进行范围综述。方法系统检索国内外数据库中相关研究,检索时限为建库至2024年6月27日。从POLs身份类型、信息支持类型、角色特征、干预范围与内容、评价指标等方面分析纳入文献。结果最终纳入分析35篇文献。POLs身份类型包括医护型和非医护型,通过社交媒体提供的信息支持类型包括事实信息、意见、个人故事、情感、网络互动和有形支持等,角色特征包括专业知识和经验、信息传播能力、广泛影响力、主动性和责任感。POLs以健康信息传播、健康风险防控、疾病管理、心理与情感支持等方式参与患者健康管理。评价指标包括过程性指标和结局性指标。结论差异化匹配POLs,精准链接患者健康管理需求;发挥双主体POLs优势,协同赋能患者健康管理;合理选择评价指标,全面评估POLs健康管理效果。
[摘要】探索将目标与关键成果法(OKR)和数字技术相结合,建立公立医院职能部门绩效管理新模式。通过因素计分法,建立集岗位、工龄、学历因子的岗位积分制绩效分配体系和OKR积分绩效管理模式,并搭建职能部门 OKR绩效管理数字平台。经实践发现,OKR绩效管理模式具备目标导向、量化考评、精准激励等优点,能够实现优劳优得,人员岗位晋升动态管理,并提升员工满意度。OKR绩效管理体系将医院、科室、个人绩效价值串联并可视化,可为公立医院职能部门绩效管理提供思路。
【摘要】目的构建不同类型临床科室编制配置模型,为提高公立医院人力资源配置效率提供参考。方法通过分析政策文件资料提炼编制配置依据,采用问卷调查法和专家访谈法获取实证数据,结合国家政策导向及公立医院高质量发展要求,增设效率指标、手术操作倾斜及学科定位等调整因素。结果构建了医院总编制测算模型,以及内科、外科、门急诊、平台科室及护理5个不同类型的编制配置模型。实证研究显示,样本医院应用编制配置模型5年来达到了编制动态调整、人员结构优化及运营效率提升等效果。结论所构建临床科室编制配置模型具有较好实用性,能够实现编制随床位数、工作量等因素变化而动态调整,促进了公立医院临床人员优化配置。
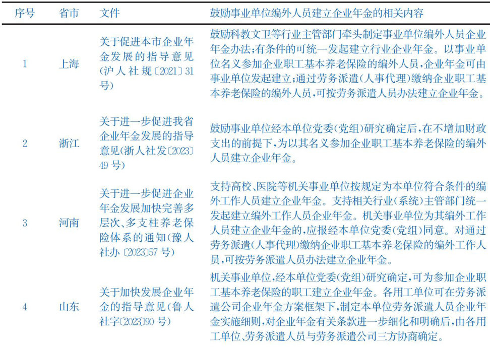
【摘要】构建适合公立医院特点的企业年金制度对于保障编外人员权益、促进医疗卫生事业发展具有重要意义。聚焦公立医院双轨制下编外人员参加企业年金这一现实问题,通过现状分析与实践研究,揭示当前公立医院编外人员参加企业年金面临的主要困境,包括制度设计僵化、筹资压力大、管理难度大以及政策协调不足等。提出完善顶层设计、创新筹资机制、加强分层分类保障以及优化投资管理等破解路径。
【摘要】目的对上海某院互联网医疗智能预问诊系统运行情况进行评估,提出优化建议。方法基于SE-RVQUAL模型构建评估指标体系,对比2020年—2022年互联网医疗智能预问诊系统运行数据,分析运行效果。结果构建了包含4项一级指标和14项二级指标的智能预问诊系统评估指标体系。以内分泌科为例,从患者、医生和医院管理维度阐述系统应用情况。结论借助智能预问诊系统,结合病种专科特点以及区域患者定位,提出系统优化、流程优化、模型优化等建议,以拓展应用边界和发展模式。
【摘要】目的提高气道造口患者家庭气道护理合格率。方法开展问题解决型品管圈活动,通过现状查检、原因解析、对策拟订,从多学科协作构建患者家庭参与式延续护理模式以及制作自动湿化吸痰管和气管切开湿化防护罩、气管切开痰兜及痰标本留取盒盖、气道湿化液管道放置盒及气道管理收纳盒等方面进行干预。结果气道造口患者家庭气道护理合格率从活动前的 63.43% 提高至活动后的 84.19% 。结论开展品管圈活动,可以有效提高气道造口患者家庭气道护理合格率,提升家庭气道护理质量。
[摘要】目的 分析预存式自体输血(PABD)在临床择期手术患者中的应用现状,进一步明确 PABD适应证,为避免血液资源浪费提供参考。方法收集 2018年1月-2023年12月在某院行择期手术的3038例患者PABD相关资料,探讨 PABD在临床科室的分布、回输率及弃输率,并分析其与术中出血量及术前血红蛋白(Hb)水平的相关性。结果2018年到2023年医院PABD回输率呈增长趋势,且弃输率明显降低( ?P<0. 05 。开展PABD较多的科室为淋巴外科、妇科、骨科、胸外科、胃肠外科及腹膜肿瘤外科;产科、胸外科及骨科等科室PABD弃输率较高。出血量 <600mL 组患者PABD弃输率明显高于 600mL~1000mL 及 组 (P<0.05) ;术前 Hb?150g/L 组患者PABD弃输率明显高于其他各组( P<0.05 。出血量 <600mL 、年龄 <40 岁、Hb含量 ?150g/L 均可造成PABD弃输率增高( P< 0.05)。结论PABD值得推广应用。对于符合PABD采集标准且术中出血量多或Hb水平较低的患者,建议术前进行PABD采集;而术中出血量 <600mL (特别是年龄 <40 岁及 Hb?150g/L? 患者及术前 Hb?150g/L 患者,不建议术前采集贮存式自体血。
【摘要】目的探讨全自动血液交接冷藏流水线确认方法。方法研发全自动血液交接冷藏流水线,对关键性能参数进行验证,包括血液数量清点、全血重量、血液表面温度监测等。结果全自动血液交接冷藏流水线血液数量清点准确性符合率达 100% ,流水线与电子称的血液重量一致,血液表面温度监测满足质量标准。结论全自动血液交接冷藏流水线在数量清点、血液重量控制及血液温度监测等方面表现出数据稳定性优势,能够确保血液交接过程的准确性与可靠性,对于智慧血站的标准化和规范化建设具有推动作用。
【摘要】基于医联体管理视角,以脑卒中康复为实践载体,通过名中医工作室建设,重点强化区域康复诊疗的关键节点支撑能力,有效增强区域康复医疗资源的联动性,融合传统中医优势技术与西医现代康复技术,建立标准化、同质化的全程康复诊疗体系,显著提高了脑卒中患者康复服务的可及性与连续性。研究表明,基于名中医工作室构建医院一社区结合的脑卒中康复模式,可有效提升区域内医疗资源协同效能,为构建区域中西医协同发展的高质量康复服务体系提供参考。
[摘要】公立医院向高质量发展凸现数据要素作为新质生产力的重要性。公立医院数据治理中面临数据格式标准不统一、决策缺乏数据支持等问题。新疆生产建设兵团第一师医院通过成立数据治理工作小组、明确职责分工等措施,构建数据治理标准化路径;开发数据指标报表系统,涵盖多项关键指标;实现数据在决策、管理、考核等多方面的应用,推动了医院精细化管理。
【摘要】“互联网 + 医疗健康”是优化医疗资源配置,提升基层医疗服务能力的重要路径。总结了宁夏回族自治区“互联网 + 医疗健康"的建设经验,指出了编制不足导致基层专业人才“留不住”,分配模式未确定导致后续发展困境,现有政策偏向影响借鉴价值等问题。提出做好基层人才引留,提升专业化人才配备;加快推进绩效考核,完善政策评估;完善服务定价机制,发挥医保支付激励作用;注重远程医疗建设,增加模式的可迁移性等政策建议。
【摘要】目的梳理公立医院党建研究的现状及热点问题,为公立医院党建研究提供参考。方法以“公立医院党建"为检索词,在中国知网(CNKI)数据库中检索 2012年11月8日-2024年8月31日的文献。应用可视化工具VOSviewer对符合条件的文献进行分析。结果2012年11月8日—2017年发文数量较少,2018年—2022年发文数量逐年增长,2022年发文数量最多,2023年—2024年8月31日发文数量呈下降态势。《现代医院》是公立医院党建发文数量最多的期刊。研究机构主要集中于国家卫生健康委及其直属单位、高校附属医院等。“党建引领”“高质量发展”是研究的热点领域。结论公立医院党建研究仍处于探索阶段,需提升公立医院党建研究的广度和深度,加强研究机构间的合作交流,开展创新性研究,增加高水平文献的发文数量,不断提高研究价值。
2024年甲辰龙年年末,我有幸收到《中国卫生质量管理》杂志社的征文邀请,2025年恰逢该杂志创刊30周年。邀请我结合自身成长经历讲述与杂志的故事,仅思忖片刻,便欣然应允。时至乙巳蛇年的立春,我执笔记录下与杂志相伴20年的成长历程。 我本科毕业于天津大学工业工程专业,后跟随天津大学质量管理领域导师攻读硕士学位,以企业为研究对象,系统研习国内外具有代表性的质量管理理论和方法。2004年硕士毕业后,我