在教育内卷的形势下,“如何培养孩子的自律能力”是很多家长关注的问题。家长发现,虽然为孩子做了很多,陪娃写作业至深夜,给孩子安排各类补习班,结果却适得其反,孩子叛逆情绪更加强烈,缺乏自主学习的动力。我也卷入这种焦虑中,当今社会形势下,能培养出一个健康又积极向上的孩子吗? 在孩子幼小衔接阶段,我一直纠结“要不要让孩子提前学习拼音”。在一次读书会上,《自驱型成长——如何科学有效地培养孩子的自律》这本书
摘要:采用CiteSpace工具对中国知网《中国特殊教育》期刊中1995—2025年关于“心理”主题的1086篇文献进行分析,通过绘制可视化图谱识别研究热点、演进与趋势。结果显示,特殊教育领域“心理”研究尚未形成核心作者群体,研究者合作网络尚未成熟,存在较大合作空间;研究热点涵盖心理健康、流动儿童、社会支持、心理理论、自尊、特殊教育、儿童、心理资本等8个主要方面;其发展轨迹大致分为三个阶段,研究文献数量呈波动性增长趋势,未来研究潜力巨大。
摘要:基于生态系统理论的基本观点,特殊学生在融合环境中面临的心理健康挑战不仅源于个体特质,更受到从微观到宏观多层次因素的共同影响。应从强化微观系统支持、打通中观系统联动、完善外层系统资源、优化宏观系统政策与文化环境、关注时间系统动态适应等方面入手,构建一个多层次、动态衔接的支持性生态系统,以促进特殊学生心理健康发展,提升融合教育的质量与成效。
摘要:听障学生心理健康水平显著低于国内常模和同年龄组健全学生,利用数字技术赋能听障学生心理健康教育,提高听障学生心理健康水平,是教育工作者必须面对和亟待解决的现实问题。概述了听障学生心理健康发展的水平与特点,剖析了个性化学习支持与定制化心理服务、辅助沟通与交流、心理健康教育模式变革、社会融入与生涯辅导共四条数字技术赋能听障学生心理健康的实践路径,提出了数字技术赋能听障学生心理健康教育未来发展的方向。
摘要:特殊需要学生的学习心理特征和情绪情感体验具有鲜明特点:词汇广度、句子流畅性等方面表现较弱,计算速度较慢,正确率较低;普遍存在焦虑和抑郁等情绪问题,对积极情绪的理解优于消极情绪,所属群体及外部的支持能提高其幸福感。据此,为了特殊需要学生更好地发展,提出家校社协同干预、适配学校分流、艺术与认知多通道训练、数字化文本优化、生活化教学等教育建议,助力“健康第一”“个性化教学”等政策目标落地。
摘要:融合教育是特殊需要学生主要的安置方式,在学生群体多元化的背景下,融合教育教师面临心理健康教育的挑战。融合教育教师心理健康教育素养指教师为了有效促进含特殊需要学生在内的所有学生心理健康发展,所必须具备的情感态度、专业知识及技能的综合体现。为促进该素养的提升,国家应在政策层面予以保障、引领,学校层面应构建支持性环境,个人层面应激发教师自主发展动力,社会层面应营造协同氛围。
摘要:特殊儿童家长的心理健康状况影响特殊教育政策的实施与特殊儿童的成长。在养育特殊儿童的过程中,特殊儿童家长面临养育倦怠、亲职压力、焦虑抑郁情绪等多重问题。家长的心理健康状况受个体、家庭、社会等多方面因素影响,未来可从重视家庭关系、提升积极心理品质、丰富社会支持资源等方面提升特殊儿童家长心理健康水平。
摘要:表达性艺术治疗借助游戏、音乐、绘画、沙盘、舞蹈、戏剧等丰富的艺术媒介,以非言语的独特沟通方式助力个体抒发内心思绪、感受与体验,实现心理疗愈。创新性地将传统心理课堂教学模式与表达性艺术治疗相融合,提出全感唤醒、全情体验、全新重塑、全域融合的“四全”课堂教学模式,并以亲子沟通主题教学为例深入探讨该模式在心理课中的实践运用。
中图分类号:G44 文献标识码:B 文章编号:1671-2684(2025)35-0034-04 【活动理念】 同理心,最早由人本主义心理学家罗杰斯提出,又称共情,指能够设身处地感受和理解他人的处境及感受,并能以恰当的方式将这种理解传达给对方。同理心是增进人际关系的重要润滑剂,同理心的培养能够增强小学生的亲社会行为,促进同伴间的人际交往[]。 对于小学高年级学生,他们的情绪体验更加丰富,对于
中图分类号:G44 文献标识码:B 文章编号:1671-2684(2025)35-0038-03 【活动理念】 本课选自江苏凤凰科学技术出版社《心理健康教育》(高一年级)教材第九课。高中阶段,因青春期身心急剧变化,学生常会感受到强烈的不安和焦虑,来自他人的关心和支持能够帮助个体获得认同感和归属感。然而,关心并非总能发挥积极作用,有时会适得其反。究其原因,主要在于个体人际智能发展尚不成熟,对心理
中图分类号:G44 文献标识码:B 文章编号:1671-2684(2025)35-0041-04 【剧情简介】 高一学生凌霄深陷无效内卷,盲目刷题,焦虑情绪不断加剧。好友陈逸星察觉其异样,想通过参加羽毛球比赛帮她排解,却因误会导致关系僵化。一封道兼信打破僵局,叩开了凌霄內心。她以成长型思维重新审视生活,逐渐摆脱盲目内卷。再次拿起羽毛球拍时,她直面落后的恐惧,找到了适合自己的努力节奏,学会了将内
摘要:一名高三学生因二模数学失利陷入心理危机,紧急求助。心理教师构建了“评估唤醒一重构认知一再评估赋能”的标准化考后心理急救流程:运用生命树卡牌引导学生自我觉察,唤醒自我力量;基于叙事疗法,通过问题外化引导学生将考试与个人价值解构,借助生命线技术及隔空对话技术助其调整考试认知,建立弹性自我认知;最后采用生命树卡牌评估和彩虹卡赋能,帮助学生重拾信心,辅导效果较好。
摘要:一名高二女生因长期的家庭情感忽视、学业压力及自我价值感低下,出现持续情绪低落、自伤及自杀行为,新学期刚开学后主动来到心理辅导室求助。心理教师采用“一次单元咨询模式”及“伤口处理五步骤”框架,通过建立信任关系、实施家校协同、开展认知重构与情绪调节训练等系统性干预,最终帮助该生获得专业医疗帮助,家庭支持系统有效改善,自伤行为停止,情绪状态趋于稳定。
摘要:分离式生涯教育存在教育目标偏离、教育过程断裂、教育评价错位等问题,制约了协同育人效能的发挥。构建以家庭、学校、社会为主体的生涯教育“教联体”,有助于打破壁垒,促进信息、资源与责任的有机融合。以交叠影响域理论为基础,通过目标共建、权责明晰、资源整合、课程优化和评价动态等路径,形成协同育人合力,推动高中生涯教育“教联体”在深度协作中提升质量与实效,为学生全面发展与终身发展提供坚实保障。
摘要:教育部等十七部门联合印发“教联体”工作方案,助力发挥校家社协同合力,然而家长的教育参与度比较低,已成为制约因素。目前家校工作中家长的参与不足表现为三个方面,动力缺少:“你们要”思维;能力不足:“我不行”理念;立场对立:“我”VS“你”视角。在自我决定理论视域下,可以通过三种策略提升家长的教育参与度:增强家长的自主性,变“你要”为“我要”;提升家长的胜任感,变“你能”为“我能”;增强家长的归属感,变“你们”为“我们”。
摘要:来自大凉山偏远地区、接受资助的学生群体——中职“索玛花”学生普遍存在深度自卑、自信心不足等心理问题,严重制约其学业与人生发展。聚焦自信心提升目标,设计并实施了一套基于格式塔疗法的团体辅导方案,系统运用“觉察接触循环”“探索内在批判”“空椅对话”“力量体验”等核心技术,通过五个结构化的体验活动有效促进成员自我觉察、释放压抑情绪、整合内在冲突并唤醒内在力量。该方案为运用格式塔团体辅导技术深度介入中职资助育人工作、有效提升困难学生群体自信心提供了可借鉴的实践路径。
摘要:激发学生学习内驱力是提升教育质量的关键所在。当前班主任激发学习内驱力存在三个难点:学生个性化需求凸显,统一的激励模式无法满足;学生心理韧性较脆弱,即时的激励效果难以持久;学生学习价值感缺失,外部压力削弱其内在动力。而动机访谈技术在激发学习内驱力方面具有三方面优势:化解矛盾心理,增强自我效能感,联结内在价值观。因此,班主任可以通过运用动机访谈技术深化个别谈话、创新班会设计、重构家校沟通和重塑班级生态,从而激发学习内驱力。
摘要:通过分析小学生数学学习挫折感的内外部成因,阐述过程性评价的概念、特点及其与终结性评价的差异,提出设定阶段性目标与反馈、采用多元评价方式、关注非智力因素评价、实施差异化评价等具体实施策略。实践表明,过程性评价能够有效降低学生焦虑,增强其学习信心,培养成长型思维,促进积极归因,对提升小学生数学学习效果、促进其心理健康发展具有重要意义。
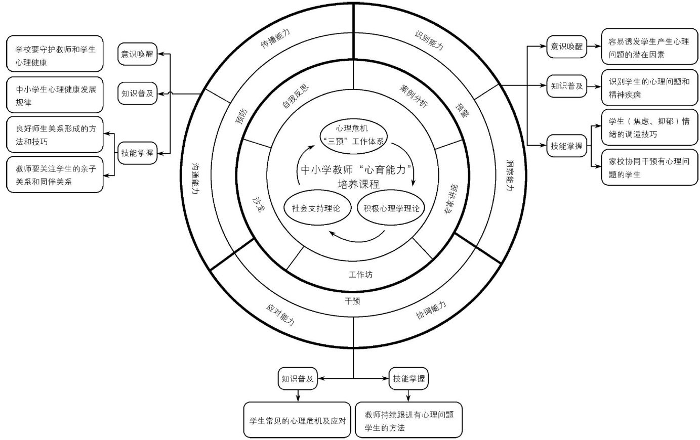
摘要:当前中小学教师的“心育能力”整体有所提升,但仍普遍存在专业认知不足、知识储备不够、实践技能薄弱等问题,亟须通过系统化针对性的培训来支持和强化教师“心育能力”。以中小学全体教师为对象,聚焦于教师“心育能力”的提升,精心打造并实践“六三五”校本研修课程,旨在精准对接教师在教育教学一线的实际需求,积极应对学生心理健康问题的严峻挑战,为教育高质量发展注入新的活力。该课程目前在市内八所学校付诸实践,有效提升了参训教师的“心育能力"。
摘要:孩子从小学步入初中,面临着“三大变化”——学业升级、社交新局及身心巨变。家长应适时转变角色,将自身定位为“导航员”,从认知能力的衔接与提升、社交能力的衔接与发展和心理素质的衔接与培养三个关键层面对孩子进行有效引导,帮助其顺利跨越小初衔接的成长挑战,同时家长应注重自身的调适与支持系统建设。
中图分类号:G44 文献标识码:B 文章编号:1671-2684(2025)35-0079-02 赵姨娘,《红楼梦》中贾政之妾,贾环和贾探春的生母。她性格粗鄙、愚昧却又爱争强好胜、搬弄是非,连亲生女儿探春都说她“这么大年纪,行出来的事总不叫人敬伏”。这位赵姨娘自身的性格特征及其教育行为,堪称家庭教育的反面教材。翻开原著,让我们从心理健康教育的视角,结合小说细节剖析赵姨娘的性格缺陷与教育误区,并探