【热点综述】 截至2025年6月底,我国5G基站总数与2020年相比增长了5倍达到455万个,千兆宽带用户增长了34倍达2.26亿户,算力总规模位居全球第二;2024年,我国人均数据生产量是“十三五”末的2.2倍;我国人工智能专利数量占全球总量的60%……2025年是“十四五”的收官之年,也是推进数字中国建设10周年。一连串新鲜出炉的数据,展示了近年来数字中国建设的新亮点、新突破。 【时事热点
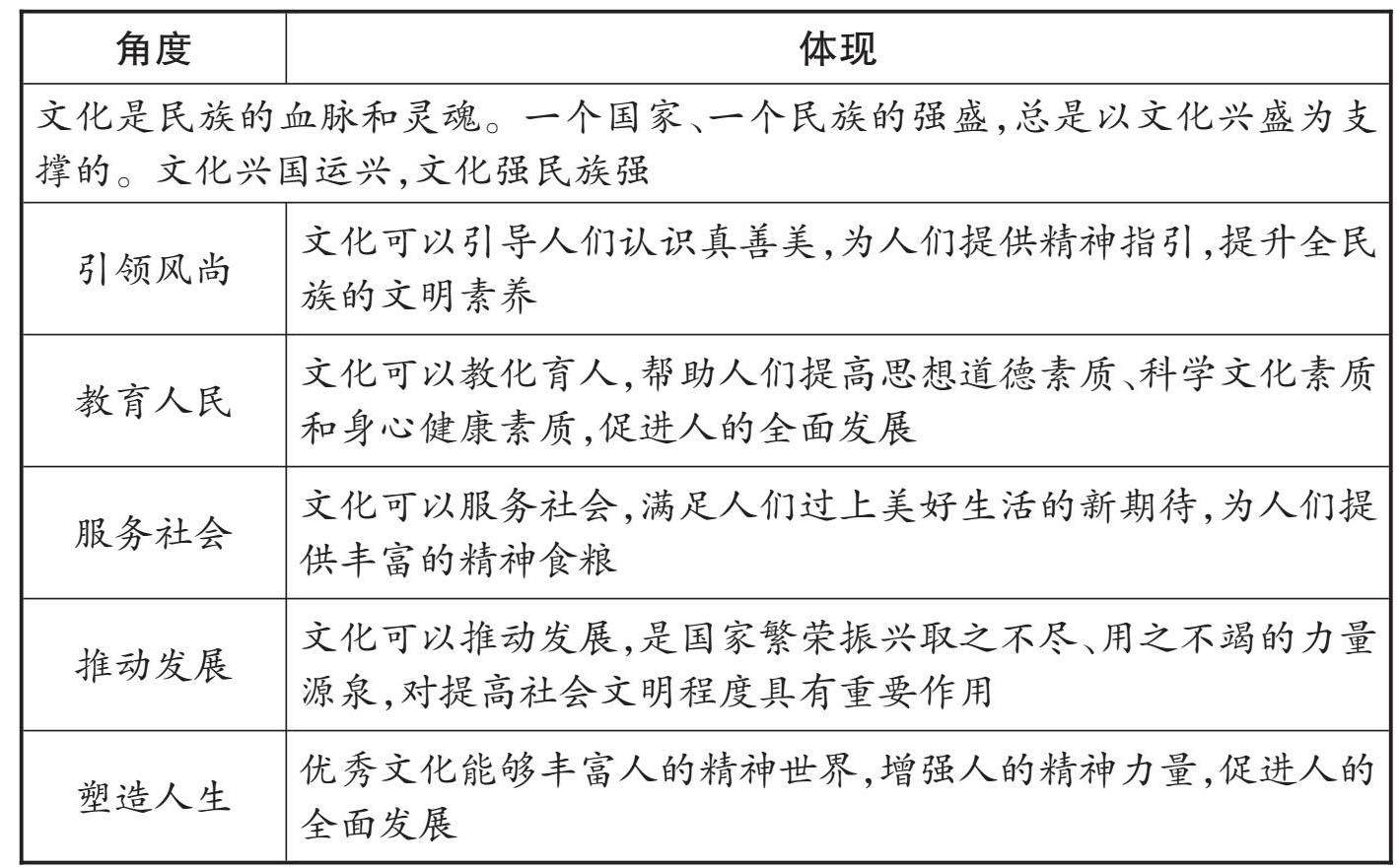
重难突破 1.文化的内涵与功能 (1)内涵 一般来说,文化一词有广义和狭义两种理解。广义的文化是指人类认识和改造世界的一切活动及其创造的物质成果和精神成果。狭义的文化是相对于经济、政治而言的人类的全部精神现象,既包括世界观、人生观、价值观等具有意识形态性质的内容,又包括自然科学和技术等非意识形态的内容。 (2)功能 [角度 体现 文化是民族的血脉和灵魂。一个国家、一个民族的强盛,总是以文
一、单项选择题 1. 近年来,一场又一场群众自发组织、村民当主角、“土”味十足的“村晚”“村BA”“村超”等文化体育活动刷爆全网,收获大量好评。这些活动既丰富了群众精神文化生活,又拉动了当地经济发展,让人们见证了乡村文化振兴的深厚力量。据此,下列说法正确的是( ) ①乡村文体活动的火爆源自于当地文化的繁荣与发展 ②大力发展乡村文化事业能满足人民全部的文化需求 ③文化与经济相互交融,要以文