【热点综述】 2025年4月,习近平总书记在部分省区市“十五五”时期经济社会发展座谈会上强调,“以高效能治理促进高质量发展和高水平安全良性互动”;2025年5月,习近平总书记在河南考察时强调,新时代新征程,要“以高质量发展和高效能治理”奋力推进中国式现代化。高质量发展是全面建设社会主义现代化国家的首要任务,而高效能治理则是实现高质量发展的有效保障和基础支撑。只有将二者有机结合,才能在复杂多变的国
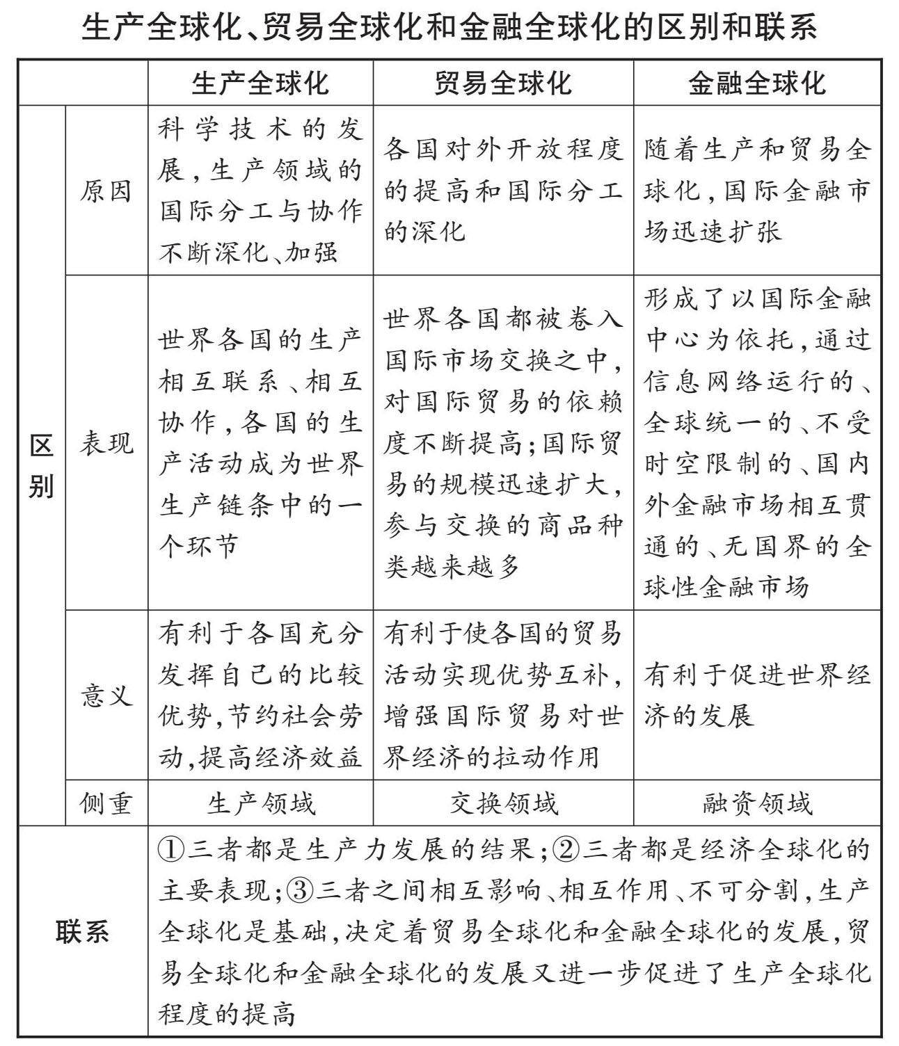
重难突破 1.经济全球化 (1)含义:当今世界经济的一个显著特征是商品、服务及技术、资金、劳务等要素,通过日益频繁的国际贸易、国际金融在全球范围内迅速流动和广泛配置,世界经济出现了高度融合的局面,这就是经济全球化。 (2)主要表现:生产全球化、贸易全球化和金融全球化。 (3)影响因素:①经济全球化是社会生产力发展的客观要求和科技进步的必然结果。②经济全球化加速发展的根本动因是世界各国对本国
一、单项选择题 1. 目前,越来越多的跨国公司深度融入中国产业链、供应链,化身投资者,加深加快本土化合作、加快创新引进,让中国大市场变成世界共享的大市场。这反映出( ) ①跨国公司利用中国的比较优势组织生产以破除国际贸易壁垒 ②跨国公司能推动全球资源配置的优化和全球科技合作与进步 ③跨国公司的大规模发展为经济全球化提供了强有力的重要载体 ④我国不断地降低市场准入门槛,能够引领世界经济的