【热点综述】 2025年是中国人民抗日战争暨世界反法西斯战争胜利80周年。在中国人民抗日战争和世界反法西斯战争胜利80周年之际举行各种纪念活动,铭记历史、缅怀先烈,弘扬伟大爱国主义精神、伟大抗战精神,意义重大而深远。 【时事热点1】进一步弘扬伟大抗战精神 2025年9月3日上午,在北京天安门广场举行了纪念中国人民抗日战争暨世界反法西斯战争胜利80周年大会。 在抗日战争的壮阔进程中,中国人民
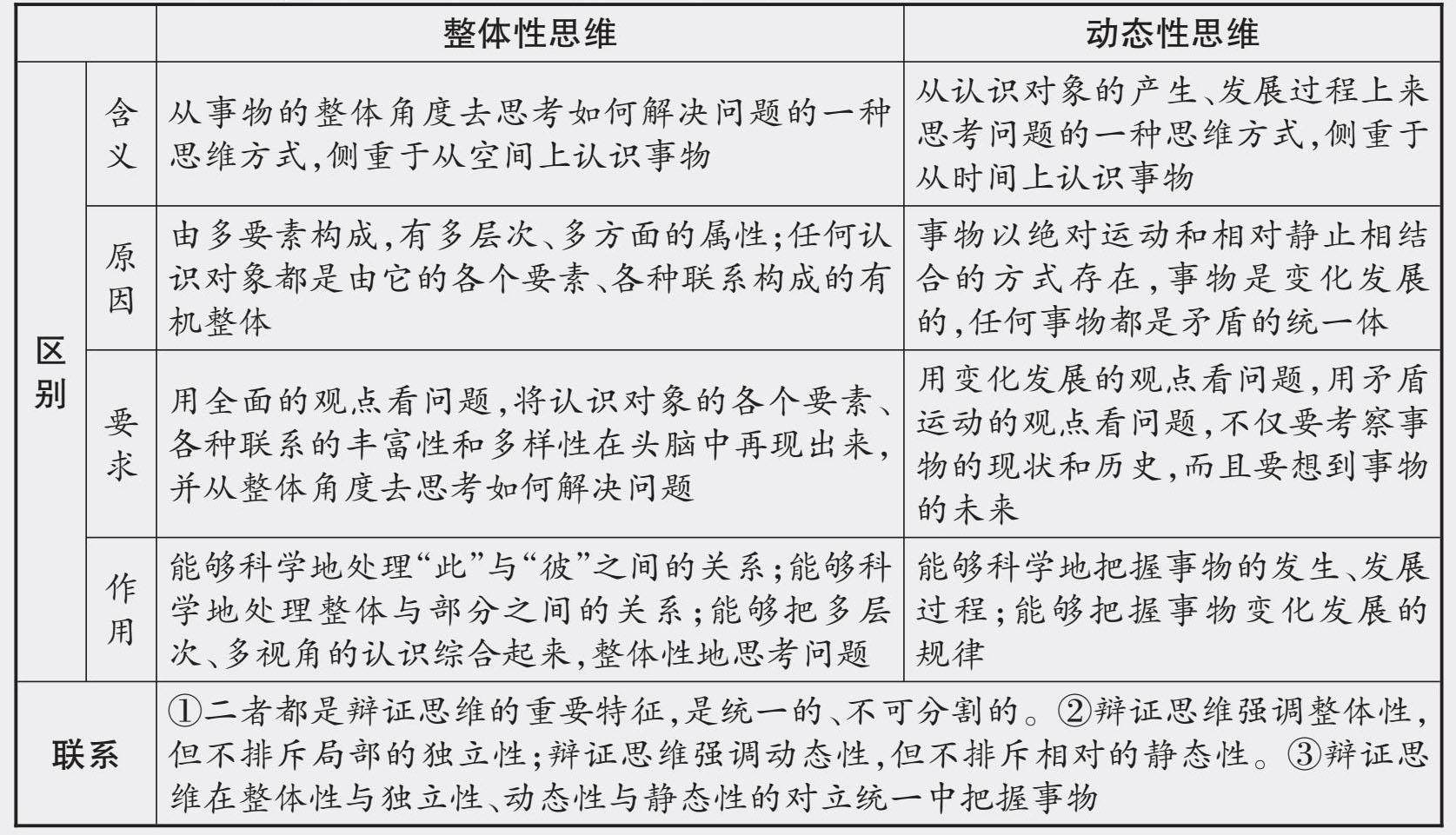
重难突破 1.辩证思维 (1)含义:辩证思维是用联系、发展、全面的观点看待事物和思考问题,其实质和核心是运用矛盾分析方法,在对立统一中把握事物。 (2)特征:整体性和动态性。 (3)意义:学会辩证思维,我们就能对事物看得全、看得深、看得远、看得活、看得真。辩证思维会使我们充满智慧。 2.质量互变规律 (1)含义:质量互变规律表明,量变与质变是事物变化发展的两种基本状态。量变即量的变化,
一、单项选择题 1. 安徽铜陵素有“中国古铜都,当代铜基地”之称。近年来,面对资源枯竭型城市转型发展的机遇挑战,铜陵坚定“工业立市、产业强市”不动摇,结合铜陵产业、生态实际,突出生态文明建设和环境保护,大力推进转型发展。该思维( ) ①用综合的结果指导人们对事物进行新的分析 ②是在分析的基础上将各个要素综合起来考察 ③坚持用辩证思维的方法分析和解决现实问题 ④坚持在辩证思维的整体性与动