摘要:数理基础相对薄弱、实践动手能力不强及创新意识缺乏等问题严重影响着人工智能类专业人才培养与产业需求的紧密对接。针对上述几个问题,该文秉持产业需求导向探索以“基础层 + 实践层 + 创新层”为指向的“三层链式”人工智能专业创新人才培养模式,并结合对三个不同层次的培养目标和属性,给出具体的“三轮驱动”及“双融合”等实施策略。此外,以多主体协同参与为基础,构建多维增值评价方式助力人工智能专业创新人才培养效果的提升。
摘要:该文针对“双碳”目标对核能人才培养的新要求,构建“专业认知—技术前沿—开放视野”一体递进的核能工程通识课程体系。通过融入“科技报国一生态责任一全球治理”思政主线,结合天津大学核能工程与先进核能利用技术课程改革实践,探索专业教育与思政教育的深度融合路径。教学效果显示,学生碳中和认知水平不断提升,碳中和内涵与外延的理解不断深化,职业使命感得到强化,课程建设与实践的成果可为同类课程建设提供参考。
摘要:该文针对全球光电技术飞速发展背景下,中国光电产业面临高端芯片依赖进口、亟需突破“卡脖子”技术的现状,聚焦于光电信息科学与工程专业前沿性、交叉性与实践性的学科特点,深入剖析当前人才培养中国际化不足、科教分离、创新能力薄弱及产教脱节等核心问题。研究旨在构建并实践一个以全球胜任力、跨文化交际能力和国际视野为核心,深度融合科研与教学、贯通国内与国际的育人新体系。通过设计涵盖学科建设、科教融合、国际合作平台的多维度框架,提出课程体系国际化、师资队伍国际化、学生国际流动、科研反哺教学等路径。该体系有效促进学生创新实践能力与全球竞争力的提升,为同类高校光电专业教学改革提供可借鉴的范式,并为服务国家战略性新兴产业发展输送高素质人才。
摘要:在全面推进乡村振兴、加快实现农业农村现代化的新时代背景下,专业学位研究生教育面临“高层次应用型人才供给不足”与“产业一线真问题破解能力不强”的双重挑战。石河子大学作为“以兵团精神育人、为维稳成边服务"的国家“双一流"建设高校,把培养“下得去、留得住、用得好”的高层次应用型人才作为研究生教育的核心目标。该文以全国科技小院发展态势为参照,立足学校办学定位、育人理念和区域需求,聚焦专业学位研究生培养质量提升,提出“知识能力构建—专业实践与课题研究—理论总结与论文答辩"三阶段递进式培养模型,并以科教融汇、产教融合“双融合”为主线,优化课程教学体系、专业实践体系、全过程培养体系与质量保障评价体系,系统构建“1个目标、2条路径、3个阶段、4大体系”的产学研联合研究生培养模式,可使研究生实践创新能力、留疆就业率、产业服务贡献度显著提升,研究形成了可复制、可推广的“石大方案”,为新时代我国边疆高校专业学位研究生教育改革提供范式。
摘要:随着动态学科的快速发展,如何有效将最新的研究成果融入传统教学中,成为当前教学改革的重要课题。该文以河流动力学课程为例,探索前沿研究与传统教学的深度融合策略。通过分析河流动力学的学科特征与发展动态,指出传统教学方法存在的局限性,并提出动态更新课程内容、创新教学方法及提升学生参与度的策略。该文还探讨通过项自式学习、翻转课堂等现代教学模式,激发学生自主学习与创新思维,增强其对前沿研究的理解和应用能力。此外,结合多元化的评估机制,确保学生在理论和实践中的全面发展。研究表明,将前沿研究与传统教学相结合,能够提升学生的学习效果,培养其综合素质和创新能力,为未来的专业人才培养和河流生态保护等领域的发展奠定基础。
摘要:随着新工科建设持续深入,工程教育专业认证不断推进,课程团队针对材料力学课程与先修后修割裂,与工程实际脱节的教学痛点问题,通过打破课程间的知识壁垒,实现跨课程知识的有机衔接;搭建体系化知识框架、构建可视化知识图谱,深化理论教学与工程实践的有机融合,创新采用多维度、多指标的综合评价体系,着力打造以“复杂工程问题解决能力培养”为核心导向的材料力学课程教学新模式。课程改革不仅有效激发学生的自主学习动力与专业探索志趣,显著提升课程教学质量,更在强化学生工程素养、增强人才培养针对性与实效性方面取得良好成效,为新工科背景下专业核心课程的教学改革提供可借鉴的路径。
摘要:课程教学是高校人才培养的第一环节,课程教学改革则是高校人才培养质量的重要支撑。为有效促进新时代高校人才的创新发展、响应国家战略需求,与时俱进推动高等教育教学改革至关重要。该文以高等院校本科生专业课程动车组技术为例,针对传统教学模式单一枯燥、学生参与度不足等问题,从教学内容、实践环节和课堂模式三方面入手,建立面向新工科专业人才建设要求的新型教学模式。通过丰富教学内容、以研促教,充分利用实验平台资源、强化实践能力培养,开展翻转课堂、鼓励团队合作等方法,让课本上的知识活起来,有效提高课堂效率,为我国轨道交通行业培养创新思维强、实践能力强、学习能力强和团队意识好的“三强一好"高素质本科生。
摘要:党的十八大以来,党中央提出加快建设创新型国家的战略任务,为我国航空航天领域创新人才培养带来新的挑战。“产教融合、校企合作协同育人"的人才培养机制,在培养航空航天领域拔尖高素质创新人才,推动科技成果转化,以及促进校企合作实现双方共赢等方面具有重要的研究和应用价值。该文深入分析现行产学研培养模式存在的问题,阐述航空航天人才产学研用“四主体一联合"培养模式的实践与成果,以探寻更加符合产业和国家发展战略需求的航空航天人才培养新模式。
摘要:该文围绕力学专业培养模式与国家发展需求的适配性问题展开,基于国家对力学专业人才的需求,分析当前力学专业教育体系中存在的主要问题,并提出相应的改革对策。通过对课程体系、实践教学、综合评价国际化培养等方面的分析,结合西北工业大学在工程力学专业人才培养改革的工作,提出优化力学专业人才培养模式的具体路径。研究强调课程内容的前瞻性更新、产教融合的深化,以及国际化视野的拓展,旨在为力学专业的教育改革提供理论依据与实践借鉴,以更好地满足科技发展和国家重大需求。
摘要:目前,在研究生教学过程中,单一学科的知识量难以满足学生跨学科研究,而紧跟学术前沿更需要学生熟练掌握专业英语,传统教学理念难以保证交叉学科英文课程的顺利开展。此方案基于重庆大学全球学术英文课程Shape Memory Materialsand EngineringApplications(形状记忆材料及其工程应用),从建立多学科融合完整体系框架、前沿科技成果的快速升级、英文环境的多维实现三个角度入手,提出学科交叉任务分解方案改革、学校资源配置改革、创新机制改革、全英文师生多重角色方案改革的四大改革方案,以点带面,由浅入深,使学生的身份发生从“学习者”“模仿者”到“引领者”“创新者”的转变,获得新时代研究生应有的学习能力、创新能力与专业素养。
摘要:环境工程专业是国家生态文明建设和可持续发展的重要支撑,在新工科建设和工程教育认证背景下进入高质量发展的新时代。全面深入推进课程思政建设有助于突破专业发展瓶颈,培养面向未来的高素质环保人才。该文提出以课程群为载体,构建“目标融合、体系融通、方法融会"的环境工程思政-专业协同育人“教育大厦”,其主要任务包括建立全面覆盖、层次递进、纵横贯通的课程思政教学体系,明确思政-专业融合的教学目标,形成多途径课程思政实施方案,完善多维度课程思政评价标准与保障机制等,从而为生态文明建设和“双碳”战略背景下环境工程人才培养提供借鉴与参考。
摘要:在新工科与课程思政背景下,工程化学基础承担着知识传授与价值塑造的双重使命。该文以立德树人为根本目标,构建“知识传授、价值引领、能力培养、创新思维、社会责任”的“五维一体”育人模式。通过两学期的教学实践,并综合运用问卷调查、前后测成绩对比等方法进行验证,该模式在课堂讲授、课程探究与拓展性学习中实现知识、能力与价值的协同统一。结果显示,学生学习兴趣、期末成绩优良率、课堂参与度、探究任务优良率和社会责任认同均得到显著提升。该模式有效推动课程从“重知识、轻价值”向“知行合一、五育并举"转变,为工科基础课程的思政教学改革提供系统性、可借鉴的实践路径。
摘要:有限元方法是目前解决工程问题的重要手段,也成为工科专业学位研究生重要的专业修读课程。针对专业硕士研究生的扩招和培养目标侧重点的转变,宁波大学有限元分析与应用基于“OBE理念教学"和“探究式自驱型学习"的理念,开展一系列的教学改革与尝试。首先面向成果导向重新梳理课程目标,在简化介绍基本原理的基础上重点拓展知识边界并着重强调使用有限元工具处理等效、分析和解决问题的能力;设置团队合作项目,通过自驱式发现、分析和解决问题的探究型自主学习,使学生主动、积极地参与课程学习,提高教学质量。课程改革完全契合研究生课程设置的要求,改革成果可以为其他工科研究生专业课程的改革提供科学参考。
摘要:当前,立体交通系统与低空智联网正处于快速发展阶段,我国正在积极推进以低空智联网为核心的基础设施建设和体系变革。在这一背景下,交通专业本科生的人才培养也必然呈现出创新与变革的趋势。高校实验室是培养创新型科研人才的重要场所,尤其是重点实验室更是将培养和教育人才置于重要位置。因此,该文围绕立体交通系统与低空智联网背景,依托重点实验室的软硬件条件与大平台、大项目,从教学模式和科研模式两方面提出符合时代要求的本科生人才培养机制,培养学生学科兴趣、创新实践能力与自立自强精神。
摘要:物联网技术是一门关于物联网基础理论、关键技术和实际应用的课程。由于物联网技术相关理论涉及的知识面广、教材内容偏多,学生在学习过程中学习兴趣不高,对于关键技术等课程知识的理解程度不深,动手实践和创新思维能力没有得到有效的培养。该文首先对物联网课程教学的现状进行针对性分析,指出当前教学过程存在的几个问题。然后,以培养学生的动手实践能力和创新思维能力为目标,提出如何调动学生学习积极性、培养学生分析与解决工程问题能力的项目式教学策略。最后,所提出的教学改革与探索方案在燕山大学自动化专业进行初步的实施,并取得较好的效果。
摘要:心肺系统疾病物理治疗作为康复物理治疗专业的核心课程,其实践导向的教学模式是该领域教育的基石。经过多年的深入探索与创新实践,课程团队发现课程发展中亟待解决的三个关键问题,教学资源的稀缺性、课程内容与临床实践的脱节,以及学生在临床思维与实践技能方面的不足。此外,课程的反馈机制与持续改进流程亦存在明显不足。针对这些问题,该课程采纳成果导向教育(Outcome-Based Education,OBE)和学生中心的教学理念,通过全面重构教学内容,确保其兼具理论深度与实践广度(“两性一度"),并构建一种创新的课前—课中一课后混合式教学模式。同时,课程还推动多元化的考核与评价体系,以促进学生的全面发展。在新医科教育的背景下,该课程的教学改革不仅为心肺物理治疗专业课程的建设提供指导和示范,而且对于提升实操性强的专业课程的教育质量具有重要的启示作用。
摘要:在高等教育转型与“立德树人"根本任务背景下,生物科学(师范)专业需破解“课程思政、专业教育、创新创业教育割裂"的难题,以契合师范专业认证与新时代教师培养要求。该文针对当前该领域融合实践表层化、领域针对性不足、评价体系缺失等问题,系统构建融合培养体系。在路径层面,挖掘生物学科的思政与“双创”契合点,搭建三位一体课程体系,并创新案例教学、项目驱动等教学方法与建设校内外实践平台;在师资层面,设计三级培育体系,打造兼具思政育人能力、专业教学能力和“双创"指导能力的“三能"教师队伍;在评价层面,依据专业适配性、产出导向等原则,构建柯氏四级全周期评价体系,并配套组织与经费保障机制。该体系为生物科学(师范)专业提升人才培养质量提供实践支撑,也为同类师范专业的思政与“双创”融合发展改革提供参考。
摘要:人工智能发展的时代背景下,我国高校人工智能医疗人才短缺问题凸显,人工智能赋能于教学是未来教学的趋势。教学课题组将人工智能和生物学教学有机结合,创新人才培养目标、教育理念,在教学方法、教学评价和教学模式上探索和实践,提升学生学习的兴趣,改革教学方法和教学内容,提高教学效率,提升教学质量,为创新人才培养提供有力的保障。
摘要:围绕立德树人的根本任务和新时代教育评价改革的总体要求,应用型高校的教师评价改革成为其走向特色化发展和实现可持续发展的重要保障。该文以新时代教师评价制度改革的相关政策为依据,深入剖析推进应用型高校教师评价改革的主要动因,并厘清改革的基本思路。在此基础上,提出构建契合自身发展需求的教师发展战略与人事制度,强化教师在选拔、培育、使用和留任机制方面的评价改革,建立校院两级及多部门协同联动的教师考核评价机制,并加强教师考核评价全过程管理的推进策略。旨在为应用型高校推进教师评价改革提供理论参考。
摘要:教学质量是教学成败的关键,基于学生中心的高校体育教学,就必须要弄清楚“学生眼中的教学质量需求是什么?”。为此,从学生视角的“教学服务"和“成长与收获"两个方面分析,得出优质教学要以魅力吸引学生、以素养征服学生、以互动带动学生、以环境服务学生、以实用性满足学生,而当下教学存在意识的随意和固化、教师综合能力更新滞后、教与用不符、教与评不实等问题,需要在“破”与“立”之间对高校体育教学进行长期的多主体协作探究,结合新时代教育、体育、教学发展新格局需求,提出以“树立新理念、构建新课程、重塑新样态、创建新机制"为依托的体育教育高质量发展新思路。
摘要:随着信息技术的迅猛发展,计算机基础课程在高等教育中的地位日益重要,混合式教学模式逐渐成为计算机基础课程教学的主流趋势。该文以某中医药大学为例,通过问卷调查、学生访谈、课堂观察和线上数据分析等方式对混合式教学模式下计算机基础课程学生参与度进行分析,探讨混合式教学模式下计算机基础课程学生参与度的影响因素,在此基础上提出相应的提升策略,以期为计算机基础课程教学改革和提升计算机基础课程教学质量提供参考。
摘要:随着教育技术的进步,混合式教学模式愈发受到高等教育领域的重视。该文探究混合式教学评价体系的设计与实施,以适应教育教学改革的需要。在归纳混合式教学发展历程及其基本原则基础上,该研究依托教学评价理论,突出混合式教学评价的独特特点,制定科学合理的评价体系设计原则,并构建相应模型。结合实际教育场景,该研究提出切实可行的实施方案与操作流程,旨在通过系统评价促进混合式教学的效果,提升教学质量。目标明确的设计原则及周密的操作流程,有望为高校混合式教学评价提供实践参考,进一步推动教学方法的创新和发展。
摘要:太原师范学院教育教学的核心理念是“学生中心,产出导向,持续改进”。翻转课堂严格贯彻“以学生为中心,以产出为导向"的培养目标,结合现代信息技术与教育教学,弥补传统教育不足,已经在国内高校中广泛运用。针对太原师范学院将翻转课堂应用于教学的现状与困惑,首先采用文献调研、问卷调查、访谈方式加以探究;随后对所收集数据进行分析并提出相应对策,从而提高太原师范学院教学水平,进而培养更加适应社会的创新型教学人才。
摘要:面向产业智能化转型需求,计算机科学与技术专业需通过系统性改造升级培养复合型人才。首先重构人才培养目标,融入人工智能、大数据等前沿技术;其次拓展学科建设重点,将产业化技术渗透至理论课程,建立“智基依托”教学模式;最后深化实践教学,通过产教融合强化工程实践与创新能力。课程体系改革注重基础理论阶梯化、专业核心系统化与实践链条一体化,形成“基础一专业—应用—综合”育人体系改造升级路径。实践表明,该模式有效解决传统专业与产业需求脱节问题,为高等教育新工科建设提供可借鉴路径。
摘要:围绕《普通高等学校健康教育指导纲要》,设计并实施大学生健康教育与健康管理课程,以提升大学生健康素养。以教授学生管理健康的技能为主线,针对《普通高等学校健康教育指导纲要》中提出的核心内容,通过理论讲授结合实践活动、翻转课堂、课堂辩论等教学方式,促进学生了解健康知识,掌握健康管理技能,提升健康素养。学生能够较好完成期末个人健康管理方案设计,切实掌握健康管理技能,提升健康素养。同时,学生对课程满意度较高。大学生健康教育与健康管理课程设计合理,满足学生的健康教育需求,教学质量较高,能够切实提高学生的健康素养。
摘要:在新工科建设背景下,流体力学课程面临课程内容滞后于产业技术发展、理论与实践衔接不足等挑战。该文以产教融合为突破口,结合成果导向教育(OBE)理念,构建“产业需求—课程重构—能力输出"三阶递进式课程改革框架。针对传统教学模式中工程案例缺失、实践场景单一等问题,提出基于“基础理论—工程应用—创新设计”的三维能力矩阵课程目标重构路径,并引入企业真实工程项目库,创新校企“双师”协同授课、任务驱动式案例教学等模式。实证研究表明,校企联合开发的含工业级仿真系统与实体实验装置虚实融合实践平台有效提升学生复杂工况分析能力,助力企业攻克技术难题,毕业生在航空航天、能源装备领域头部企业就业率提升。研究进一步提出动态化校企协作机制、数字化流体教学资源库建设等深化路径,通过强化课程内容与智能制造、新能源等战略产业的耦合度,推动人才培养供给侧与产业需求侧精准对接,为产教深度融合的工科课程改革提供可推广的实践范式。
摘要:工程训练作为新工科人才实践的重要环节并向着智能化升级,计算机辅助工程(CAE)是智能制造的重要组成部分。该文重点分析CAE在智能制造中的核心作用及其对工程实践创新设计的显著影响,对比CAE驱动设计与传统设计方法的差异,突出CAE在提升工程设计创新能力中的重要作用。通过以机械工程技术训练等实践课程为例,探讨有效融合CAE技术到工程教育的教学策略,包括教学模式、内容设计和实施过程的优化。教学实践结果表明,CAE技术的应用大幅提升学生解决复杂工程问题的能力,证实这种教学模式在培养新时代工程人才中的重要价值。
摘要:针对信号与系统课程的特点及传统教学问题,引入BOPPPS模型。以傅里叶变换时域微分性质为例,探讨将 BOPPS模型运用到课堂教学设计的具体实施,通过两次教学设计的对比,说明各要素设计注意事项,以期提升教学质量。
摘要:数学建模是数学应用的重要形式,搭建数学与现实世界的桥梁,是利用数学工具解决实际问题的重要手段。该文立足地方高师院校,以乐山师范学院为例,探讨数学建模课程的教学。提出以学生为中心的“想学”“会学"和“优学”的“三学”创新举措,让学生熟知数学建模知识,具备数学建模能力的同时实现价值塑造。
摘要:该文以仪器分析课程中的色谱法教学为研究对象,探讨基于学习通平台的BOPPPS教学模式(Bridge-in-Objective-Pre-asessment-Participatory Leaming-Post-assessment-Summary)的应用效果。通过六个教学环节与在线教学平台深度融合,设计并实施“线上预习—课堂精讲—虚拟仿真—实操验证”的“理虚实”一体化混合式教学流程。实践表明,该模式能有效提升学生对色谱理论知识的掌握度和实验操作规范性,特别是在理论塔板、色谱条件选择等难点内容上表现出显著优势。研究证实,基于学习通平台的 BOPPPS模式通过强化教学互动性和过程性评价,为仪器分析课程的教学改革提供可操作的实践路径。
摘要:结合新工科建设的目标,考虑水利改革发展的新要求,探索新形势下水利类专业教育发展至关重要。在深入分析当前水利类专业教育现状的基础上,以水利类专业发展为基础,面向新工科与智慧化的新需求,提出智慧水利平台与教学实践研究、平台资源共享、健全“企业-平台-教学"培养体系等方法,构建以培养复合应用型创新人才为目标的水利类协同育人模式,将新工科理念融入学生培养全过程,解决专业教学面临的封闭性、滞后性、空泛化等问题。
摘要:针对地方本科院校数据科学与大数据技术专业的教学,该文提出提升学生综合能力的立体化培养方案。该方案从三个方面着手。一是构建完善的课程体系,将理论与实践相结合,实施精准的教学方法;二是创新教学模式,开设“云课堂”拓展学习渠道,培养学生的三大核心能力——理论能力(加强模型与算法的理解与应用)实践能力(提升处理海量数据的实操能力)应用能力(培养解决行业实际问题的能力);三是强化校企合作,搭建实践平台,推动“项目驱动"模式的第二课堂建设,提升学生的实践经验与就业竞争力。通过这种立体化培养,提升学生的创新思维和团队协作能力,从而全面提高学生的综合素质,满足日益增长的数据人才需求。
摘要:大学物理实验在提高学生科学素质、培养学生科学实验能力、知识迁移应用能力、分析解决问题能力中有重要作用。借鉴法国精英工程师预科物理实验教学模式,该文从教学目标设定、实验内容的设置和考核方法的创新三个方面阐述在特色物理实验中进行的改革与实践效果。实验过程中注重学生对于基础知识的掌握、对于具体问题的分析解决、对于新的知识快速吸收应用及团队协作能力的培养,为卓越工程师人才培养提供有效支撑,可以为其他实验类课程提供一定的参考。
摘要:劳动教育是中国特色社会主义教育制度的重要内容,是培养社会主义建设者和接班人的重要举措。该文以环境工程微生物实验专业基础实验课程为例,通过修订人才培养方案和课程教学大纲、优化教学内容和完善教学实施方法,将劳动教育有机融合到实验课程教学过程中。基于OBE教学理念,以学生为中心,注重理论联系实践、注重劳动教育和创新创业教育的有机融入,将知识传授与价值传播、劳动实践相结合,落实立德树人教育任务之根本。针对目前环境工程微生物学实验教学普遍存在的问题进行教学改革研究,开展综合性实验、设计性实验和个性化实验多样化的实验教学,让学生在课前、课中和课后的全过程参与实验训练,以激发学生学习潜能和实践动手能力,提高环境工程微生物学实验教学效果和学生的综合素质。
摘要:大气污染控制工程是环境工程专业的主干专业课,根据传统课程教学中存在的问题,该文总结以学生为中心,产出为导向,从线上线下混合式教学,课程思政融入,多样化激活课堂以及优化考核评价体系等方面进行教学改革探索与实践。结果表明,学生更容易理解和接受知识,提高学习参与度和积极性。并且学生对环境政策、社会主义核心价值观的认同感明显增强,有利于引导他们形成正确的人生观和价值观。
摘要:“专创融合”课程体系的构建是提高学生专业理论知识和培养其创新创业主动探索精神的理想解决方案。在分析虚拟地理环境专创融合课程教学中存在的问题的基础上,提出今后该课程的改革方向,主要围绕课程设置、软硬件配置、结合“四个面向"和面向成果导向教育(OBE)理念的教学改革等方面展开。教学实践过程表明,需要结合专业特点和创新创业需要设置面向OBE的教学体系,教学成果、教学目标、教学内容、教学方法和教学评价应该紧密结合“四个面向"进行设置,这样才能使得学生在越来越难就业的环境中脱颖而出和真正培养出社会需要的人才。
摘要:金融科技的迅速发展与广西建设面向东盟金融开放门户的战略地位,对金融人才培养提出新要求。广西大学作为区域"双一流"建设高校,立足内涵式发展,以培养“五有"领军型人才作为使命,系统深化人才培养方式的改革。该文以金融市场学为例,分析金融类专业课程教学改革对人才培养的重要性,构建“课前线上预习,课中线下教学,课后能力拓展”的“线上线下混合式”教学方法,并从数字化基础设施建设与教学支持保障两个维度探讨实施路径。该研究为优化高校金融专业教育资源配置、创新教学方式、实现“五有"领军型人才培养目标提供新思路。
摘要:为落实健康中国战略,基于大学生营养健康教育的重要性及公共选修课蔬菜营养保健与烹饪的课程现状,该文分析公共选修课蔬菜营养保健与烹饪教学过程中存在的诸多问题,并以这一课程为典型案例,阐述课程内容选定、选课学生专业背景、课程目标及教学改革之前课程存在的问题。针对这些问题,分别从教学内容、教学方法和考核方式三方面提出相应的教学改革方案。实施后,该课程深受学生欢迎,提高教学资源利用率,充分调动学生的学习热情,还使学生的健康饮食理念得以树立,人文素养和动手能力得到显著提升。同时,为公共选修课的教学发展提供宝贵的借鉴经验,有助于推动高校公共选修课不断优化完善。
摘要:该文以中医药人才培养为目标导向,着力瞄准“如何培养人”这一重要问题,通过逐级拆解,将解决问题的重心回归课程和课堂,基于OBE理念的“反向设计、正向施工”策略,依托“知识传授、能力培养、价值塑造”三维度目标体系,通过一个砖头、一面墙壁、一栋建筑来逐步构建中药专业人才培养新模式;并构建具有针对性的多元评价机制,将定性和定量考核、静态和动态考核、过程性和精准性考核相结合;再根据评价结果持续优化课程体系,继而优化培养方案,通过周而复始的动态调整,有针对性地实现OBE教育理念指导下中药专业人才培养体系的构建和评价,为中药学一流专业建设赋能,为高质量中药学专业人才培养模式提供新范式。
摘要:该文采用问卷调查法了解社会各界对沈阳工业大学会计硕士培养方案的看法,以评估该方案适应性。研究结果显示,大部分调查对象认为培养目标适应社会需求,基本素质和能力中学习能力和实践能力最为重要。财务报表分析、企业税务筹划、会计综合案例等选修课程重要性评价较高,对大数据财务分析与决策、智能管理会计等体现新技术相关课程也给予高度重视,对体现工科特色的现代制造业概论等课程重要性得分排名靠后,但也介于非常重要和较重要之间。研究结果为同类工科院校会计硕士培养方案制定提供参考。
摘要:立足新文科建设要求,结合玉溪师范学院老年学专业人才培养的过往经验与未来展望,提出需以“强轴心、重交叉、注整合”为核心逻辑,打破传统培养模式的局限,构建更贴合社会需求与学科发展的新型方案。“强轴心”以核心知识、技能与素养筑牢专业根基,避免跨学科拓展导致的定位模糊;“重交叉"通过学科融合与项目实践拓展能力边界,赋能学生解决复杂老年问题;“注整合"依托资源整合与成果转化实现价值落地。三者层层递进、相互支撑,打通“从知识到技能再到行业价值"的链接,共同构建起适配人口老龄化需求的复合型人才培养体系,助力国家积极应对人口老龄化战略。
摘要:我国正在积极参与全球数字治理,尤其是数字丝绸之路法律秩序构建、营商环境的数字化升级,均对涉外法治人才的培养工作提出新要求。高质量的涉外法治人才不仅应具有扎实的法律专业素养,还应熟悉新兴数字技术及数字法治,并具备在涉外活动中维护国家安全的能力。对此,我国涉外法治人才的培养路径具体如下。一方面,系统优化与完善法学教学体系,强调科技与法治的深度融合,主要包括更新课程内容,加入人工智能、大数据等新兴科技在法律实践中的应用;构建跨学科的教学模式,促进法学与计算机科学、信息技术等领域的交叉,以培养具备综合素质的法律人才。另一方面,还应重视将国家安全、网络安全和数据跨境流动等内容纳入法学专业课程,增强学生的安全意识和法治思维,从而为维护国家安全和促进国际法治贡献力量。
摘要:课程思政是高校融合专业基础教育与思想政治教育、塑造全面型人才的有效教学模式。“三位一体"是由“价值塑造”“知识传授”“能力培养”三大目标为核心指导的课程思政改革理念。为推进高校课程思政改革进程,进一步加强未来领军人才培养,该文以矿业系统工程课程思政教学改革为例,对课程思政的“三位一体"教学目标进行深入探讨,以“三位一体"为指导,进一步挖掘该课程的思政元素并将其与课程教学进行深度融合,实现矿业系统工程的课程思政改革。
摘要:大气污染控制工程作为高等院校环境工程专业本科教育的主干课程,主要讲授大气环境领域的核心理论和先进技术,是课程思政教育的重要阵地。基于专业的教育定位和课程特点,课程组确定课程思政目标,并构建“链条式”课程思政实践体系。此体系通过深度挖掘思政教育元素、革新教学方法和建立全过程评价机制等方面,确保思政教育无缝融入课程教学的各个环节,以实现“知识传授与价值引领相结合"的课程思政目标,发挥课程的全方位育人功能。
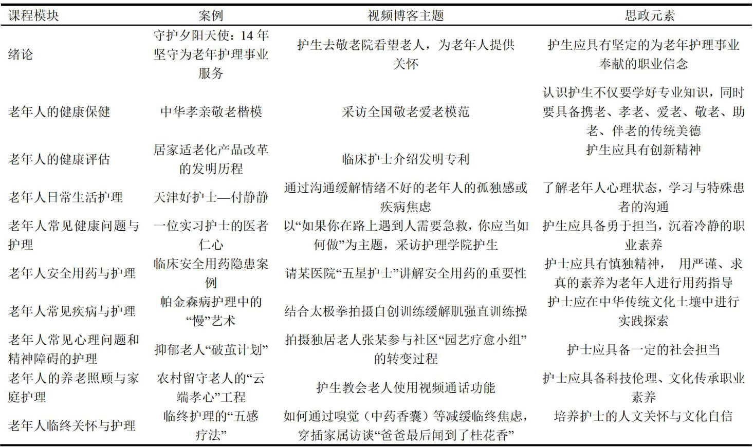
摘要:探讨案例联合视频博客教学法在老年护理学课程思政教育中的实践效果,为老年护理人才培养提供教学参考。选取专本协同育人2022级护理本科护生96人,按班级分为对照组与观察组各48人。对照组采用常规教学模式,观察组实施案例联合视频博客教学法,将思政元素融入教学全过程。课程结束后,通过问卷调查了解观察组护生教学认可度,比较两组护生关怀能力、服务老年人意愿、专业认同感及期末考试成绩。观察组护生对教学模式总体满意度达 97.9% ,多数认为该模式能促进素质提升、强化职业精神;其关怀能力、服务老年人意愿、专业认同感及考试成绩均显著高于对照组( P<0.05 )。该教学法可有效融合课程思政与专业教学,提升护生职业素养、专业认同及学习成效,契合社会对老年护理人才的培养需求。