【摘要】小学道德与法治课程倡导探究式学习,通过层级提问激发学生思维,结合情境活 动与生动案例引导学生深度探究。教师需整合课堂内外资源,创设生活化情境及实践任务,推 动学生在真实体验中践行道德认知。以教学实例阐述如何通过情境驱动、小组合作及课外实 践,促进知识内化与素养提升,实现道德意识与自我成长的有效融合。【关键词道德与法治;情境驱动;自主探究;生活化实践;素养发展
【摘要】在新课程改革背景下,道德与法治课程育人导向更加鲜明,该学科不再是一门简单的知识学科,而是一门促进学生道德品质与法治素养发展的学科。在道德与法治课堂上,教师紧密结合学生的实际生活情况,科学应用情境教学法,创设直观生动的学习氛围,让学生主动投入学习,培育他们良好的道德品质,提升法治素养。
【摘要】构建小学语文“三维过程性评价”模型,从静态的教材单元架构、动态的教师评价反馈以及学生的素养表现三个方面实现有效的过程性评价,落实素养导向下的课程实践。
【摘要】通过统整学习目标,横向梳理单元内容,纵向衔接学生认知,明确“恰当运用说明方法介绍事物”的核心目标;以情境任务为导向,构建“阅读一迁移一运用”的能力进阶体系。统整评价设计,制定阶段性评价标准,结合课时目标设计可视化支架,实现教、学、评实时互动。统整教学活动,以大任务驱动串联各板块,用小任务联动设计分层训练,助力学生从方法模仿到创造性运用,提升学生的说明性文章写作能力与语文素养。
【摘要】在立德树人的教育理念下,生命关怀教育作为德育的重要分支,与数学德育的育人目的如出一辙。但生命关怀教育仍处于“高评价,低应用”情况,数学作为学生学习的主要课程,能够包容生命关怀教育所针对的教学素材。基于此,提出在小学数学教学中渗透生命关怀教育的策略。
作业订正是小学生查缺补漏、巩固知识、完善知识结构、提升数学思维的重要环节。有效的订正可以避免错误反复出现,达到一题多解的效果,减负的同时达到了增效的目的。数学作业订正要从“形式化的订正"转化为“有思维发展意义的订正”,使学生对知识的掌握更加深入透彻,有效减少学生因为同一个问题反复出错的现象,帮助学生挖掘知识的本质和联系,通过分析自己的错误原因和错误类型,锻炼学生的自我反思能力,调整自己思考问题的
【摘要】以项目式学习(PBL)理论为框架,开发并实践以“真实问题驱动、跨学科整合”为特色的英语综合实践活动校本课程。课程设计立足教材主题,构建"主题一任务—评价”一体化的基于PBL的英语综合实践活动校本课程模型,通过驱动性问题串联语言知识、生活实践与素养目标,实现从学科逻辑向实践逻辑的转化。
【摘要】在支架式教学理论的指导下,根据信息科技新课标的要求,探究如何在信息科技编程课中更好地为学生搭建“脚手架”。从课堂教学中的情境过渡、重难点突破、小组合作、多元评价几个环节入手,结合实际案例进行剖析和验证,打造创新性课堂、综合性课堂。
【摘要】《义务教育劳动课程标准(2022年版)》指出:劳动课程是实施劳动教育的重要途径,劳动课程应以丰富开放的劳动项目为载体,有目的、有计划地组织学生参加日常生活劳动、生产劳动和服务性劳动。以“日常生活劳动”主题为例,在跨学科背景下,劳动课程任务群的设计路径为:深研课标,明确劳动素养;调查现状,分析实施策略;规划项目,促进学科融合;聚焦评价,实现五育并举。
【摘要】《他了》是五年级语文下册第四单元的作文,教师评改作文时发现,学生会不自觉以参与者身份过多地介入事件之中,使得本应作为叙事主体的“他”地位缺失。为了解决这一问题,教师可以指导学生选择合适的叙述视角、合理分配叙事容量、转变叙述方式、选择典型事例、突出主要内容等方法,在叙事中兼顾“我”与“他”的平衡,最终促成“他”的主体地位的回归。
识字教学作为语文课程的基础环节,不仅是语言能力培养的起点,更是传承中华文化的重要载体。在《义务教育语文课程标准(2022年版)》(以下简称《课标》)指导下,教师要创新教学策略,将汉字的文化内涵与识字教学深度融合,通过情景创设、跨学科整合、文化溯源等方式,激发学生对汉字文化的探究兴趣,增强学生的文化认同感,帮助学生达成知识习得与价值观塑造的双重目标。 一、情景化教学:以文化浸润激发识字兴趣 《课
【摘要加涅将学习结果分为五类,其中属于认知领域的包括:言语信息、智慧技能、认知策略,把握各类学习结果的特点,实施针对性教学更有利于提升学习效果。言语信息的学习需要研究丰富的例证并建立相关图式;智慧技能的学习应关注规则的由来,理解其数学本质,在解决变式问题中提升应用水平;认知策略的学习既要关注策略性知识的掌握与运用,也要形成良好的元认知,进一步监控与调节策略性知识,形成运用策略的自觉意识。
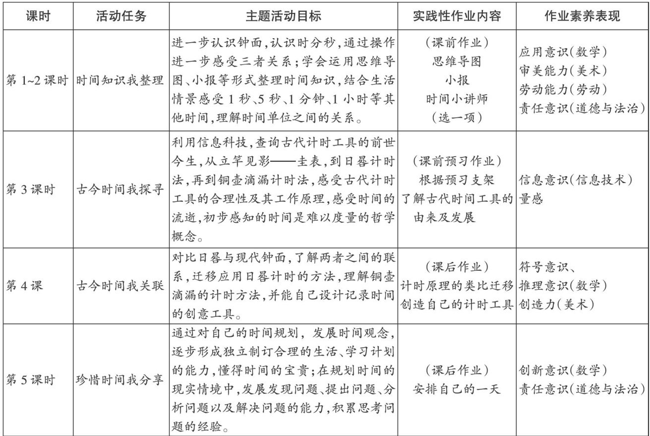
【摘要】作业的本质是“一种创造性探究活动”。本文以“时、分、秒”单元为主题,课内外结合,融合数学文化设计了“时间知识我整理”"古今时间我探寻”“古今时间我关联”"珍惜时间我分享”四个方面创新拓展作业,引导学生整体思考和迁移应用,关注计时原理,以数学文化为主线多学科融合,以学生的兴趣爱好和生活实际为出发点,凸显数学作业的知识价值、文化价值,开展生活劳动,落实学科育人价值,提升学生综合实践能力。
【摘要]新版PEP英语教材以单元主题为引领,注重英语语言学习的实践性与生活化。以三年级上册为例,结合学生生活实际设计教学策略,提出情境创设、任务驱动、家校协同等融合路径,旨在提升学生的语言运用能力和学科核心素养,提高英语教学效率。
《义务教育英语课程标准(2022年版)》(以下简称“新课标”)强调英语课程要培养学生的语言能力、文化意识、思维品质和学习能力,因此教师要重新审视教学设计,构建以核心素养为导向的新型课堂。在英语教学中要紧扣新课标,从教学目标设定、教学内容组织、教学活动设计、教学评价实施四个维度,开展好新版英语教材教学,提升学生学科核心素养。 一、教学目标的设定:从知识技能到素养发展 (一)从单一到多维化 教学
【摘要】为落实“双减”政策的要求,促进学生发展的需求以及优化科学课程的诉求,思维型科学课堂的建设应当引起科学教师的重视,帮助学生提升核心素养,搭建“思维殿堂”,实现科学课程的“减量增效”。
【摘要】语文教材中有丰富的学习资源,对于学习资源的择取、挖掘和科学利用存在着是否适切、有效等问题。以三位教师教学《搭船的鸟》为例,提出学习资源的选择应基于学情,着眼于学生的“最近发展区”,并注重实施场景的统一和调配的科学协同,以更好地促进学生学习。
著名童话大王郑渊洁在最近的一段采访中聊到热议的AI话题,他说起自己使用AI写作的感受:“我给AI下达指令,让它用郑渊洁的手法写一篇以皮皮鲁为主人公的文章,然后我设置好场景,设计好里面要出现的人物和关系,描述得很详细。AI用了4秒钟就完成了一篇作品,看完之后,我承认自己写不过AI的郑渊洁。”一位用大半生创作出上千万字童话作品的作家,在AI面前也自叹不如,这是不是令人细思极恐!确实,AI时代已经到来