各位亲爱的中国种业逐梦同仁: 岁序常易,新元肇启。新年伊始,《中国种业》如期与大家共赴新程。作为农业农村部主管的全国唯一国家级种业技术刊物,本刊始终恪守“权威性、真实性、及时性”定位,以行业导刊为使命,搭建政策宣传、科研交流与产业对接平台,为种业振兴注入智力动能。四十余载栉风沐雨,始终与中国种业同频共振,成为记录行业发展、推动科技创新、支撑产业升级的重要载体。 回望2025,“十四五”种业振兴
摘要:中药材种植产业是农业经济的重要支柱。目前,中药材种植模式仍以小农经济的种植模式为主。中药材种植产业不仅面临种植面积受耕地“非粮化”制约、科技创新基础研究不足、生产力低下等挑战,而且还存在种质资源退化与品种混乱、生产的规范化与现代化水平不足、科技与人才支撑乏力、产业体系的稳定性与组织化程度不高等困境。新质生产力作为以高科技、高效能、高质量为特征的新型生产力形态,是推动农业现代化与产业振兴的重要指引。基于新质生产力,提出构建中药材“种”“植”分离模式,将中药材生产过程中的“种”“植”两个环节进行专业化分工,旨在有效应对中药材种植产业的现实困境,推动中药材种植产业现代化升级,有效促进中药材种植产业的可持续、高质量发展,助推中药材种植区实现乡村振兴。
摘要:围绕蔬菜种业新质生产力的内涵特征、培育路径、发展现状及行业地位展开分析;探究济源市蔬菜制种产业的发展历程,梳理其培育蔬菜种业新质生产力的主要实践与成效;剖析制种企业创新能力不足、高素质劳动力短缺及国内外种业市场竞争压力等制约新质生产力发展的关键问题;并以民族种业振兴为导向,提出聚焦繁种技术、坚守质量底线、强化基础应用研究、突破种业技术瓶颈、获取优质种子知识产权、增强核心竞争力,进而做强济源种业、引领产业行稳致远的发展方向;最后从科创投入、资源整合、技术转化及人才培育等方面,提出发展蔬菜种业新质生产力的政策建议。
摘要:单核苷酸多态性(SNP)分子标记具有高密度、高通量、高精度和低成本的特点,在玉米遗传育种中应用广泛。针对SNP技术在全基因组关联分析(GWAS)基因定位、遗传多样性分析及知识产权保护等多方面的应用进行综述,并对其前景进行展望,以期为分子标记检测和玉米遗传育种研究提供信息参考。
摘要:西辽河平原作为内蒙古自治区乃至我国东北地区重要的粮食生产基地和生态安全屏障,拥有广袤的黑土资源和典型的灌溉农业区,在保障区域粮食安全与生态安全方面具有举足轻重的战略地位。然而,长期以来的高强度开垦、传统耕作方式以及气候变化影响,导致该区域面临黑土退化、土壤侵蚀、地力下降和生态功能减弱等严峻挑战。为应对这些问题,保护性耕作作为一种以农作物秸秆覆盖还田、免(少)耕播种为核心内容的现代耕作技术体系,近年来在西辽河平原得到迅速推广和应用,成为实现黑土地可持续利用和农业高质量发展的重要路径。通过全面梳理保护性耕作在西辽河平原地区的发展现状,分析其关键技术模式、应用成效、政策支持与科技支撑体系,并探讨面临的挑战与未来发展方向,以期为区域农业绿色发展和黑土地保护提供科学参考。
摘要:甘蓝型油菜(Brassica napusL.)作为全球最重要的油料作物之一,其生产稳定性直接关系到我国食用油安全。植株在生长发育过程中常遭受干旱、盐碱、低温、高温等非生物胁迫,以及病害和虫害等生物胁迫,显著抑制其正常生长发育,导致产量和品质下降。近年来,尽管在甘蓝型油菜抗逆生理与分子机制方面已取得显著进展,但关于多胁迫交叉响应机制及系统性调控网络的综合分析仍较为缺乏,尤其是在种子萌发与成苗阶段的抗逆机制研究尚不充分。本文系统综述了甘蓝型油菜响应多种逆境胁迫的最新研究进展,重点从生理生化响应、信号转导通路及关键基因功能等多维度进行整合分析,并归纳了不同抗逆调控策略(如栽培管理、外源物质应用及基因工程)的协同应用潜力。最后,对未来研究方向进行了展望,强调利用多组学整合分析、基因编辑等技术解析抗逆分子网络的重要性,以期为甘蓝型油菜抗逆遗传改良和高稳定性品种培育提供理论依据。
摘要:张掖作为我国重要的玉米制种基地,其产业竞争力对于保障国家粮食安全、促进经济发展具有重要作用。然而,当前张掖玉米制种基地在发展过程中面临着一系列问题,如田间生产成本过高、土地连作与滴灌节水技术加剧土壤退化以及基地配置与管理问题等,这些问题严重制约了基地的可持续发展。通过探讨提升张掖玉米制种基地竞争力的策略,采取加快机械化进程、恢复冬灌提升土壤肥力、优化基地配置以及营商环境等措施,助力张掖玉米制种产业的可持续发展。
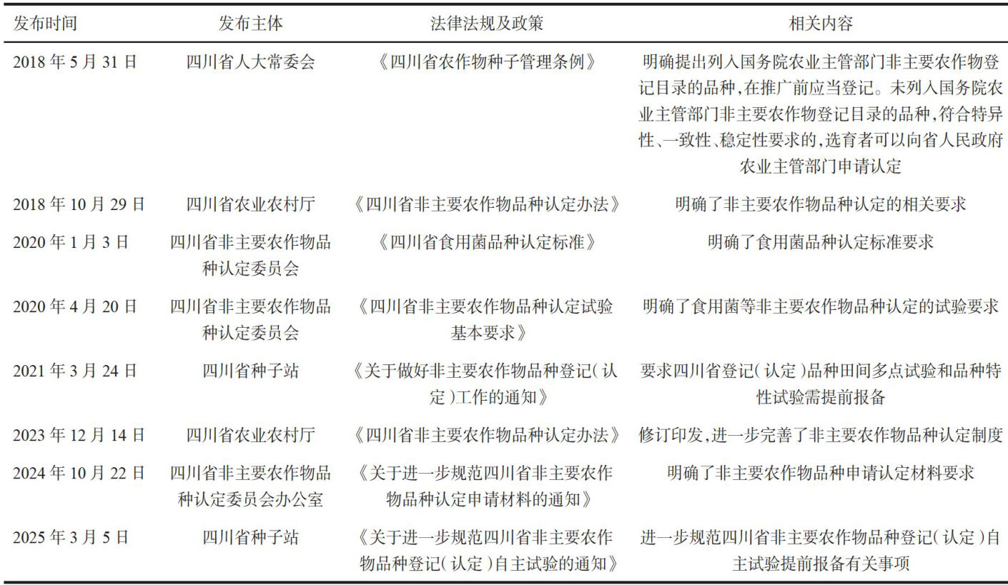
摘要:种子是农业的“芯片”,种业是国家战略性、先导性支撑产业。四川省作为食用菌资源大省和用种大省,近年来对食用菌种业的发展给予了高度重视。通过着力加强种质资源收集工作、完善育种创新体系、规范品种管理以及提升企业竞争力等一系列举措,取得了颇为显著的成效。研究立足四川省食用菌种业发展现状,系统分析其面临的新机遇与新挑战,并提出了针对性建议与对策,为打好种业翻身仗,扎实推动四川省食用菌种业做大做强提供参考。
摘要:我国的种子质量标准是强制性国家标准,是种子质量的最低要求。随着我国种业发展,种子质量标准也在不断修订提高。通过介绍我国新修订种子质量标准的主要变化,分析了标准修订的原因和实施后可能带来的影响,比较了我国种子质量标准与国际上主流种子质量标准的异同,为种子企业和农业生产提供参考。
摘要:对山西省推进农作物新品种展示示范与评价体系建设方面的实践经验和成效进行系统总结。面对农作物品种审定数量激增“多乱杂”现象突出以及农民选种困难等诸多问题,山西省积极采取加大资金投入力度、优化展示示范基地布局、创新工作推进机制、强化集成示范效果等一系列举措,成功构建了覆盖全省不同生态区域、涵盖多种作物类型的品种展示评价体系。实践表明,农作物新品种展示示范工作显著提升了良种推广效率,加速了品种更新换代进程,为保障当地粮食安全以及推动农业“特”“优”发展提供了坚实有力的支撑。此外,还深入分析了当前在推进过程中存在的问题,并针对性地提出了相应建议,以供其他地区参考借鉴。
摘要:当前我国粮食增产已转向以单产提升为主导,焦作市紧抓国家新一轮千亿斤粮食产能提升行动机遇,将主要粮食作物大面积单产提升作为核心任务,通过强化党政同责、集成“五良”协同技术、加大政策投入、创新服务机制等举措,实现粮食总产与单产同步增长。2024年全市粮食每 hm2 产量达 7546.05kg ,较全省平均产量高 1310.55kg ,居河南省首位;2025年夏粮单产持续领跑全省。同时,耕地地力稳步提升(高标准农田占比 87.4% )技术模式优化(良种覆盖率 98% )机械化水平领先(耕种收综合机械化率超 98% ),形成可复制经验。对焦作市主要粮食作物大面积单产提升成效与实践进行梳理,提炼“党政主导、五良协同、科技赋能、示范引领、政策引导”启示,为国家粮食安全与农业高质量发展提供参考。
摘要:甘薯产业作为枣庄市传统特色产业,其发展状况直接关系到农民增收和乡村全面振兴进程。近年来,山东省枣庄市依托得天独厚的气候条件、自然资源与政策扶持,大力发展甘薯产业,不仅形成了较为稳定的种植规模,还在品种结构优化与经济效益提升方面取得了显著成效。通过系统阐述甘薯种植规模、单产水平、品种结构、种植效益等生产现状及甘薯加工产业发展状况,深入剖析当前枣庄市甘薯产业在栽培、产品加工和品牌建设等方面存在的问题,并针对存在的制约因素提出相应对策,以期为枣庄市甘薯产业高质量发展提供参考。
摘要:近年来,我国深入实施种业振兴行动,种业发展受到高度重视。为全面提升农作物种子管理水平,优化肇庆市农作物种子质量检验体系,以农作物种子质量分析为切入口,总结当前肇庆市农作物种子管理现状,结合地区实际和检验结果进行深入剖析,并提出监督抽查侧重点和相应的对策建议,着力推动全市农作物种子质量监管和种子检验工作开创新局面。
摘要:安徽省颍上县作为沿淮重要的粮食生产基地,不仅水稻产业规模庞大,还拥有庄红贡米这一全国十大优异农作物种质资源。基于实地调查,分析颖上县庄红贡米种质资源保护与创新实践,评估其水稻产业在规模种植、科技集成应用、全产业链构建与绿色发展等维度的挑战,并从完善庄红贡米种质资源保护体系、科技支撑体系、绿色生产体系、三产融合机制创新等角度提出发展建议。研究显示,通过构建“稻米全产业链数字化平台”、打造“颍之上品”区域公用品牌等措施,颍上县稻米全产业链产值达50亿元以上,为沿淮地区水稻产业高质量发展提供了重实践参考。
摘要:针对蔬菜和花卉等小粒种子清选难度大、效率低的问题,设计了一种适用于多品种、小批量种子加工的小型窝眼筒清选机。阐述了整机结构组成及基于长度分离原理的工作过程,建立了窝眼筒极限转速、分离槽倾角、窝眼排列间距等关键参数的数学模型。分析了窝眼直径、筒体转速、分离槽倾角及物料特性对清选效果的影响规律,提出了窝眼直径按种子长度0.8\~1.4倍选取、筒体长径比2.0\~3.0、倾角 10~20° 的优化参数组合。试验表明,该机器对生菜种子的清选生产率达 50kg/h ,清选后种子净度 ?98% ,达到国家标准三级良种要求,可为小粒种子的高效清选提供技术支撑。
摘要:种子检验是确保农业生产安全和种子质量的重要环节,其结果的准确性直接关系到农业生产的经济效益和生态安全。根据《农作物种子质量检验机构考核管理办法》的有关要求,参照GB/T27025—2019《检测和校准实验室能力的通用要求》,系统分析了种子检验室质量控制的核心要点,从管理体系建设、检验流程、人员管理、设备管理、环境控制、标准物质管理及档案管理等方面,提出了针对性的检验室质量控制措施。通过案例分析和实践验证,总结了当前种子检验室在质量控制中存在的问题及改进方向,旨在为提升种子检验的标准化、科学化和规范化提供理论支持和实践参考。
摘要:DUS测试为品种权保护和品种审定提供技术依据,近似品种筛选很大程度上决定了测试结论的准确性和严谨性,是DUS 测试的关键技术环节。与经典的基于单个性状的近似品种筛选方法相比,基于表型距离的近似品种筛选方法容错率高、严谨性好。为构建大豆品种间表型距离,利用根据我国大豆DUS测试指南采集的410份大豆品种不同年份的测试性状数据,对测试性状的表达状态代码值的稳定性进行评价。在32个测试性状中,23个性状表现稳定(I级),5个性状基本稳定(ⅡI级),2个性状相对稳定(I级),2个性状不稳定(IV级)。根据性状表达状态代码值的稳定性、品种间代码值差异大小和性状表达变异丰富程度,选择了代码值波动范围小、变异丰富的24个性状用于构建品种间表型距离。制定了入选性状品种间代码值差异的权重赋值规则,建立了基于DUS测试性状代码值权重差异的大豆品种间表型距离,开发了基于表型距离的大豆近似品种筛选软件。研究结果为利用“表型距离 + 遗传距离”高效近似品种筛选模式进行大豆近似品种筛选奠定了基础,并为我国大豆测试指南的修订提供了性状表达稳定性依据。
摘要:为筛选出适宜四川东北部(达州、南充、广安、广元、巴中等地,统称为川东北地区)种植的耐密、高产、抗倒、宜机收的玉米品种,在5.25万株 1hm2,6.75 万株 ?hm2 密度条件下,对8个玉米品种的农艺性状、抗倒特性、机收质量、产量等进行比较鉴选。结果表明,密度增加,各品种株高、穗位高和穗位高系数、产量、倒伏率均有不同程度增加,基部第3、5、7节间茎秆穿刺强度和压折强度均降低。在6.75万株 /hm2 密度下,仲玉3号、渝单30和正红507综合表现较好,产量均超过7000kg/hm2 ,且机收杂质率均 ?2.50% ,破碎率均 ?5.00% ,含水量较低,抗倒性较强,符合机收标准,适宜在川东北地区作为密植机收籽粒品种进行种植。此外,通过进一步分析发现,玉米籽粒含水量与杂质率呈指数函数关系,与破碎率、产量损失率均呈二次函数关系,适宜该地区机收的玉米籽粒含水量范围为 22.39%-26.12% 。
摘要:为明确育成的玉米DH系育种价值,以 CX322× 外引自交系的 F1 为基础材料选育出的9个DH系为被测系,6个骨干自交系为测验种,通过NCII遗传交配设计组配出54个杂交组合,对DH系的单株产量和产量相关性状进行配合力分析及其应用潜力研究。结果表明,DH系CND2、CND5和CND6的单株产量一般配合力表现较好,具有组配出高产杂交后代的潜力。利用CND6作亲本,有利于组配出果穗长且粗、穗轴较细、穗行数和行粒数较多、百粒重大且籽粒脱水速度快的高产玉米杂交种。综合单株产量特殊配合力和杂种优势数据分析结果,表现较好的组合为 CND7×C156,CND6×PH6WC 和 CND8×Cl56 后续可进行多年多点种植鉴定,进一步挖掘其应用潜力。研究发现来源于同一基础材料的不同DH系之间配合力差异较大,因此在选择亲本组配杂交种时,应同时重视一般配合力和特殊配合力效应,才能组配出优艮的杂交组合。
摘要:为了建立快速、准确、大通量鉴定耐盐高梁种质评价模型,筛选耐盐种质,为高梁耐盐改良育种提供育种材料,对177份高梁核心种质在幼苗期进行 100mmol/L 盐分胁迫处理,测定叶片及根系等10个性状的耐盐系数,采用隶属函数法综合评价高梁种质的耐盐性,利用聚类分析对高梁种质进行耐盐性分级,使用随机森林模型评价耐盐指标重要性,建立苗期耐盐性预测的数学模型。结果表明, 100mmol/L 盐分胁迫对177份高梁种质产生不同程度的胁迫作用,叶片及根系等10个性状的平均耐盐系数为0.545\~1.113,其中根直径表现为受盐胁迫有促进作用。隶属函数法计算得到耐盐综合评价 D 值分布于0.091\~0.856之间。聚类分析将高梁种质耐盐评价 D 值由高到低划分为5个等级,其中高度耐盐种质2份,耐盐种质25份,中度耐盐种质57份,盐敏感种质54份,高度盐敏感种质39份。随机森林模型鉴定出叶鲜重、叶长、叶干重和根干重等4个显著影响模型的指标。通过对以上4个模型构成的线性方程进行逐步的残差分析,最终确定以叶鲜重和根干重为关键指标的耐盐评价模型,即 y=0.069+0.332x1+0.143x2 。研究中筛选出的2份高耐盐种质长挺子(G136)和七叶子(G147)可作为耐盐优异种质用于高梁耐盐遗传育种亲本材料的改良,筛选出的叶鲜重和根干重指标可作为高效、大通量鉴定高梁耐盐性的关键指标。
摘要:为深入了解濮阳市农林科学院选育的“濮麦”系列品种农艺、品质和病害性状等变化情况,及时掌握育种进展,为培育改良新品种奠定基础,对11个“濮麦”系列品种的审定历程、亲本来源、农艺性状、抗病性及品质性状进行了系统分析,并通过主成分分析对其综合性能进行了量化评价。结果表明,“濮麦”系列品种高度依赖“周麦”系列等骨干亲本,产量构成以千粒重为主导因素,表现出高产稳产特性。抗病性呈现强弱分明的格局,赤霉病和白粉病是目前抗病性的主要短板,需要加强品种抗性改良。主成分分析提取出4个主成分,分别代表高产优质潜力因子、多穗紧凑型因子、品质和株型因子和加工品质因子,濮麦116、濮麦186、濮麦6311是聚合了高产和良好加工品质的优异品种,可进一步扩大其推广利用范围。未来育种应聚焦于攻克赤霉病和白粉病抗性短板,并利用分子手段优化“大粒”与“晚熟高秆”的不利连锁,以选育出高产、优质、多抗的突破性新品种。
摘要:为筛选兼具丰产、优质、氮高效及抗倒伏性的小麦品种,构建科学合理的综合评价体系,为品种选育与推广应用提供理论依据,以20个小麦品种为材料,通过大田试验系统测定其产量、品质、氮效率及抗倒伏性相关指标,综合运用相关性分析、主成分分析(PCA)回归分析、熵权法、逼近理想解排序法(TOPSIS)和灰色关联分析法(GRA)进行多维度评价。结果表明,不同品种在有效穗数、产量、氮肥偏生产力、氮肥吸收效率、基部第2节间充实度等指标上存在较大变异。主成分分析提取出5个主成分,累计方差贡献率达 81.597% 。建立回归方程后筛选出有效穗数、产量、蛋白质含量、湿面筋含量、硬度、氮肥偏生产力、氮素利用效率、氮素收获指数、基部第2节间直径共9个关键评价指标。PCA、TOPSIS和GRA评价结果一致显示,淮麦46、淮麦50、徐麦100和徐麦2023在参试品种中排名靠前,综合表现优良,是兼具丰产、优质、氮高效及抗倒伏性的优良小麦品种,可在后续生产中扩大其种植面积。
摘要:为进一步鉴定22个新育成大豆品系的主要特征特性及产量表现,明确品系下一步利用方向,对其农艺性状进行变异系数分析、相关性分析及主成分分析。结果表明:产量居前3位的品系为9609、安1270-1和9628,每 667m2 产量分别为188.7kg、185.3kg、183.2kg ;参试品系主要农艺性状变异系数在 1.55%-25.52% 之间,有效分枝数变异系数最大,生育日数变异系数最小;产量与底英高度呈极显著正相关,主茎节数与单株荚数、单株粒重呈极显著正相关,单株英数与单株粒数、单株粒重呈极显著正相关;主成分分析在13个性状中提取出4个主成分,基本包含了大豆品系的全部信息,累计贡献率为 77.285% ;综合得分结果表明,94012、94014-1、15杂-34综合得分较高,性状优良,可以作为育种骨干材料进一步使用,安1270-1、单ⅡI-8-1建议进入品种审定前生态适应性鉴定试验,其他品系可根据自身品质特点作为育种中间材料使用。
摘要:根据育种目标要求,河南科技大学配置Tal不育系/周麦32号杂交组合,利用系谱法选择、异地穿梭鉴定等手段选育小麦新品种科大100。科大100在2019-2024年度参加了河南省豫农源小麦品种试验联合体试验,结果表明,2年品系比较试验科大100每 hm2 平均产量 8244.7kg ,较对照百农207增产 8.0%;2 年区域试验平均产量 8601.0kg ,比对照增产 6.1% ;生产试验平均产量 8638.5kg ,比对照增产 5.0%,?2% 的增产点率 100% 。科大100为半冬性中早熟品种,抗寒性、抗倒性表现良好,中抗条锈病,中感叶锈病、白粉病、纹枯病,高感赤霉病,属于中筋小麦。DNA 指纹检测与DUS鉴定表明,该品种具备特异性、一致性与稳定性。科大100于2025年通过河南省主要农作物品种审定委员会审定,审定编号:豫审麦20252003。对科大100的选育过程、综合特性等进行介绍,旨在为其大面积示范推广及种质利用提供重要参考。
1种质资源基本信息 原产地:山东省兰陵县 生物学分类:大蒜(AlliumsativumL.)属被子植物门,单子叶植物纲,百合目,百合科,葱属。 资源类型:地方品种 种质形态:大蒜为无性繁殖,主要以鳞茎为繁殖器官。蒲棵大蒜具有蒜头大、蒜瓣也大、皮薄洁白、黏辣郁香、营养丰富、药用价值高等特点,在国内外均享有盛誉,尤其适宜进行深加工。此外,其副产品蒜也独具特色,具有香、脆、甜、微辣的口感,且耐储
专栏卷首语 作物种质资源是保障国家粮食安全、支撑绿色发展和筑牢种业根基的战略性资源。我国国家农作物种质资源库长期保存资源总量已达58万份,是一座蕴藏无限潜力的“基因宝库”。 为“唤醒”这些珍贵的“沉睡”资源,让资源“活起来、用起来”,2021年农业农村部以深度解析国家库资源遗传多样性与可利用性为核心目标,启动了作物种质资源精准鉴定工作。目前,已经启动了60种作物的精准鉴定,累计完成36万份资源
初冬时节,寒意渐染中原大地,郑州的一场种业盛会却激荡着创新热潮。2025年11月13日,河南技丰种业集团“哪吒棒|君育136战略大单品市场启动大会”盛大启幕,受邀与会,沉浸式感受企业掌舱人的战略远见、服务铁军的昂扬锐气,以及育种团队深耕一线的坚守与担当。 一场盛会,窥见一家种业企业的进阶之路。从现场擘画的发展蓝图中,我们得以解码技丰种业跻身行业第一梯队的核心动力:以科技创新为锚点,深植商业化育种
摘要:齐宁31是以济薯26为母本通过开放授粉方式选育而成的优质食用型甘薯新品种,2024年12月通过国家非主要农作物品种登记,登记编号:GPD甘薯(2024)370056。该品种秧蔓短,薯块纺锤形,薯皮红色,薯肉黄色;薯块干物率约 25% ,食用品质优良,鲜薯产量可达 2000~3000kg/667m2 。抗性与贮藏性能突出,中抗根腐病、黑斑病及茎线虫病,且耐贮藏。该品种适应性较广,适宜在山东省、陕西省、河南省、江苏省、安徽省等地区种植,在南昌、龙岩、南宁、广州和海南等南方地区种植表现亦良好,可为我国多区域优质食用型甘薯生产提供优良品种选择。
摘要:赤麦8号是赤峰市农牧科学院以赤麦5号为母本、H3698为父本,采取人工杂交技术,经多年定向系统筛选,自主选育的春小麦品种。该品种属春性品种,株高92cm,经第三方鉴定高抗条锈病,中抗叶锈病、赤霉病和白粉病,成熟落黄好,丰产性与稳产性突出,于2023年通过内蒙古自治区审定。介绍了赤麦8号的选育过程、品种的特征特性、产量表现以及适宜栽培技术,以期为周边地区小麦产业实现增产增收提供技术支撑。
摘要:白苦养2号是从山西收集的苦荞地方群体中筛选优良变异株,后经多代系统选择育成的苦荞新品种。吉林省区域试验和生产试验结果表明,该品种兼具高产、优质、抗病等突出特性。区域试验中,其2年折合平均产量为 2239.1kg/hm2 ,较对照九江苦荞增产 7.71% ;生产试验中,3个试点折合平均产量为 2189.6kg/hm2 ,较对照九江苦荞增产 6.57% 。该品种为中早熟类型,生育期95d;籽粒锥形、浅褐色,单株粒重 12.96g ,千粒重 19.01g ;;籽粒粗蛋白含量 11.0% ,总黄酮含量 1.95% ,品质优良。该品种适宜在吉林省西部具备水浇条件地区推广种植。
摘要:鲁饲1号是山东省农业科学院休闲农业研究所选育的青贮专用玉米新品种,其选育工作始于2019年冬季,在山东省农业科学院海南南繁基地以自交系B72为母本、自交系FYH67(原FYH)为父本进行测配,成功配制出杂交组合。此后该组合历经品系观察、品系比较试验,以及山东省青贮玉米区域试验、生产试验的多重验证,于2025年通过山东省农作物品种审定委员会审定,审定编号:鲁审玉20256066。该品种具有生物产量高、抗逆性强、持绿性好、营养品质优等特点,适宜在山东省作夏播青贮玉米种植。介绍了该品种选育过程、特征特性、产量表现以及栽培技术和育种体会。
摘要:三峡玉23是重庆三峡农业科学院以自选系WZ0714为母本、WZ132018为父本组配而成的玉米新品种,2021年通过重庆市农作物品种审定委员会审定(审定编号:渝审玉20210018),2025年通过重庆市耐密宜机收玉米品种专项审定(审定编号:渝审玉2025007)。该品种在各级试验中均表现出产量高、耐密性强、抗倒伏能力优异等核心优势,2022-2025年期间,在重庆及西南地区开展的大面积宜籽粒机收玉米示范推广、玉米一大豆带状复合种植示范应用中,均表现出适配性强、应用效果显著的特点,表明其是适合重庆及西南地区耐密宜籽粒机收场景和玉米—大豆带状复合种植模式推广应用的优良品种。介绍了三峡玉23的选育过程、特征特性、产量表现和籽粒机收试验示范应用效果。
摘要:中联豆1311是黑龙江省农业科学院绥化分院、中国农业科学院作物科学研究所、黑龙江省农业科学院大豆研究所以黑农69为母本(哈北 46-1× 中黄6106) F1 为父本,采用分子标记辅助选择与常规育种相结合的方法,联合选育的耐草甘麟转基因大豆新品种。通过草甘麟筛选、GAT试纸检测、基因检测及多世代农艺性状鉴定开展系统评价,结果显示,中联豆1311成功整合 G2 -EPSPS和GAT基因,可耐受4倍中剂量草甘麟,在生产试验中每 667m2 平均产量达 208.5kg ,较对照合交02-69增产 8.6% ,蛋白质含量 38.91% 、脂肪含量 20.53% ,对大豆花叶病毒1号株系(SMV1)大豆胞囊线虫(SCN)等主要病害表现为中感,该品种兼顾抗除草剂特性、产量提升与品质稳定性,为我国大豆抗逆高产育种提供了优质转基因新材料,对缓解大豆产业进口依赖具有重要应用价值。
摘要:苏粳1619是江苏太湖地区农业科学研究所于2016年以江苏徐淮地区淮阴农业科学研究所育成的迟熟中粳品种淮稻5号为母本、江苏省武进市农业科学研究所育成的迟熟中粳品种武运粳8号为父本进行杂交,经数代外观品质、抗性、产量等鉴定筛选,于2019年育成的优质高产迟熟中梗水稻新品种,具有株型紧凑、熟期早、后期转色好、品质优、抗倒性较强等优点。该品种于2024年通过江苏省农作物品种审定委员会审定,审定编号:苏审稻20240065,适宜在江苏省苏中及宁镇扬丘陵地区种植。
摘要:特优3628是广东华茂高科种业有限公司采用漳州市农业科学研究所选育的高产型三系不育系龙特浦A作为母本,与广东省农业科学院水稻研究所选育的高抗型恢复系广恢3628作为父本进行配组,选育而成的感温型三系杂交稻新组合。该品种于2023年通过广东省农作物品种审定委员会审定,审定编号:粤审稻20230018,适宜广东省除粤北以外的稻作区进行早、晚造种植。2021-2022年特优3628参加广东省区域试验,2年均比对照深两优58香油占增产且达极显著水平,表现出稳定的丰产性。该品种抗稻瘟病,经病圃鉴定,叶瘟等级为2.0\~2.3级、穗瘟等级为2.0\~3.0级。介绍了特优3628的选育过程、特征特性、产量表现、栽培技术要点和高产制种技术。
摘要:榕夏两优676是福建省农业科学院水稻研究所利用自选优质两系不育系榕夏S与强优恢复系福恢676配组育成的两系杂交稻品种,于2021年通过福建省主要农作物品种审定委员会审定,审定编号:闽审稻20210013。为验证该品种在尤溪县的适应性、丰产性及配套栽培技术,2024年在尤溪县管前镇鸭墓村建立百亩示范片,开展中稻种植示范试验。分析榕夏两优676在示范过程中的农艺性状、抗逆性、产量表现等特征特性,同时总结以“精准调控关键生育期、协同优化光温水肥、绿色防控病虫害”为核心的高产栽培技术要点,为该品种在闽中山区中稻区的推广应用提供实践支撑。
摘要:为充分发挥金垦1903棉花品种的早熟、丰产、优质特性,实现其在新疆早熟棉区的标准化种植,基于品种选育背景、区域试验结果及沙湾市大面积示范推广实践,系统总结了该品种种植的土地条件、株行距配置、产量结构及生育时期等核心技术指标,细化精细整地、适时播种、肥水管理、生长调控、病虫害防治、脱叶催熟及机械采收等全生育期栽培技术要点,以期为该品种在沙湾棉区的大面积推广与规模化种植提供科学、可操作的技术支撑。
摘要:东联红是南安市码头东联农业科技示范场以东联5号为母本、红米早为父本进行杂交并采用系谱法选育而成的晚粘常规稻品种。该品种具有群体整齐、株型适中、熟期转色好、抗倒性强及米质优良的特征特性,适宜在福建省推广种植,栽培期间需重点注意防治稻瘟病。介绍了东联红的特征特性、产量表现、栽培技术及提纯复壮方法,旨在为福建省特种稻品种的推广应用提供支撑,进而助力农业增效与农民增收。
摘要:荣华油369是陕西荣华农业科技有限公司以自育化学杀雄不育系18MA与父本101C杂交选育的杂交油菜品种,2023年通过国家非主要农作物品种登记,登记编号:GPD油菜(2023)610170。该品种具有丰产性与稳产性高、含油量高、苗期长势强、成熟一致性高、适宜机械化种植与收获等显著特点。2023-2025年荣华油369连续2年参加西北内陆盐碱地试验,表现优异,适宜在黄淮区油菜主产区和西北内陆的轻—中度盐碱地种植,可作为盐碱地土地改良、群众增收致富的优选油菜作物品种。良种配套良法才能取得更好的种植效益,经过近几年对该品种的试验示范,总结出一整套该品种栽培技术,为其在黄淮区及盐碱地种植提供参考。
摘要:吉林省独特的气候与土壤条件,为玉米套种大豆模式的推广应用奠定了良好的基础。从品种选择、播种密度与行距、水肥协调管理、病虫害防治等方面总结了玉米套种大豆高产栽培技术要点。结果表明,该模式能显著提高土地利用效率、优化水肥利用、促进土壤健康,兼具较高的经济效益和可持续发展潜力。
摘要:随着我国转基因玉米商业化进程的推进,构建与之配套的高效制种技术体系是产业化的核心基础。基于甘肃河西玉米主产区的3个产业化测试点实践,重点针对转基因玉米系统总结并提炼了一套覆盖从亲本繁殖、标准化杂交制种、田间收获到种子管理的全链条技术。该技术旨在保障转基因玉米的遗传纯度和性状稳定性,提升转基因玉米种子生产质量与效率,以期为甘肃省乃至全国玉米生物育种产业的高质量与可持续发展提供基础的技术支撑与理论依据。
摘要:针对鲁南地区粮油争地矛盾,临沂市农业科学院国家花生产业技术体系临沂综合试验站团队通过优化品种选择、播种、水肥管理及植保等关键环节,集成了一套花生“春改夏”高产高效栽培技术,实现了夏播花生的高产稳产。2019-2024年示范应用结果表明,该技术使氮肥偏生产力提升 12.5% ,水分利用效率提高 18.3% ,对促进区域花生标准化生产与产业提质增效具有重要指导意义,并能为同类生态区提供技术参考。
摘要:蒙龙香谷1是由内蒙古蒙龙种业科技有限公司选育的新型常规谷子品种。该品种以优质种质蒙金谷063为母本,赤峰地区主栽品种黄金谷为父本,采用系谱法进行定向杂交与系统筛选培育而成,综合表现优异,品质突出,籽粒呈现金黄色,经检测粗蛋白含量达 9.56% ;抗逆性较强,对烯禾啶类除草剂具有抗性,并对谷瘟病、谷锈病及白发病均表现为中等抗性;适应性广,适宜在内蒙古自治区,辽宁省,山西省,河北省,黑龙江省绥化市、齐齐哈尔市,吉林省白城市、松原市,甘肃省张掖市,宁夏回族自治区吴忠市 ?10°C 活动积温 2600°C 以上区域春播种植。
摘要:为提升设施葡萄种植的空间利用率与综合生产效益,推动设施农业集约化、可持续发展,结合江苏苏北宿迁地区的气候特征与生态条件,系统探索了葡萄与胡萝卜立体套种栽培模式。该模式通过垂直空间分层利用与光热资源优化配置,实现葡萄与胡萝卜生长互补,显著提升单位面积种植效益。通过优化品种筛选、集成整体施肥技术、科学安排茬口衔接、合理配置定植密度及细化田间管理等关键技术环节,构建了“1垄葡萄 +3 垄胡萝卜”的立体栽培技术体系。实践验证表明,该技术体系可有效提升双作物产量与品质,具有显著的经济效益和应用价值,为苏北宿迁地区及相似生态区设施葡萄与胡萝卜立体栽培提供了科学可行的技术参考。
摘要:兴丰1558是由内蒙古兴丰种业有限公司以X103为母本、F104作为父本选育而成的中早熟玉米新品种,于2024年通过内蒙古自治区农作物品种审定委员会审定,审定编号:蒙审玉2024046号。该品种具有抗病性好、产量高、抗倒伏等突出表现,适宜在内蒙古自治区的中早熟区推广种植。
摘要:人口数量的增长导致对食物的需求增加,对农业生产提出了更高要求。小麦在我国众多粮食作物中占据主要地位,而其产量提高取决于栽培技术的改良与高产稳产新品种的推广应用。本文概述了高产稳产小麦新品种洋麦918的特性,同时结合桐庐县的地理、气候条件,就土地整理、水肥调节与病虫害防控等方面,构建规范化的高产栽培技术,旨在提高小麦单产,促进小麦种植业的可持续发展。
摘要:大豆玉米带状复合种植模式是保障粮食安全的重要技术途径,其病虫害防控面临新挑战。目前化学防治虽见效快,但长期使用会引发农药残留、生态破坏、害虫抗药性增强等问题。绿色防控技术利用生态调节、生物防治等手段,可实现病虫害的可持续治理。本文主要研究绿色防控技术在大豆玉米带状复合种植模式中的应用现状和实施路径,以促进大豆玉米带状复合种植的可持续发展。
摘要:随着林业生态建设要求的持续提升,林木育苗质量愈发成为决定造林成效与生态安全的核心。立足协同应用思路,分析种子健康检测技术与病害防控措施在林木工程育苗中的系统整合方案,构建协同技术体系,能有效提高种子发芽率与苗木成活率,有效阻断病害传播,为区域林业可持续发展提供技术保障。